中国第一所“金融大学”,要来了!
近日,广东金融学院召开2025年秋季学期工作布置会。会上,校长易行健对新学期工作进行了部署。他指出,2025年是“十四五”收官、“十五五”开局和申博起步的关键之年,学校必须以高质量发展为主线,锚定建设国内高水平金融大学的战略目标奋勇迈进。
校党委书记李建军指出,2025年是学校发展的关键一年,既迎来建校75周年,又是博士授权单位立项建设元年,任务艰巨、使命光荣。全校上下要以规划“十五五”和申博建设起步为新契机,凝聚力量、鼓舞斗志,坚定信心、锐意进取,共同推动学校在建设特色鲜明的高水平金融大学的征程上迈出更加坚实的步伐,为教育强国、金融强国建设作出新的更大贡献。
不久后的10月16日,广东金融学院将迎来75周年华诞,在今年4月发布的校庆公告中提到广东金融学院要“朝着建设国内一流的金融大学目标全力奋进”。此前,《广东金融学院教育发展“十四五”规划》明确该校要“争创国内第一所金融大学”。
不同于传统高校建设,广东金融学院把建设目标聚焦在“应用导向”上。近年来紧密贴合产业风向,数智化部署陆续“上新”:新增人工智能本科专业,成立大数据与人工智能学院,与企业共同探索金融信创现代产业学院建设……找准“应用型”赛道,向创建国内一流应用型金融大学不断奋进。
这一选择,正折射出当前中国高等教育的一股新动向:越来越多高校,正走向一条更贴近产业、更关注技能的“应用型”发展之路。
“应用型”,正是“天时地利”
“应用型大学”,顾名思义,即是以应用型为办学定位、以培养的应用型人才为主的本科高等院校。
20世纪90年代以来,全国高等教育蓬勃发展,大学数量迅速增加,高等教育从“精英化”走向“大众化”已是不可逆的趋势,高等院校的发展也被提出更新、更高的要求:教育必须与社会发展相适应;高等教育结构,必须主动适应现代经济与社会发展的人才结构。
2010年,国务院办公厅发布《关于开展国家教育体制改革试点的通知》,表明要“探索高等学校分类指导、分类管理的办法”,2015年,教育部明确部分高校向应用型转变。
十年过去,在2024年发布的《政府工作报告》中,“建强应用型本科高校”被写入当年的政府工作任务。2025年1月,中共中央国务院印发《教育强国建设规划纲要(2024-2035年)》,其中明确提到,“分类推进高校改革发展。按照研究型、应用型、技能型等基本办学定位……引导高校在不同领域不同赛道发挥优势、办出特色”,并且“加大高水平研究型大学建设力度,加快推进地方高校应用型转型。”
中央顶层设计搭好“框架”,地方则根据自身实际“精准施工”。在国家战略指引下,各地不断探索适合本区域的应用型高校发展路径,让政策真正落地开花、结果。

一批学校,正在悄悄改变方向
政策为高校发展指明了方向,而真正的改变,正在各地高校的转型与建设中悄然发生。
近年来,许多高校在自我介绍中已经悄悄地把“要成为综合性、研究型的大学”改变为“多科性、应用型的大学”。它们的变化,正逐渐改写人们对“好大学”的理解。
应用型本科
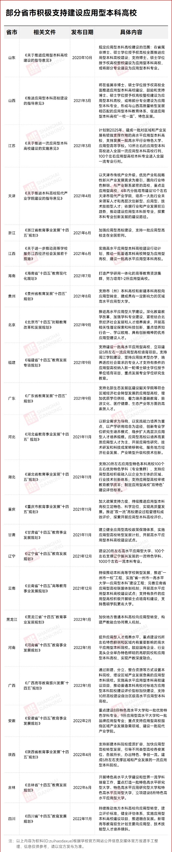
围绕自身发展需求,一批高校的发展方向被重新标定——新设院校主动走“应用型”道路,传统院校逐步启动“应用型”转型,这样,“地方引导、高校响应”的格局已然成型。

部分省市积极探索分类评价改革,突出大学优势特色,让形形色色的大学在不同的跑道上各自领跑。
上海市于2015年在全国率先实施高校分类管理改革,并于2018年在全国较早开展了高校分类评价工作。经过5年多的努力,上海的高校分类发展体系已经构建形成。分类评价的目标不是排行榜,而在推动高校从“一列纵队”向“四列纵队”发展。其中,“应用型”大学再细分为三类:“应用研究型”高校以培养应用研究与开发人才为重点,“应用技术型”高校以培养专门知识和技术应用人才为主体,“应用技能型”高校主要培养专科层次的操作性专业技能人才。目前上海市62所高校中,学术研究型高校有13所,应用研究型高校有10所,应用技术型高校有17所,应用技能型高校有22所。
被定位为“应用研究型”高校的上海海事大学,坚持强化海事特色与实力,采取非对称赶超战略发挥自身优势。学校立足航运物流等优势学科,紧密对接产业链需求,积极融入上海国际航运中心和临港新片区产业发展,学科影响力不断提高。学校一方面总结自身特色亮点,长线布局学校未来发展;另一方面,建立校内分类评价工作机制,调整优化资源,优化学科专业结构,使航运、物流、海洋等领域的学科专业特色优势更加凸显,为交通强国、上海国际航运中心建设作出更多实质性贡献。
作为一所上海市属重点建设的、特色鲜明的应用技术类型高校,上海应用技术大学近年来以分类评价工作为契机,办学特色显现,发展成效显著。坚持“应用导向、技术创新”的办学特色与“特色引领、整体发展”的学科建设理念,上海应用技术大学先后入选博士学位授权立项建设单位、上海高水平地方应用型高校重点建设单位、一流本科建设引领计划、一流研究生教育引领计划、上海高校课程思政整体改革领航高校、上海市依法治校示范校、上海市专利工作示范事业单位;连续两年在上海高校分类评价中位居“应用技术类”第一。没有科学的评价就没有科学的治理,分类评价工作有力地促进了应用技术大学优化发展重点和特色定位,形成良好的可持续发展生态。
上海城建职业学院自2016年合并组建以来,在基本完成学校合并融合任务后,全力聚焦内涵式发展。在高校分类评价政策的引导下的,学校综合办学实力逐年提升,分类评价结果逐年进步,继续保持在应用技能型高校第一梯队。近年来,上海城建职院以“技术开发、技术转让、技术咨询、技术服务”项目为重点,加强企业员工培训,增强对行业企业的科技服务能力,横向合同经费从2017年的不足80万元跃升至2020年的近900万元。
可以说,上海的高校分类发展与评价机制,不仅为应用型高校提供了更清晰的发展路径,也为全国探索多样化高等教育体系树立了参照。“应用研究”“应用技术”“应用技能”各有侧重,激发了高校办学的内生动力与特色优势。这一模式,正在为地方高校的转型发展提供现实样本,也让“应用型”不再是一种模糊的方向,而是一条可以看见、可供借鉴的实践之路。
应用型专业
应用型大学的发展,最终要落脚到专业上。只有专业结构与产业需求精准对接,应用型的优势才能真正体现。当前,多所高校正围绕重点产业布局专业集群,探索出一条以“专业引应用、特色促发展”的实践路径。
2023年9月,厦门市教育局办公室发布《关于公布厦门市应用型本科高校高水平专业立项建设名单的通知》,认定集美大学电子信息工程等20个专业为厦门市应用型本科高校高水平专业立项建设项目。通知指出,应用型本科高校高水平专业是高校主动适应厦门市经济社会发展需要,对接“4+4+6”现代化产业体系的重要抓手。各高校要坚持以应用型卓越人才培养为核心,深化学科专业供给侧改革,增强内涵发展的持续力。

无独有偶,2023年11月,四川省教育厅发布《关于首批本科高校应用型品牌专业拟立项名单的公示》,批准17所高校的25个专业为应用型品牌专业。而上海市自2015年发布《第一批上海市属高校应用型本科试点专业建设名单》之后,三年的时间内已有六批应用型本科专业得到试点批准。
专业学科建设如何找到自身的功能服务域、创出属于自己的特色平台,是应用型院校建设需要回答的问题,也是真正实现“教学是根本中心”的第一要求。应用型本科院校在专业设置上快速适应所在服务区域的经济社会发展需要,所办、所设专业与服务面向结合度高、融合度高、认可度高,充分体现应用型专业开放性、灵活性的特点,满足了当今经济社会发展的需要。
“应用型大学”的建设,正悄然改变着中国高等教育的版图。它们不以追求“高精尖”作为唯一方向,而是扎根实际、对接需求,在服务地方、融入产业中焕发出新的活力。这一进程,不仅为无数高校打开了多元发展的可能,也为学生提供了更多样、更加贴合自身兴趣和能力的选择。我们也正在越来越清晰地意识到:所谓“好大学”,不在于头衔和排名,而更取决于能否提供适合个人发展的土壤和空间。
找到最适合自己的赛道,走出符合自身特色的道路,教育的多样化,终将成就更多样的人生。
注:本文内容来源软科,由江苏招生考试网团队(微信公众号:jszkwx)排版编辑,如有侵权,请及时联系管理员删除。

