2024年11月,教育部部长怀进鹏在第十四届全国人民代表大会常务委员会第十二次会议上作报告时指出,应“对接国家重大战略,聚焦优势学科适度扩大‘双一流’建设范围”。
随后,2025年1月中共中央、国务院印发的《教育强国建设规划纲要(2024-2035年)》再次明确,要“自主科学确定‘双一流’标准,聚焦优势学科适度扩大建设范围”。
第三轮评选结果预计将于2027年公布。这一政策导向,为第三轮“双一流”建设指明了方向,也激发了各地政府和高校的积极性。

【江苏省政府关于印发江苏高水平大学建设方案(2021-2025年)的通知】
官方支持这些大学冲双一流
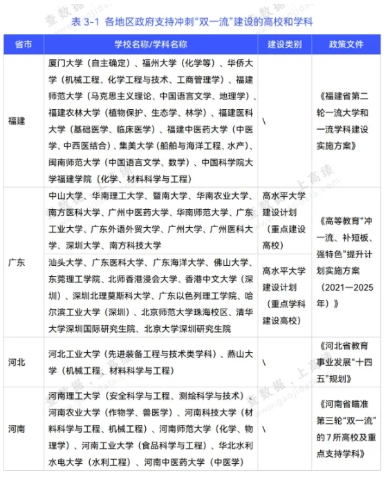
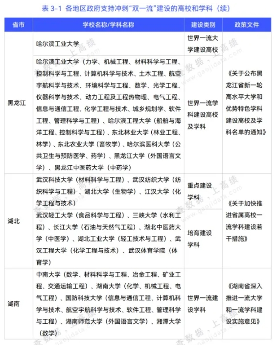
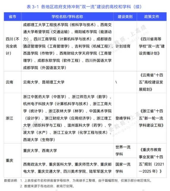
据不完全统计,全国已有多省份明确提出支持本地高校冲击新一轮“双一流”,涵盖广东、浙江、福建、江苏、河南等多个人才和资源密集的教育强省,同时也包括甘肃、内蒙古、青海等中西部省份。



据了解,早在2021年2月,江苏省政府印发《江苏高水平大学建设方案(2021-2025年)》,启动实施新一轮江苏高水平大学建设高峰计划,旨在集中力量建设一批基础厚实、优势突出、特色鲜明的省属高校,构建江苏高等教育发展的新优势。

其中,有17所高校入选江苏高水平大学建设高峰计划建设高校:
A类建设高校:
苏州大学、南京工业大学、南京邮电大学、南京林业大学、江苏大学、南京信息工程大学、南京医科大学、南京中医药大学、南京师范大学、扬州大学
B类建设高校:
江苏科技大学、常州大学、南通大学、徐州医科大学、江苏师范大学、南京财经大学、南京艺术学院
在第二轮双一流高校评选,新增的7所高校中,多数为省部共建或省重点支持高校,如山西大学、湘潭大学、南京医科大学等。
依照此规律,省政府长期重点支持的高校,可能在第三轮中获得更多机会。
【推荐阅读】:定了!中央发文:“双一流”扩容!
部分高校“双一流”建设学科达标情况
与此同时,学科建设的成效也已初步显现。在全国范围内,一批非“双一流”高校凭借特色学科展现出强劲竞争力。
数据显示,目前55所非“双一流”高校的67个学科点在“双一流”监测核心指标中达标率超过80%,比如南京工业大学化学工程与技术、扬州大学作物学。其中福建师范大学的中国语言文学、黑龙江大学的外国语言文学、温州医科大学的临床医学、浙江工业大学的化学工程与技术甚至实现100%达标。

其次,在已入选“双一流”的147所高校中,也有部分高校的非“双一流”学科表现突出。例如北京交通大学的信息与通信工程、北京理工大学的机械工程、大连理工大学的动力工程及工程热物理等16个学科全部达标。
约70所高校的超过100个学科点达标率已达4/5以上,接近完全达标水平,具备冲击第三轮“双一流”的实力基础。

为助力新一届高中生及家长及时了解最新的高考资讯、综评、强基等升学途径、志愿干货、学习技巧、复习资料、各地模考试卷等信息,我们给大家建立了【招考网】江苏高考交流群。
欢迎扫码进群学习交流,为孩子高考助力!

注:本文内容来源青塔、软科等,由江苏招生考试网团队(微信公众号:jszkwx)综合整理,如有侵权,请及时联系管理员删除。

