“如果你的英语六级考了425分,那么很抱歉,你可能没法继续刷分了。”
全国大学英语四、六级报名又双叒叕来了。虽然备受争议,但由于往往与学生的毕业、就业、考研、留学等情况挂钩,英语四六级几乎是一门必考的考试。
全国考生千千万,但各有各的愁。有人愁的是没到425分还得再考,但对想要取得高分的考生来说,堪堪过线可能比没合格更加“地狱”。由于考位资源有限,不少高校在四六级报名通知中规定限制学生刷分,即成绩达到425分或规定分数的,就不能报名,优先满足首次报名或尚未通过考试的考生“刚需”。

四六级考位,太少了
目前,多所高校明确限制、禁止四六级重复报考刷分,大致可分为以下3种情形:
第一种是过线即禁,如东华理工大学等高校规定只要四六级分数在425分及以上就不能报考,这也是目前大部分限制刷分的高校所采用的措施;
第二种是限制刷分次数,如河南大学规定425分以上再次报名的限制刷分,在校期间最多不超过1次;
第三种是末位分配名额,如西安电子科技大学虽然没有明确禁止刷分,但优先未通过的考生报名,剩余名额才分配给有刷分需求的考生(但这种情况下是否还能有余量尚未可知)。
还有一种特殊情况,北京理工大学2020年及以前对六级成绩达到480分(含)的学生实行限考,但从2021年上半年起,该校的四六级报名通知中这一规定已经消失了。
限制刷分的原因其实很简单,考位资源不够用了。有限的考点赶不上快速增长的考生数量。据公开报道,武汉大学2024下半年四六级考试报名人数共计15314人,其中四级2660人,六级12654人,共涉及515间考场,六级考试报名人数与上一年同期相比增长32.8%,达到历史最高值。在广东,四、六级英语考试报考人数逐年上涨,最大单次考试规模超过80万人次,为了缓解考位短缺情况,广东在2023、2024年集中开展标准化考点建设。
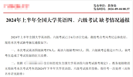
事实上,限制刷分只是高校缓解考位资源紧张的一种做法。除了限制“高分”考生刷分,高校也限制“低分”考生报考,如河南大学规定:当次六级考试笔试成绩低于320分(不含)的停考一次,隔一次方可报名。在不少高校,无故缺考考试的考生也都需要限制报考。2024年9月,广西一高校通报上半年全国大学英语四、六级考试缺考情况:四级缺考576人;六级缺考595人,缺考总数达1171人。通报认为:缺考考生造成了考试资源的巨大浪费。

图源:广西某高校
多数高校在新生刚入学时会组织英语分级考试,初衷就是为了最大程度合理化分配考试资源。比如北京交通大学规定,分在“高级班”和“英语实验班”的可优先报考英语四级;分在“基础班”和“中级班”的则暂缓,须分别修读完《综合英语基础》《中级综合英语》课程后才允许报考四级。
升学就业,有隐形门槛
如果只是从学校的视角来看,限制刷分似乎有理可循。但对学生来说,显然并非如此。
今年暑假,“高大衔接课”(高中大学衔接培训)曾引发关注。在中国青年报9月的一则报道中,一名刚结束高考的女孩每天都会到北京海淀区上英语四六级培训课,以应对即将到来的英语分班考试。虽然每天迎着早高峰到海淀上课,但因为担心学校会因考位紧张限制四六级报考次数,女孩并不抵触这门课:“那就刷不了分了,我最怕这个了”。
“怕”从何而来?
尽管425分是个及格线,但现实是,“只过及格线”在许多高校、学生、用人单位看来“并不好看”。一些奖学金评定、保研、考研、留学、就业中对六级分数的要求,都高于这个门槛。“450分刚过温饱线,500分是个生死关,580分以上才算够漂亮!”

图源:小红书
学校的政策和学生的现实需求之间显然是存在冲突的。2024年,广州某高校一学生就曾反馈:六级成绩对于就业、升学和考研来说都至关重要,希望学校可以给六级低于500分的考生一个再次刷分的机会……希望多余的名额可以给那些想进入外企、留学或是考研的学生再次提高自己六级成绩,以便在未来能获得更多的机会。但学校回复称,只有在报名的最后阶段,英语六级仍有名额的前提下,才会考虑开通给通过的同学一次重考刷分的机会。
英语四六级不能拿高分,可能有哪些影响?高分考生在哪些方面有更多机会?福建农林大学今年首次设立英语专项奖学金,奖励金额直接和四六级分数挂钩,首批授奖的44名四六级高分学生四级600分以上的有30人,六级580分以上的有14人。在清华大学,全国大学英语考试六级(CET-6)成绩600分(含)以上可申请研究生英语课程免修。

福建农林大学英语专项奖学金奖励标准
(图源:福建农林大学官网)
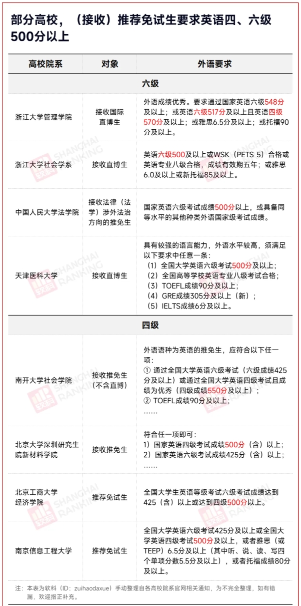
在竞争更激烈的保研中,有高校在同等条件下优先推荐大学英语六级考试500分(含)/托福80分(含)/雅思6分(含)以上的学生。也有同学反馈,在保研夏令营中,部分高校存在450分、500分等隐形门槛,500分被保研学生称为夏令营和预推免的“敲门砖”。不过,对英语六级的高分硬性要求其实更常见于有涉外性质的培养项目或直博生项目,比如浙江大学管理学院的国际直博生项目,中国人民大学法学院的法律(法学)国际仲裁方向和法律(法学)国际商事争端预防和解决方向推免项目。

只要这些门槛存在,学生就不可能不刷分。限制刷分的后果之一,有可能是学生转而投奔雅思、托福等其他英语水平考试,但更大的问题在于成本,这两个考试的报名费用都超过2000元。相比之下,六级报名费从15元到50元不等,也难免学生“怨声”一片。
为最大限度地满足学生的报考需求,近两年的四六级报名通知中,明确允许刷分的高校也并不少。比如东北农业大学每年下半年四、六级考试时安排刷分报名,今年预计提供2000名额(总名额为10860人)用于六级考试刷分报名;河南财经政法大学曾在2024年上半年英语六级的报名通知中明确对刷分不做限制,CET4成绩在425分及以上的在校生均可报名;福州理工学院也明确达到425分的允许再次报名进行刷分。
北京交通大学在《关于做好2025年上半年全国大学英语四、六级考试报名工作的通知》提到:鉴于部分学生存在提升英语四级笔试成绩的诉求,且近几个考试周期中英语四级笔试考场存在剩余考位资源,取消对英语四级笔试成绩达到425分及以上考生再次报考英语四级笔试的限制。但仍分两个批次报名,四、六级名额均优先笔试成绩未达到425分的学生,第二批次才对425分及以上的学生开放名额。
升学就业等一系列隐形门槛驱动着学生加入刷分行列。在社交平台上,常有同学忐忑询问保研“六级成绩480+、500+是否够用”,但事实上,六级低分上岸的案例并不少见。在许多企业招聘中,对英语四六级也并没有高分要求,反而更关注口语、职场英语等英语实际应用的能力。
在拓展考位资源,让更多人的需求得到满足的同时,或许也该想想如何降低“分数绑架”压力,让英语回归语言本质、回归工具属性。
注:本文内容来源软科,由江苏招生考试网团队(微信公众号:jszkwx)排版编辑,如有侵权,请及时联系管理员删除。

