学校基础,宿舍就不基础:)一览无遗的大澡堂、生锈摇曳的铁栏杆、沤到发烂的木地板……开学季来了,喜(cǎn)闻(bù)乐(rěn)见(dǔ)的大学生宿舍“开盲盒”环节又到了,不知道今年入学的你开出了什么品级的盲盒?不过,即使是这样草率的宿舍,对一部分学生而言依然可望不可及——因为根本没分到宿舍。
近日,多名网友发帖反映,浙江一所高校临近开学前通知无法为部分研究生提供宿舍,学生因此需要临时寻找校外租房。媒体报道称,学校后勤部门正在研究解决方案,尽力提供空余宿舍,按照学生的申请及家庭因素进行分配。
最近几年,研究生无校内宿舍的新闻并不少见。由于持续扩大的招生规模,大学的宿舍床位也显得有些“捉襟见肘”。除了基本不被提供住宿的非全日制学生,部分全日制专硕研究生也“分不到房”了。尽管不少大学也在扩建宿舍,但扩建赶不上扩招,研究生宿舍落入“一床难求”的境地。
没宿舍的大学生们
没分到房
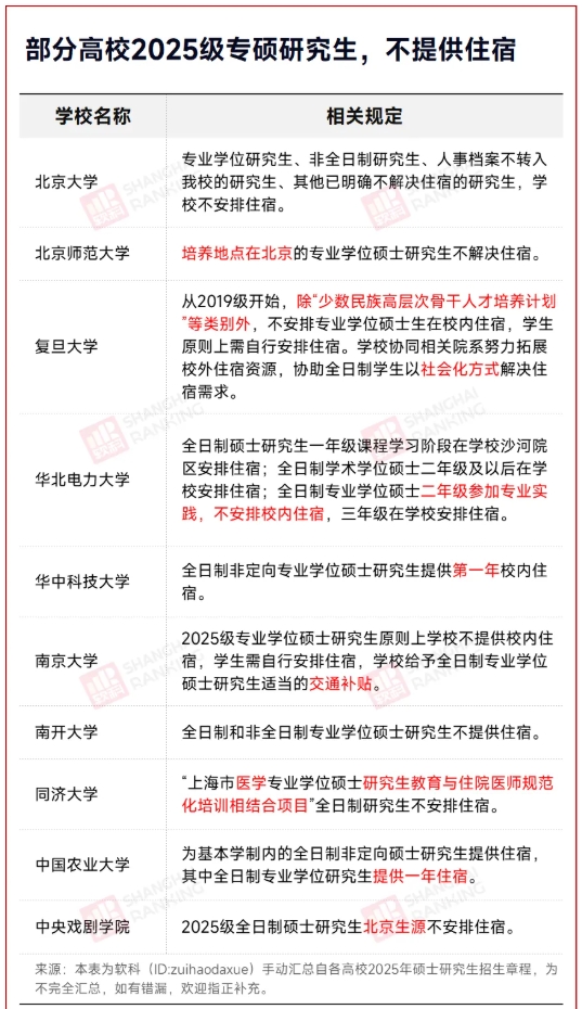
近两年,多所学校的研究生招生简章显示,学校将不再为全日制专硕提供宿舍。复旦大学从2019级学生开始便不再安排专硕学生校内住宿,北京大学、南开大学、南京大学等高校也在招生简章中明确专业学位研究生不予安排住宿,这部分学生只能自行在校外租房。

对于研究生而言,没有宿舍最大的问题就在于校外租房成本过高。“上海校外租房3000一个月,押一付三。”“学硕同学一年1200,专硕的我校外一年15000,破防了。”国内高校硕士研究生宿舍租金因学校性质、地区、住宿条件等因素差异较大,但不少公办高校的单人年租金在1000元-2000元不等。对于北京、上海等一线城市学生来说,校内宿舍一年的租金甚至可能抵不上校外一个月的租金。
宿舍不够
大学宿舍,到底有多局促?原则上,根据国务院发布的《普通高等学校建筑面积指标》要求,本科生、研究生、博士生校舍建筑面积分别为10㎡/生、15㎡/生、20㎡/生(含公摊面积)。不过,从教育部发布的历年教育统计数据来,全国生均居住面积并没有达到规定标准,且近几年一直在下降。

原因也很简单,新建宿舍的速度赶不上扩招的速度。10年间,我国研究生招生人数已经翻了一番,2024年已突破135万人。除了一直扩扩扩的研究生,本科生也在扩容。今年3月的十四届全国人大三次会议经济主题记者会上就提到,将进一步增加“双一流”高校本科招生的规模,继去年优质本科扩招1.6万人后,今年力争再增加2万人。

只对专硕“开刀”?
但为什么宿舍不够,要从专硕学生“开刀”?有观点认为,这主要是因为学硕和专硕的培养定位不同,学硕学制通常为3年,长期依赖校内资源,需全程参与校内科研,住宿需求更刚性;而专硕学制相对较短,实践场景多在校外,对住宿的需求相对灵活。比如同济大学,就是针对“上海市医学专业学位硕士研究生教育与住院医师规范化培训相结合项目”全日制研究生不安排住宿。与此同时,近几年专硕是高校研究生教育的主要扩招方向,作为“后增长群体”,住宿的资源缺口或许也会优先转嫁给规模迅速扩大的专硕学生。

图源:小红书
不过,这种一刀切的划分真的合理吗?尽管从学校视角来看,这一做法是资源有限条件下的“不得已而为”,但对专硕学生而言,被想当然地认为“适合住校外”,难免会产生“不公平”“需求被忽视”的感受。这一做法是否忽视了群体内部的巨大差异?又是否做到了“有限资源下的最大公平”?
并非所有高校都是按学硕专硕“一刀切”。有学校按生源地分宿舍,比如中央戏剧学院不管专硕学硕,只要是北京生源的学生均不安排住宿,北京师范大学培养地点在北京的专业学位硕士研究生不解决住宿。有学校按学习阶段细化宿舍安排,比如华中科技大学对全日制(非定向)专硕提供第一年校内住宿,中国农业大学为全日制专硕提供一年住宿,华北电力大学对二年级在外参加专业实践的专硕学生不安排校内住宿。
部分不提供专硕住宿的高校也大多会配套解决方案,从其他地方补贴,或拓展校外资源。比如南京大学同样不为专硕提供校内住宿,但会给予全日制专硕适当的交通补贴,复旦大学表示协同相关院系努力拓展校外住宿资源,协助全日制学生以社会化方式解决住宿需求。
抓紧建新宿舍
提供住宿是高校“人才培养保障”的重要组成部分,是高校应尽的基本责任。当宿舍资源紧张时,高校的首要责任应是“主动解决资源缺口”,而非直接将责任转嫁给学生。
早在2024年1月,国家发展改革委、教育部等七部门联合印发《关于加强高校学生宿舍建设的指导意见》,鼓励高校通过购买、租赁学校周边的人才公寓、商住楼等社会用房,补齐现有学生宿舍缺口。该《意见》还指出,对学生宿舍面积总量缺口大、学生反映强烈的高校,原则上不得新增安排招生指标,问题突出的要压缩招生指标。
今年上海两会期间,三位上海市政协委员联合提交《关于政府、高校和社会力量多方协同加快解决高校学生宿舍紧张状况的建议》,建议回购社会闲置用房,当作学生宿舍使用。
多方推动下,校舍空间增容行动已在多所高校落地。
新建宿舍
今年8月20日,内蒙古自治区发改委官网发布《内蒙古自治区发展和改革委员会关于对内蒙古大学新建学生公寓楼项目建议书的批复》。批复显示,按照国家规定的学生宿舍生均建筑面积测算,内蒙古大学学生宿舍(公寓)用房尚有建筑面积缺口约4.2万平方米。按照填平补齐原则,学校计划总投资1.88亿元,新建学生公寓楼。
同样为缓解校内宿舍用房紧缺状况,今年2月,贵州大学研究生公寓新建项目开工建设,分别在西校区二食堂东南侧、东校区8号学生公寓南侧各修建一栋研究生公寓,建成投用后将为该校1666名学生提供529间研究生公寓,计划工期半年,确保2025级新生秋季入学后可正常学习生活。8月27日,公寓项目正式建成投用,首批研究生、博士生顺利入住。
今年1月,浙江农林大学东湖校区D区学生宿舍项目建设工程两幢学生宿舍楼主体结构顺利结顶,总投资2.236亿元,项目完成后可新增2800余张床位;3月,广州大学大学城校区新建学生宿舍项目协调推进会召开,该工程将建设8栋学生宿舍,总建筑面积12.32万平方米,新增床位9088个;大连海洋大学大黑石校区大学生公寓A区建设项目已于8月竣工交付,由3栋大学生公寓、1栋设备用房组成,新建学生宿舍529间,新增床位2200余个,住宿房间全部改为4人间。浙江省教育厅还宣布2025年将聚焦改善省内高校住宿条件、增加学生床位,继续推进学生宿舍提升行动,累计新增学生床位2.2万个;
购入闲置房
学校自建新楼外,高校宿舍社会化可能成为新趋势。上海市政协委员赵玲透露,教育部、国家发改委等部委专门下发通知,摸底统计分析各高校通过购置闲置房地产作为学生宿舍的总体需求情况。2024年上海已有高校利用相关政策获得财政支持,通过整体回购校外租赁宿舍的方式,缓解了学生宿舍紧张的问题。
今年2月,湖北省发改委发布《关于湖北大学阳逻校区购置存量商品房用于学生住宿项目可行性研究报告的批复》。批复显示,湖北大学阳逻校区将购置存量商品房352套用于学生住宿,总建筑面积3.7万平方米,新增学生住宿床位2800个,项目估算投资近2亿。
老旧宿舍翻新
除了新建和购入闲置房做宿舍,不少高校对老宿舍进行修缮翻新,新增床位的同时提高学生居住的舒适性。建于上世纪80年代的浙江工商大学教工路校区宿舍楼,是学校现存建设年份最久的宿舍楼群。2024年宿舍大改造,新增1198张床位,墙面粉刷,床桌柜换新,增加了暖气片、工业除湿机……旧貌焕新颜。
为改善学生住宿条件,提升宿舍功能性与安全性,江南大学计划投入1.59亿元用于部分学生宿舍整体修缮改造,修缮改造总建筑面积68204平方米,共计将改造学生宿舍约1287间。
若关注住宿问题,请各位同学在报考前主动查阅目标院校的住宿安排,避免“录取后被动接受”。也期待更多高校通过扩建宿舍、盘活校内资源、差异化政策等方式,尽量减少对学生的影响,保障学生基本需求。希望大家都能住得越来越好。
注:本文内容来源软科,由江苏招生考试网团队(微信公众号:jszkwx)排版编辑,如有侵权,请及时联系管理员删除。

