四川大学“基础学科拔尖学生培养计划2.0”2025级新生选拔通知
为进一步推进基础学科拔尖人才培养工作,2025年“基础学科拔尖学生培养计划2.0”(简称“拔尖计划2.0”)将在15个基础学科拔尖学生培养基地招生。数学、物理学、化学、生物科学、中国语言文学、历史学、基础医学等7个国家级基地拟分别录取15人。计算机科学与技术、哲学、经济学、工程力学、药学等5个省级基地以及马克思主义理论、中国古典学等2个校级基地拟分别录取12人。2025年,学校新设立“AI+X”拔尖计划2.0基地,涵盖核工程与核技术、材料科学与工程、机械设计制造及其自动化、电气工程及其自动化、智能科技、化学工程与工艺、高分子材料与工程、医学信息工程等八个培养方向,每个方向拟录取8人。
一、报名条件
(一)报名范围
2025年高考录取类别为普通类等且符合学校转专业条件新生。
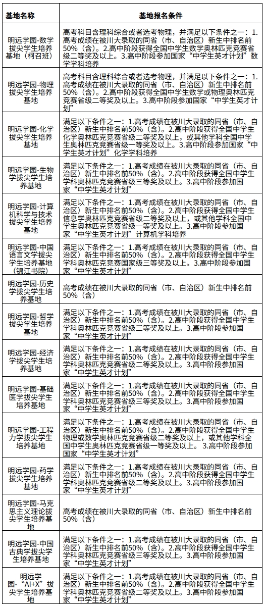
(二)各基地报名条件
满足学校报名范围的新生需同时符合各基地报名条件,即高考成绩在被川大录取的同省(市、自治区)新生中排名前50%(含)。高考成绩不满足条件的新生可提交全国中学生学科奥林匹克竞赛获奖证明或者参加国家“中学生英才计划”(中国科协、教育部共同组织实施)证明,由各基地按照基地报名条件审核通过后,获得报名资格。具体情况详见下表。

二、选拔程序
(一)笔试
报名的新生同学将统一参加学校组织的笔试。笔试将按照“文(汉语言文学)史(历史)哲(哲学)”“数(数学与应用数学)理(物理)力(工程力学)”“化(化学)生(生物学)医(基础医学)”三大平台命题考核。其中,文史哲平台笔试科目为汉语言文学、历史,由中国语言文学、历史学、哲学(限文科或选考历史学生,录取人数为哲学基地录取总人数的三分之二)、马克思主义理论、经济学(限文科或选考历史学生,录取人数为经济学基地录取总人数的三分之一)、中国古典学等6个基地参考。数理力平台笔试科目为数学、物理,由数学(数学笔试与其他拔尖计划有差异)、物理、计算机科学与技术、工程力学、经济学(限理科或选考物理学生,录取人数为经济学基地录取总人数的三分之二)、哲学(限理科或选考物理学生,录取人数为哲学基地录取总人数的三分之一)、“AI+X”等7个基地参考。化生医平台笔试科目为化学、生物学,由化学、生物科学、基础医学、药学等4个基地参考。
三大平台笔试考核时间均为3小时,考试总分为300分。
(二)复试
根据笔试成绩择优确定入围复试的学生名单。复试由面试、心理测试、体能测试组成,学生必须完成所有测试。复试学生笔试成绩应达到各平台最低录取分数线(满分的60%,即180分;报考化学基地的学生化学成绩不低于110分)。
1.面试
学校组织各基地进行面试,考察学生在该学科的学习能力及创新潜质。每个学生面试时间15分钟,包含自我介绍、抽签回答问题、自由问答等。
2.心理测试
由心理健康教育中心组织进行拔尖学生选拔的针对性心理测试,除了测试心理抗压能力之外,同时考量学生的驱动力、开放性、坚毅力、领导力等拔尖人才心理特质。
3.体测
体质测试项目为立定跳远、25米折返跑、一分钟跳绳三选一。考生根据自身特点,三个项目中选择一项进行测试,达到合格标准后即视为体育测试合格。所选项目若3次测试不合格,可在剩余两项目中再备选一项进行测试,达到合格标准后即视为测试合格。如果备选项目3次测试仍不合格,即视为体育测试不合格。
体质测试不合格,或未参加体质测试者不予录取。建议购买测试期间的人身意外伤害保险(未购买保险者,测试过程中发生意外由考生自行负责)。因身体原因无法参加体质测试的考生,凭二甲及以上医院证明向学校申请免测,申请通过者可予以免测,视为合格。
三、选拔安排
(一)新生报名:9月2日9点-9月3日18点(新生可在报到注册期间在教务处各拔尖计划2.0咨询点详细咨询)
(二)笔试:9月7日(周日)14:30至17:30
(三)面试:9月17日(周三)9时至18时
(四)心理测试:9月17日(周三)9时至18时
(五)体测:9月18日(周四)13时至18时
四、报名方式
(一)新生扫描以下二维码,登陆用户名为身份证号,界面将出现可报基地名称。选拔系统报名时间为9月2日9点至9月3日18点。
每名新生限报一个基地,其中“AI+X”基地限报一个方向。
(二)通过全国中学生学科奥林匹克竞赛获奖或参与国家“中学生英才计划”申请获取报名资格的新生,需于9月3日17点前在新生选拔系统“选拔报名”模块中点击“申请报名”,选择“特招”中的可申请基地,并按要求上传获奖证书或者证明材料扫描件。教务处及学院9月3日18点前审核通过后,报名成功。
五、结果公布
教务处、各学院综合笔试及复试考核结果择优录取。预计9月19日左右公布录取名单,9月22日正式行课。
六、联系方式

七、注意事项
(一)教务处主页将于近期适时公布笔试考试信息、复试安排等。已报名的新生同学也可以适时扫描报名二维码查询笔试考试安排。
(二)四川大学学生享有一次转专业机会,被录取进入各拔尖计划2.0后需要调整专业的同学,以后将不能再次调整专业。
(三)本次拔尖计划2.0基地选拔未录满名额及增补选将于2026年在全校范围开展选拔。
附件:
附件1:四川大学“基础学科拔尖学生培养计划2.0”简介.pdf
附件2:明远学园—数学拔尖学生培养基地(柯召班)介绍.pdf
附件7:明远学园—中国语言文学拔尖学生培养基地(锦江书院)介绍.pdf
附件11:明远学园—基础医学拔尖学生培养基地(怀德班)介绍.pdf
附件13:明远学园—药学拔尖学生培养基地(米玉士班)介绍.pdf
附件14:明远学园—马克思主义理论拔尖学生培养基地介绍.pdf
注:本文内容来源四川大学教务处招生办公室网站,由江苏招生考试网团队(微信公众号:jszkwx)排版编辑,如有侵权,请及时联系管理员删除。

