西北工业大学友谊校区内,一场具有里程碑意义的成立大会正在举行。台下坐着航天、航空、船舶、兵器、电子、航发等十大军工集团院所、企业代表,以及南京大学、中国科学技术大学、国防科技大学等顶尖高校人工智能学院院长。
台上,西工大党委书记李言荣、校长宋保维与工信部、陕西省领导一起,共同为西北工业大学人工智能学院揭牌。

西工大人工智能学院成立
作为大学发展的核心引擎,学院的布局直接锚定着学校的未来坐标。正如宋保维所言,“西工大必须抢抓人工智能发展重大机遇”,每一所顶尖大学的新学院诞生,皆是对时代浪潮的精准回应。
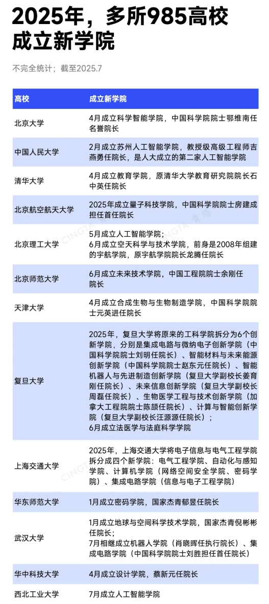
多所985,成立新学院
在西工大布局新学院之时,700公里之外的长江之滨,武汉大学正式揭牌集成电路学院,中国科学院院士刘胜出任创始院长,这位曾获国家科学技术进步一等奖的电子封装科学与技术领域杰出专家,将带领学院攻克“卡脖子”难题。
事实上,2024年年底至今,武汉大学已相继成立卓越工程师学院、人工智能学院、地球与空间科学技术学院、机器人学院等多个新学院,背后是武大加快建成中国特色世界一流大学的决心。
而2025年至今,包括西工大、武大在内的多所985高校,密集落子新学院建设,掀起了新一轮高等教育改革浪潮。

这些学院或前瞻布局未来科技前沿,天津大学成立的合成生物与生物制造学院是中国“世界一流建设高校”中首个合成生物学院,北京航空航天大学的量子科技学院面向量子科技未来产业;
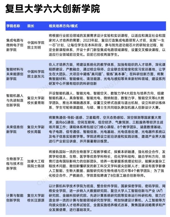
或紧扣国家战略主动革新既有学科架构,复旦大学跳出现有的学科概念,将原来的工科学院全部拆分为6个创新学院,学校改革从单项迈向综合,进一步强化文理医工“四轮驱动”格局建设,上海交通大学则将一度是学校规模最大的电子信息与电气工程学院下设4系,分别拆分为4个新学院,践行着学校以“院为实体”的综合改革路径。

上交将“万人大院”拆分为4个新学院
更值得关注的是,人工智能学院已成为985高校的“标配”。西工大之外,今年,中国人民大学、北京理工大学也成立了人工智能学院。
人大的苏州人工智能学院是继2019年的高瓴人工智能学院之后,成立的第二家人工智能学院,学校还同步成立了苏州人工智能实验室;北理的人工智能学院基于学校在人工智能领域的深厚积累,形成了领先的教学、科研与人才优势。
而据不完全统计,截至目前,已有超过半数985高校,成立布局了人工智能相关的学院。

高水平建设新学院
上世纪60年代、80年代,北理相继成立了自动控制系、计算机科学工程系,是国内较早从事人工智能相关教学、科研和人才培养的高校之一。近年来,北理又获批自主智能无人系统全国重点实验室、首批国家人工智能产教融合创新平台等12个重量级科教平台。

北理成立人工智能学院
深厚的学科积淀支撑着北理人工智能学院的建设。和北理一样,这些新成立的学院都有着得天独厚的优势。
在领军人才的战略布局上,北航量子科技学院由中国科学院院士、杭州极弱磁场国家重大科技基础设施研究院首席科学家房建成教授担任首任院长,并汇聚了28位国家级人才作为学术骨干;
复旦大学6大创新学院院长均由相关领域顶尖科学家担任,集成电路与微纳电子创新学院院长是中国科学院院士刘明,智能材料与未来能源创新学院院长是中国科学院院士赵东元。

在攻关难题的重大平台上,天津大学合成生物与生物制造学院拥有合成生物技术全国重点实验室,近五年合成生物学领域研究论文发表量全球第一;上交拆分而来的自动化与感知学院建设有海底科学与划界、航空电子综合与体系集成两个全国重点实验室及十余个省部级科研平台。

天津大学合成生物与生物制造学院
在人才培养的学科专业上,武大地球与空间科学技术学院聚焦的地球物理学一级学科,连续在学科评估中获评A+,并多次入选“双一流”建设学科;清华大学教育学院建设的教育学科获2022年国家级教学成果特等奖。
……
与此同时,新学院往往会立足学校的战略定位特色办学。
在西工大人工智能学院成立会上,校长宋保维就对高标准建好人工智能学院提出了打造特色品牌的要求,要立足学校“国防、三航、系统”优势,推动人工智能与三航、材料、机械等多学科的交叉融合,打造智能无人系统特色,努力将学院建设成为国防智能科技创新的重要策源地。
人才培养的新模式
这场985高校新学院建设潮背后,是国家战略需求与产业变革的双重驱动。
武大将集成电路学院的成立视为“主动服务国家战略和湖北支点建设需求”的重要举措;在“培育生物制造、量子科技等未来产业”被写入政府工作报告的当下,天大与北航的新学院应势而生,面向的是我国紧缺急需的学科专业。
由此,新学院普遍会采用学科交叉和产教融合的人才培养创新模式。
北京师范大学未来技术学院通过环境资源、生态生命、物质科学、系统科学、人工智能、工程技术等学科的交叉融合,建设由前沿技术课、工程案例课、实践训练课组成的专业课程体系,从而培养具有系统思维并能综合解决复杂环境与发展问题的复合型交叉工程拔尖创新人才。
华中科技大学设计学院着重实施“新工科+新文科”的融合发展策略,将聚焦人工智能创意、数字媒体艺术、健康人居环境、智能装备工业设计等前沿领域,积极构建“设计引领+科技创新+产业实践”的融合型创新体系。
华东师范大学密码学院设立一级学科博士点,为满足密码领域急需复合型人才的需求,学院与中国电信量子信息集团、江苏金服数字集团有限公司等7家政产研界的头部企事业单位共建密码人才产教融合基地,双方将在人才培养、科研创新、科技成果转移转化等方面开展深度合作。
企业导师站上大学讲台,学生参与重大科研项目,企业与高校携手攻关科技成果转化“最后一公里”……这些场景正在成为985高校学院的日常。
新学院成立仪式上各校反复强调的“里程碑意义”,构筑着一座座创新高地,而它们就在无声中垒起中国未来科技竞争力的基石。
注:本文内容来源青塔,由江苏招生考试网团队(微信公众号:jszkwx)排版编辑,如有侵权,请及时联系管理员删除。

