从高校开启无人机配送航线,到城市空中交通试点,再到低空无人驾驶步入载人时代。“天空更加繁忙的一天,不可避免地将要来临。”两年前,中国工程院院士樊邦奎在低空经济发展大会上描摹的未来图景,正在变为现实。
随着低空经济发展进入快车道,对低空飞行技术研发、设备制造等“硬支撑”,以及相关专业人才的需求进一步加大。
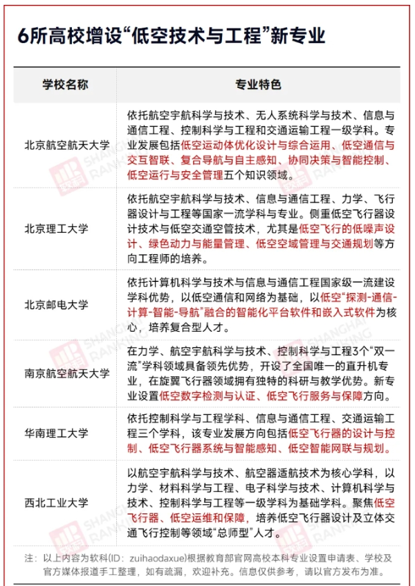
日前,教育部公布2024年度普通高等学校本科专业备案和审批结果。为更快响应国家战略,教育部首次建立了战略急需专业超常设置机制,对于中央最新部署、高度关注的战略领域,开辟相关专业设置即时响应“绿色通道”。瞄准低空经济快速发展需要,突破集中申报限制,指导北京航空航天大学、北京邮电大学、华南理工大学、北京理工大学、南京航空航天大学和西北工业大学6所高校增设低空技术与工程专业。
“City Fly”时代,来了!
“低空经济”热潮的掀起,还要回到4年前。
2021年2月,中共中央、国务院《国家综合立体交通网规划纲要》首次提到发展低空经济。2023年12月召开的中央经济工作会议,将低空经济确立为战略性新兴产业。2024年,低空经济首次写入政府工作报告。年底,国家发展改革委低空经济发展司亮相。今年的政府工作报告再次提出,推动低空经济等新兴产业安全健康发展。
从中央到地方,政策引导与创新实践齐头并进。据不完全统计,已有27个省市将低空经济写入政府工作报告,超60个城市出台扶持政策。据工信部《中国低空经济发展研究报告》测算,2026年低空经济规模有望突破万亿元。
相关专业技术岗位也成为高薪热招岗位。根据北京人社局《2024年北京市人力资源市场薪酬状况报告(四季度)》,飞行器自动控制算法工程师月平均薪酬中位值达29435元,无人机飞行技术工程师、低空飞行器设计师月平均薪酬中位值均超26000元。
然而,相关人才短缺问题也日益凸显。据人社部发布的《新职业就业景气现状分析报告》显示,我国无人机操控方面的人才缺口高达100万。
低空经济发展机遇已然来临,面对产业新需求,高校如何发力?
高校先手布局,竞逐新赛道
主动优化学科专业布局、升级专业内涵、增设新专业,培养低空经济产业领域的高素质复合型创新人才,是众多高校的应对之法。
6所高校,超常增设
早在2024年12月,教育部发布《低空经济相关本科专业申报材料公示》,北京航空航天大学、北京理工大学等6所高校申请增设“低空技术与工程”新专业,践行“超常布局急需学科专业”部署。在集中申报期之后,教育部开辟“绿色通道”,指导高校开展论证,最终超常增设了低空技术与工程专业,学校在培养特色上各有侧重点。

北京航空航天大学的低空技术与工程专业,联动了航空宇航科学与技术、无人系统科学与技术、信息与通信工程、控制科学与工程和交通运输工程5个一级学科。这些学科已有完善教学设施平台,获得过众多国家级奖项,为支撑新专业的发展奠定坚实的基础。
在北京理工大学,新专业将在宇航与机电类中进行招生,设立“低空技术班”,侧重低空飞行的低噪声设计、绿色动力与能量管理等方向工程师的培养。同时,学校拟开设飞行器空气动力学分析与设计、新能源飞行器能源管理与控制、低空综合交通管理等专业核心课程。组建了一支高质量师资队伍,由7名两院院士领衔,涵盖高层次教学人才,吸纳型号总师等行业专家,一同参与新专业授课。
重视实践,加深学生与行业的接触度也是新专业一大特色。北京邮电大学的第三代互联网实践教学平台,涵盖了教学用服务器、专用基站、无人机及其配套的路由器等,为学生提供空中、地面等空天地一体化的实验环境。
华东地区首所获批的南京航空航天大学超前谋划,开设了全国唯一的直升机专业,拥有直升机动力学全国重点实验室、空中交通管理系统全国重点实验室和工信部批复的第一个电磁频谱研究院等航空、航天、民航领域高能级创新平台,成为低空领域科教创新资源、高端人才资源的重要集聚地。
背靠大湾区完善的低空经济产业网络,华南地区唯一增设该专业的华南理工大学,依托自主系统与网络控制教育部重点实验室、精密电子制造装备教育部工程研究中心等平台,探索产教融合培养机制,带领学生在飞行器、智联网等领域开展研究、设计、开发、管理和运营等。
西北工业大学基于航空宇航科学与技术、工程力学等国家一流学科与专业,聚焦低空飞行器、低空运维和保障,搭建了飞行器总体、气动、结构、电池和航电等课程方向的师资队伍,将总师特质内涵融入低空技术与工程专业人才培养全过程。
特色高校,各展身手
除了新设专业精准匹配当下迅速扩容低空经济市场,高校基于原有学科专业,也为低空经济产业链各个环节储备了大量人才。在低空经济发展中,相关飞行器的研发、生产、运维自然是核心中的核心,对应到高校的本科专业布局,航空航天类专业无疑是培养这类人才的关键。
根据教育部发布的《普通高等学校本科专业目录(2024年)》,航空航天专业类下含12个专业,其中智能飞行器技术、空天智能电推进技术、飞行器运维工程3个专业分别为2020年、2021年、2022年新增专业。
从2024软科中国大学专业排名来看,北京航空航天大学、南京航空航天大学、西北工业大学、哈尔滨工业大学、沈阳航空航天大学、清华大学在航空航天专业类下的专业均拥有A+评级。

飞行器制造工程、飞行器环境与生命保障工程两个专业获A+评级的哈尔滨工业大学,不仅打造了以小卫星、机械臂、激光通信等为代表的一大批国之重器,在航空复合材料研发创制和无人机协同监测系统等技术攻关中,也贡献力量。由哈尔滨工业大学重庆研究院翌翔团队自主研制的国内首架太阳能氢能无人机首飞成功,哈工大(深圳)空天科技学院也于2024年11月揭牌,将为哈工大在低空经济领域大展身手注入新的活力。
沈阳航空航天大学的飞行器质量与可靠性专业一举拿下A+评级,学校在绿色通航领域的先发优势明显。今年1月,由学校辽宁通航研究院杨凤田院士团队自主研制的RX4E锐翔四座电动飞机,获颁型号合格证,标志着我国在新能源电动飞机技术领域取得突破。2月,由校长李润东教授主持申报的“生物质水热多途径耦合制备液体燃料技术”获批国家重点研发计划项目,针对生物质资源全组分高效利用和交通运输行业燃料替代需求,实现了多途径耦合制备液体燃料关键技术研发。
在培养低空飞行器技术人才的“生力军”中,北华航天工业学院、郑州航空工业管理学院、中国民用航空飞行学院等各具特色的专业院校,也源源不断输送着人才。例如中国民用航空飞行学院依托国内交通运输专业中唯一的低空管理方向,已获批具备民用航空低空飞行服务专业人员基础培训机构资格,彰显其作为民航教育“国家队”的责任担当。
此外,华中科技大学、华东师范大学、青岛大学、吉林工商学院、珠海科技学院等高校,通过成立研究院、产学研联盟等方式,形成多层次、多领域的低空经济教育体系。
面对低空经济这一新产业风口,无论是新专业的办学,还是老专业的创新,对高校来说,是“试点”亦是“考点”。除了人才培养之外,高校还将面临技术突破、技术转化应用等方面的挑战,是等待被颠覆,还是主动造风,低空经济“起飞”之时,期待更多高校与新产业实现共赢。
注:本文内容来源软科,由江苏招生考试网团队(微信公众号:jszkwx)排版编辑,如有侵权,请及时联系管理员删除。

