近日,教育部举办“教育大讲堂”报告会,香港科技大学校董会主席沈向洋应邀以“低空经济”为主题作报告。
低空经济是新质生产力催生的经济形态,作为一个万亿级的市场,备受多方瞩目。2024年低空经济首次被写入政府工作报告;同年12月,国家发改委低空经济发展司正式成立,标志着我国低空经济领域迎来更加明确的战略规划和政策推动。
高校作为科技创新、产业高精尖人才培养的重要一环,自然不能缺席。目前,全国有6所高校获批开设了“低空技术与工程”专业,并将于今年启动首次招生。
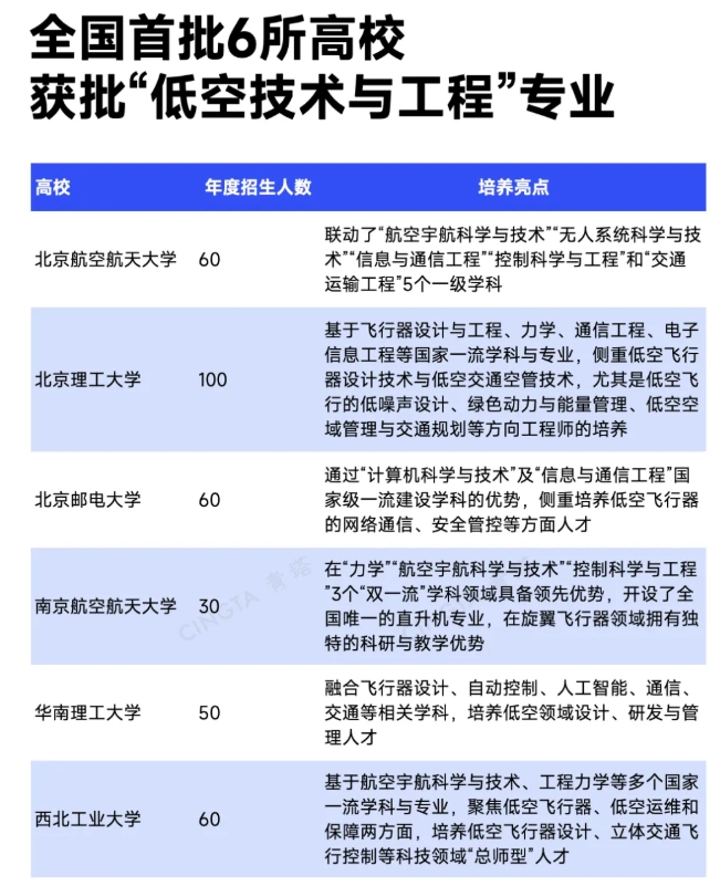
全国首批6所高校
2024年年底,教育部增设“低空技术与工程”新专业,全国仅6所高校获批。
北京航空航天大学、北京理工大学、北京邮电大学、南京航空航天大学、华南理工大学、西北工业大学这6所高校均在低空技术相关的学科专业领域有着扎实的积累。
北京航空航天大学针对“低空技术与工程”相关基础前沿问题研究,已建设了以飞行器一体化控制全国重点实验室、空地一体新航行系统技术全国重点实验室、智能无人飞行系统先进技术工信部重点实验室、先进长航时无人机系统技术教育部工程研究中心等为代表的4个国家级、10个省部级科研平台基地,具备国际一流的设施基础。
北京理工大学已组建了一支专业的高水平师资,形成了以张军、胡海岩等7名两院院士领衔,以杰青、北京市教学名师等高层次人才为核心,以四青人才为骨干,以型号总师等行业专家为辅助支撑的师资团队,授课教师高层次人才超过40%。
北京邮电大学作为我国信息科技人才的重要培养基地,将发挥自己在“计算机科学与技术”、“信息与通信工程”学科的优势,培养符合国家紧迫需求的低空技术与工程复合型人才。
南京航空航天大学在“力学”“航空宇航科学与技术”“控制科学与工程”3个“双一流”学科领域具备领先优势,开设了全国唯一的直升机专业,在旋翼飞行器领域拥有独特的科研与教学优势。

4月11日,南航举行低空科技创新发展大会
华南理工大学将依托自动化科学与工程学院拥有的自主系统与网络控制教育部重点实验室、精密电子制造装备教育部工程研究中心以及5个省级科研平台和7个校企联合实验室,为专业建设提供良好的技术及硬件支撑。
西北工业大学开设这一专业,是建立在航空宇航科学与技术、力学等一级学科基础上的综合性、高度交叉、深度融合、产学研结合的新兴学科体系,将研究低空基础设施、低空航空器、低空运行与保障等关键科学技术。

更多高校,主动布局
与此同时,更多高校选择躬身入局,主动布局低空技术。
近日,山东大学自主设置“低空技术与工程”一级学科博士学位授权点专家论证会在威海校区举行。
专家组对申报工作给予了高度评价,认为山东大学自主设置“低空技术与工程”一级学科博士学位授权点非常必要、可行。
兰州交通大学交通运输学院在今年2月召开低空技术与工程专业申报工作推进会,准备进一步凝练专业方向。
在去年12月,华东师范大学成立了“低空经济空间智能技术研究中心”,并与与上海市地矿工程勘察(集团)有限公司在各方代表的见证下,签署了产学研基地合作意向书,双方将在低空经济空间智能技术领域启动深度合作。
面向产业,产教融合
低空经济之所以近两年备受瞩目,是因其背后蕴藏着丰富的产业。
去年由工业和信息化部、科学技术部、财政部、中国民用航空局印发的《通用航空装备创新应用实施方案(2024—2030年)》提出,到2030年,推动低空经济形成万亿级市场规模。
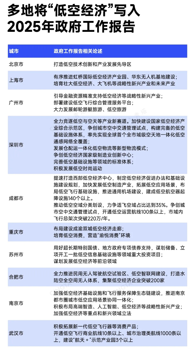
今年多地的政府工作报告中,“低空经济”都成为关键词出现。

低空经济的相关产业链长、应用场景丰富,从上游的原材料、部件,中游的低空装备,到下游的低空服务与场景应用,都有广阔的发展前景。

为产业而生、面向产业培养人才,目前开设“低空技术与工程”专业的首批6所高校都高度重视产教融合。
在北京理工大学,该专业学生的实验环节分数在总成绩的占比约40%,学校将构建“学校-书院-学院-国家级科教平台-企业”多方协同的培养机制,“未来会进一步跟低空经济相关头部企业对接,建立让企业出题、师生共答的办学模式,践行‘教学赛研用’五位一体育人理念,不断加深学生与行业的接触度”。北京理工大学宇航学院院长龙腾说。
根据北京航空航天大学“低空技术与工程专业”的专业设置显示,该专业将与地方政府、大型央企、国企及民营企业开展实践教学基地合作,形成“以教促研、研教融合”的发展机制。
低空经济作为新质生产力的代表,蕴含着巨大的发展潜力。高校的积极参与,将为这一领域注入了强大的创新动力和人才支持。
未来,随着更多高校的加入和各方的协同努力,低空经济必将迎来更广阔的发展空间,成为推动我国经济高质量发展的新引擎。
注:本文内容来源青塔,由江苏招生考试网团队(微信公众号:jszkwx)排版编辑,如有侵权,请及时联系管理员删除。

