近日,中共中央、国务院印发了《加快建设农业强国规划(2024-2035年)》,文件提到,要加快基因组学、预防兽医学、重大病虫害成灾和气象灾害致灾机理等研究突破。改善农业领域国家实验室和全国重点实验室条件,建成一批世界一流农业科研机构和研究型农业高校。
此前,《教育强国建设规划纲要(2024-2035年)》曾明确提出,要聚焦优势学科适度扩大“双一流”建设范围。
在“双一流”扩容的背景下,《加快建设农业强国规划(2024-2035年)》的发布,无疑为农林类高校打了一针强心剂。第三轮“双一流”建设蓄势待发,农林类高校迎来了最好的时代。
农林类高校,获重点支持
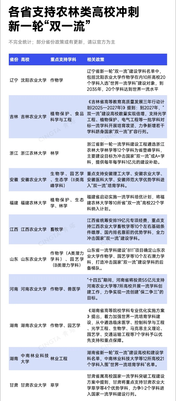
今年是第二轮“双一流”建设的收官之年,瞄准第三轮“双一流”,许多省份已经制订了建设目标,并划定出目标为冲击国家“双一流”的高校及其建设学科名单,通过专项资助、政策倾斜等方式给予重点支持。

农林类高校因其服务国家乡村振兴、粮食安全等战略需求的学科优势,往往会被列入各省冲刺“双一流”的重点支持名单。
去年11月,湖南省委全面深化改革委员会会议审议通过了《湖南省高等院校学科专业优化实施方案》,方案提出将实施“双一流”建设计划,着力加强世界一流培育学科建设,从中遴选临床医学、控制科学与工程、光学工程、生物学、马克思主义理论、园艺学、交通运输工程等7个学科予以优先支持和重点保障。其中的园艺学对应的高校正是湖南农业大学。
而在今年2月,湖南省在《关于持续用力打造具有核心竞争力的科技创新高地加快建设科技强省的意见》中再次强调,支持湖南师范大学、湘潭大学、湖南农业大学等建设高水平研究型大学和世界一流学科,将湖南农业大学和2所“双一流”高校放在同一梯队,背后是湖南省建设“种业硅谷”的关键需求。
山东农业大学则在学校发布的倡议书中提及,山东省委省政府决定优先支持、重点支持山东农业大学冲击“双一流”,在省属高校中唯一选择支持该校进入2026年国家第三轮“双一流”建设范围。
2024年9月,山东农业大学召开一流学科建设推进会,会上,山东省副省长邓云锋强调,山东农业大学要加快提升作物学学科的整体实力,确保率先实现省属高校国家“双一流”建设突破。
同为黄河滋养的农业强省,河南也在大力支持农林类高校建设。2024年4月,中国工程院院士周卫上任河南农业大学校长。在周卫院士的聘任仪式上,河南省原省委书记楼阳生出席并讲话,“站在新的历史起点上,省委、省政府决定或者说赋予农大一个使命,那就是在下一轮要进入‘双一流’行列。”
周卫在就任河南农业大学校长后的第二天,立下了军令状:打好“双一流”创建攻坚战,确保冲A学科成功晋级,入围第三轮国家“双一流”建设序列。
农林类高校,实力强劲
农林类高校获重点支持的另一面,是它们展现出来的强劲实力。
从2021年第二轮“双一流”开始建设以来,在近两届院士增选中,山西农业大学、河南农业大学、西南林业大学和中南林业科技大学均有新增选中国工程院院士。
值得一提的是,中南林业科技大学吴义强院士从一名普通的学子开始,在母校深耕30多年,在2021年当选院士后,于2022年10月履新中南林业科技大学校长,带领学校在冲刺“双一流”的征途中奋勇前进。

去年6月,时隔两年后,2023年度国家科技奖再次颁发,积累了3年的项目同台角逐,获奖难度是显而易见的,最终突出重围的项目可谓是优中选优。就在这样的背景下,吉林农业大学、山东农业大学、内蒙古农业大学、河南农业大学作为第一完成单位,分别斩获2023年度国家科学技术奖,彰显着强大的科研实力。

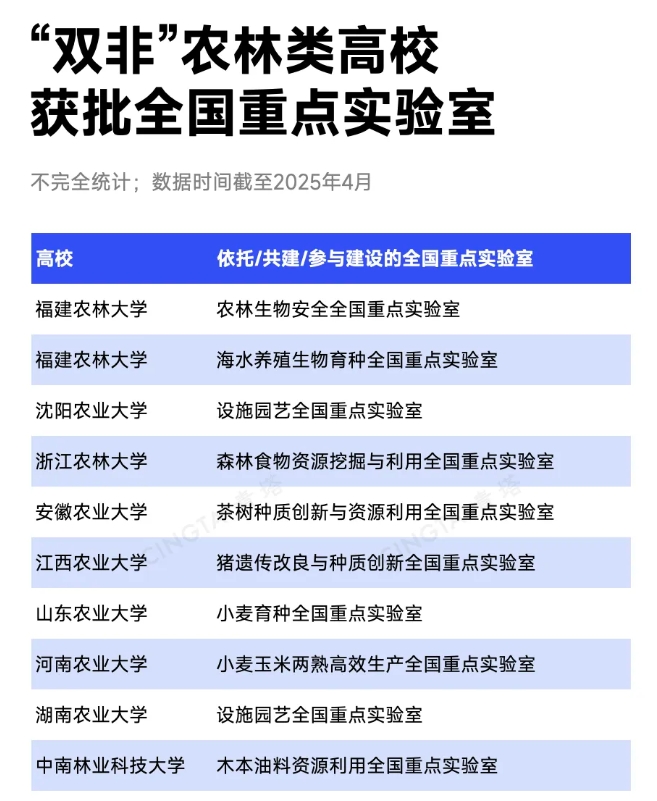
作为国家高能级创新平台的核心力量,全国重点实验室是国家科技创新体系的重要支撑。“双非”高校能够参与全国重点实验室建设,是对学校科研能力的肯定。目前,2024年度全国重点实验室重组工作已完成,从各方公开信息来看,多所农林类高校获批全国重点实验室(包括依托、共建、参与),成为学校优势学科冲刺“双一流”的强大助力。
山东农业大学和河南农业大学获批的全国重点实验室为学校作物学下科研平台,安徽农业大学和湖南农业大学的全国重点实验室则是园艺学下的科研平台。

聚焦于具体的学科建设,目前福建农林大学的农业科学、植物与动物学,山东农业大学的农业科学、植物与动物学,以及安徽农业大学的农业科学分别为ESI前千分之一学科,其中安徽农业大学为今年3月新晋ESI前千分之一学科。
而据青塔学科指数监测分析农林类高校学科建设综合实力显示,湖南农业大学园艺学、内蒙古农业大学食品科学与工程、甘肃农业大学草学、河南农业大学作物学,最新学科综合指数均位居全国前12%(统计区间为2021年-至今),在人才培养、师资资源、科学研究和学科声誉方面各具优势。

突出重围的种子选手
在争创一流的征程上,农林类高校不断打造大平台、组建大团队、申报大项目、培育大成果,在“双一流”角逐中取得了令人瞩目的成绩。
近日,河南农业大学发布《锚定一流目标汇聚奋进合力推动中国特色世界一流农业大学创建再上新台阶》,文中提到,自2021年入选河南省“双一流”创建工程以来,学校创建工作取得突破性进展,作物学、兽医学的关键指标、综合实力、可持续发展能力均已具备入选“双一流”的竞争优势。在全省“双一流”创建学科中期评价中,两个创建学科分列第一、第二位。

河南农业大学已具备入选“双一流”的竞争优势
接下来,学校将推动高层次人才、重大项目、重大平台、重大奖项等资源向两个创建学科汇聚,在获批小麦玉米两熟高效生产全国重点实验室、国家大动物生物安全三级实验室基础上,写好建设“后半篇”文章。
山东农业大学作物学学科领头人为中国工程院院士于振文,学科下拥有小麦育种全国重点实验室。学校斩获的2项2023年度国家科学技术奖中,由万勇善教授主持的获国家科技进步二等奖的“花生抗旱高产优质新品种培育与应用”项目,正是学校作物学的建设成果。
从不到一个月的时间里,实现了Nature、Science、Cell国际三大顶刊的突破,到国家科技奖的新突破,山东农业大学用累累硕果,证明着自身冲击“双一流”的实力。
在2023年度国家科技奖中证明了自己的,还有吉林农业大学的植物保护学科。学校李玉院士领衔申报的《食药用菌全产业链关键技术创新及应用》项目,荣获国家科学技术进步奖一等奖,实现了吉林省省属高校获国家科技奖一等奖零的突破,是2023年度国家科技奖中唯二荣获一等奖的“双非”高校。
作为中国食药用菌领域唯一的中国工程院院士,李玉院士的此次获奖,是吉林农业大学扎根大地,坚韧守望的一次回馈。而“双一流”建设需要的,正是这样的坚持与探索。
这些诚朴勤仁却又心怀天下的农林类高校,在最好的时代中,大有可为!
注:本文内容来源青塔,由江苏招生考试网团队(微信公众号:jszkwx)排版编辑,如有侵权,请及时联系管理员删除。

