2023年,一所名为“山河大学”的虚拟高校在互联网“拔地而起”,颇受关注。这所现实中并不存在的“山河大学”,折射的正是同处人口大省、高考大户的“山河四省”学子对优质高等教育资源的强烈渴求。
近年来,“山河四省”持续发力高等教育。山东2025年拟下达12.25亿元,专项支持“双一流”创建高校的潜力学科冲进下一轮“双一流”;山西提出2025年要深入实施“一流学科培优、优势学科攀升、潜力学科进位、急需紧缺学科培育”4项行动;河南的2025年郑州市重点建设项目名单中,有河南大学雁鸣校区建设项目和新型研究型大学(筹)项目;河北工业大学正规划在河北石家庄建设新校区……
“山河四省”,正在努力打破“高教洼地”的困境。
山河四省学子:我太难了!
山东、山西、河南、河北四省作为有名的“高考困难专业户”,苦好大学久矣。
根据2024年6月发布的全国高等学校名单和2022年2月公布的第二轮“双一流”建设高校名单,山河四省本科层次高校共228所(不含军事类高校),其中985高校仅有2所,分别是山东大学和中国海洋大学,均位于山东。“双一流”高校也是屈指可数,四省加起来才8所(含军事类高校)。
以人口大省同时也是经济大省的河南为例,至今河南还没有一所教育部直属高校,在“985、211”高校体系中,也仅有郑州大学1所211“独苗”。147所“双一流”高校中,河南仅占2所。这与河南的邻省江苏形成了鲜明的对比:江苏人口比河南少一千多万,却坐拥2所985高校、11所211高校、16所“双一流”高校。

优质高等教育资源的短缺,导致山河四省学子的高考之路愈加拥挤且艰难。以山东为例,2024年,山东高考报名考生共计99.8万人,其中春季高考27.6万人,夏季高考72.2万人,参加夏季统一考试的考生有67.4万人,比2023年增加0.6万人。于是,百万学子寒窗苦读拼命“卷”,“高考五百分上大专”在省内考生看来也是司空见惯之事。
“山河四省”不仅是高考大省,同样也是考研的“修罗场”,考研热度在全国名列前茅。“不孝有三,不考研,不考公,不考事业编。”这是在山东省广为流传的名言。同时,“难上好大学”也“逼”得四省学子竭尽全力出省,甚至影响到人才回流。每年,在武汉大学、中南大学、电子科技大学等985高校的新生生源地TOP榜中,山河四省榜上有名也十分常见。
作为中原文化的重要发祥地,“山河四省”的高教困境正亟待打破。
补短板,狂建新大学!
事实上,为弥补高等教育资源匮乏的短板,持续优化高等教育发展,“山河四省”一直在努力。

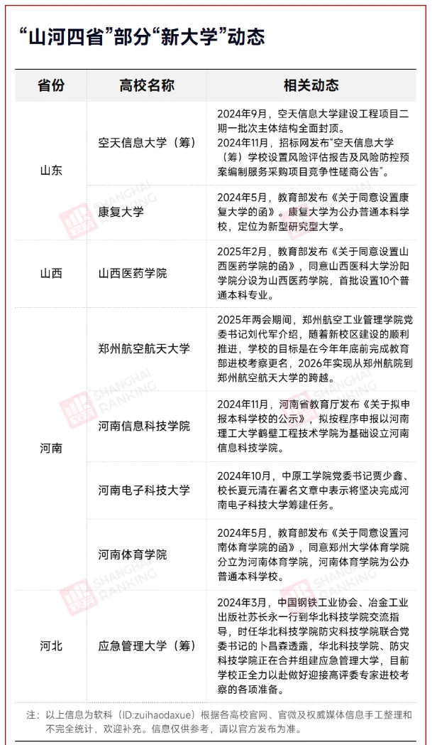
在山东,康复大学和空天信息大学(筹)的进度一直备受瞩目。从2015年中国残联提出建设康复大学,到2024年5月教育部发函正式同意设立康复大学,历时近9年。作为唯一写入国家“十三五”和“十四五”规划的高校,康复大学要构建以康复学科为特色、多学科协调发展的大康复学科专业体系,其筹建可以说是从无到有。作为我国第一所以“空天信息”命名的高等院校,空天信息大学(筹)的建设受到多方支持。近日,2025年度国家自然科学基金集中申报工作结束,空天信息大学(筹)共申报12项,是学校获批依托单位资格后首次成功申报。下一步,学校将持续跟踪项目进展,及时反馈评审动态,力争在立项数量和资助强度上实现新突破,为加快学校去筹工作提供坚实支撑。
作为山西医科大学二级学院,山西医科大学汾阳学院自创办以来,历经合并、恢复重建、更名,扎根汾州大地,形成了以护理教育为龙头的办学特色。早在2021年,山西医科大学汾阳学院分立设置为本科医学院校便被列入山西省“十四五”高校设置规划。2023年4月,“全力支持山西医科大学汾阳学院分立设立”第二次被写入汾阳市2023年政府工作报告。今年,山西医药学院获准设立,分设之事终于尘埃落定。
2021年11月,河南省下发《关于提升高校科技创新能力的实施意见》,提出要组建电子科技大学、航空航天大学等新型研究型工科大学,填补电子科技、航空航天、体育、美术等类型本科高校空白。此后,“河南电子科技大学”“郑州航空航天大学”等特色化新大学相继成型,还有在2025年郑州市重点建设项目名单中的“新型研究型大学(筹)项目”,一批“好大学”正在赶来的路上。

在河北,应急管理大学(筹)的设立工作也在稳步推进。2023年5月,应急管理部官网发布《关于高等学校设置事项的公示》,拟向教育部申报以华北科技学院、防灾科技学院为建校基础,合并设立应急管理大学。2024年3月,时任华北科技学院防灾科技学院联合党委书记的卜昌森透露,华北科技学院、防灾科技学院正在合并组建应急管理大学,目前学校正全力以赴做好迎接高评委专家进校考察的各项准备。

抓机遇,鼎力冲一流!
面临新一轮“双一流”建设,“山河四省”同样在努力抓住高教机遇,力争实现新突破。
作为教育大省,山东对高等教育的重视有目共睹。近年来,山东省委省政府高度重视高等教育高质量发展,出台了《关于推进新时代山东高等教育高质量发展的若干意见》,提出“用10年左右时间,实现2-3所高校在若干学科领域达到世界一流水平,20所左右高校在同类型高校中达到国内一流水平”。山东还深入实施一流学科建设“811”项目,为高水平学科建设按下“加速键”。2025年3月,山东省教育厅部门预算公布,其中12.25亿元用于省属高校“一流学科”建设,重点支持省属高校10个潜力学科建设。

蛰伏已久的山西固优势补短板,从2023年起实施高等教育“百亿工程”,3年投入100亿元支持高等教育内涵式发展,打造中西部高等教育新高地。支持山西大学、太原理工大学高标准推进“双一流”建设,支持中北大学、山西医科大学等高校的优势学科建设,打造冲击新一轮“双一流”学科梯队。
2024年12月,河南省教育厅组织召开“双一流”创建工作研讨会,会上指出,2025年是“双一流”创建的关键年,各创建高校都要躬身入局、主动作为,力争实现一流创建“保二争三”的目标。此前,2022年8月,中共河南省委“中国这十年·河南”主题新闻发布会在郑州举行,河南将遴选7所高校的11个学科作为“双一流”创建学科,开展“双一流”创建工作;并投入55亿元创建资金,全力以赴进行打造建设,2-3所高校数学系将力争进入第三轮“双一流”建设行列。

仅有一所“双一流”的河北在《河北省教育事业发展“十四五”规划》明确,大力支持河北工业大学先进装备工程与技术世界一流学科建设,支持部省合建河北大学加快建设燕赵文化、生命科学与绿色发展优势特色学科群,支持燕山大学机械工程、材料科学与工程学科群建设,争取进入国家‘双一流’建设序列。支持其他高校优势学科提高创新水平,增强服务能力,努力争创一流。如今,河北工业大学正在规划石家庄新校区,雄安新区强势崛起,吸引了北京航空航天大学、北京理工大学等全国多所“双一流”高校的入驻,河北高教已迎来了振奋人心的拔节生长。
中原大地沃野千里,黄河之水奔腾浩荡。作为文化和历史大省,“山河四省”底蕴丰厚,未来,拔地而起的四省新大学和矢志一流的优质地方高校,或许可以将“山河大学”式的乌托邦构想一步步落地实现,承载起百万学子的求学理想。
注:本文内容来源软科,由江苏招生考试网团队(微信公众号:jszkwx)综合整理,如有侵权,请及时联系管理员删除。

