2025江苏省“中学生英才计划”选拔启动,选拔并培养一批学有余力、品学兼优且具有学科特长、创新潜质的中学生,采用“名师带高徒”的方式,在科学家指导下参加科学研究、学术研讨和科研实践。2025年计划培养中学生约150名,每位导师培养学生数原则上不超过5人。具体情况跟着江苏招生考试网小编一起来看看吧!
开展2025年江苏省“中学生英才计划”学生选拔工作
为深入贯彻党的二十大和二十届二中、三中全会精神和习近平总书记关于“深入实施‘中学生英才计划’”的重要讲话精神,推动高校与中学联合培养基础学科拔尖创新人才常态化、制度化,根据《中国科协办公厅、教育部办公厅关于印发〈“中学生英才计划”工作管理办法(试行)〉的通知》(科协办发青字〔2025〕4号)要求,现就2025年江苏省“中学生英才计划”学生选拔工作安排如下,请各相关高校、各参与中学积极组织,确保“中学生英才计划”学生选拔工作及时有序开展。
一、工作任务
选拔并培养一批学有余力、品学兼优且具有学科特长、创新潜质的中学生,采用“名师带高徒”的方式,在科学家指导下参加科学研究、学术研讨和科研实践。
2025年计划培养中学生约150名。每位导师培养学生数原则上不超过5人。
二、工作分工
培养高校负责推荐高水平科技工作者担任英才导师;组织英才导师进行面试,综合考察学生的使命意识、参与动机、科学兴趣、创新思维、学习能力、毅力耐力、个性心理以及基础知识和技能掌握情况等。
参与中学负责推荐品学兼优、学有余力、且具有学科特长、创新潜质的高中一年级学生报名;组织本校申报学生进行学科潜质测试;中学管理员配合省级管理办公室完成学生面试工作。
经各设区市推荐、省级管理办公室审核,确定30所“中学生英才计划”参与中学,具体名单及推荐名额见附件1。
省级管理办公室和高校联合对报名学生的学科基础知识和创新潜质进行笔试、面试。笔试采用全国管理办公室提供的五学科潜质测评试题;省级管理办公室和高校根据学生报名材料和笔试情况确定进入面试人数,面试学生与入选学生比例原则上不少于3:1。学生通过面试后进入培养环节。
三、进度安排
(一)确定英才导师
2025年3月30日前:培养高校组织高水平科技工作者报名申请成为英才导师。申请人在“中学生英才计划”网络工作平台(https://zxsycjh-kp.cast.org.cn)提交个人简介、对学生要求、拟培养学生人数、培养团队成员信息等相关内容,培养高校进行审核,审核通过后认定为英才导师。培养高校各学科导师数见附件2。
(二)中学审核
2025年3月31日—4月7日,参与中学推荐符合申报标准的高一学生。学生根据个人兴趣爱好、学科特长在网络工作平台(https://zxsycjh-kp.cast.org.cn)注册申报并选报导师,学生申报时选择“中学生英才计划”。中学管理员负责审核本校申报学生。
参与中学的学生在中学生五项学科竞赛全国联赛(江苏赛区),获得由全国学会颁发的省级一等奖证书,自愿申报“中学生英才计划”相应学科,可不占用本校推荐名额,免于相应学科潜质测试,直接入围面试。此类人员如申报其他学科,不适用于此要求。相关证明材料由参与中学汇总后统一发送省办邮箱:kexuetese 163.com。
(三)学科潜质测试
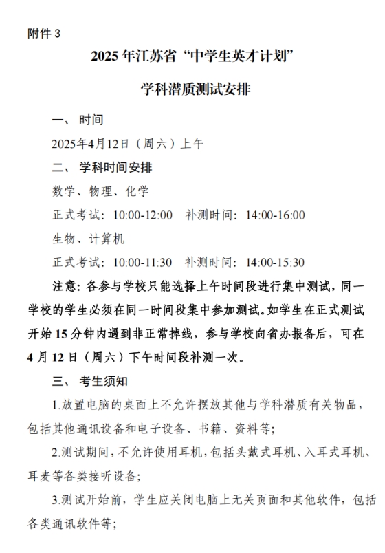
2025年4月12日,省级管理办公室对申报学生的学科基础知识和创新潜质进行测试。
学科潜质测试由各参与中学集中组织申报学生进行。测试采用网络在线答题形式进行,各参与中学需指派教师监考,并全程进行录像监控,具体安排见附件3。
(四)面试
2025年4月19—20日,凡是通过学科潜质测试、进入面试环节的学生,培养高校将组织英才导师进行分组面试。学生通过面试后进入培养环节。面试具体安排另行通知。
(五)拜师仪式
2025年4月26—27日,省级管理办公室组织高校英才导师、英才学生、中学指导教师和家长等共同参加拜师仪式,英才导师与英才学生以及中学指导教师建立联系对接机制;进一步明确“中学生英才计划”的目的意义、培养内容和参与要求。
联系人:汤淼联系电话:025-86670718
附件:
2025年江苏省“中学生英才计划”参与中学名单及推荐学生名额.pdf




注:本文内容来源江苏省青少年科学教育服务平台,由江苏招生考试网团队(微信公众号:jszkwx)排版编辑,如有侵权,请及时联系管理员删除。

