近日,教育部官网公开了“教育部关于同意设置武汉职业技术大学的函”等25个文件,同意武汉职业技术大学等19所高校新设、升本,2所高校更名,4所高校转设。
其中,山西医科大学汾阳学院分设为山西医药学院。近年来,高校分立正在成为一股不可忽视的浪潮,在高教界愈演愈烈。

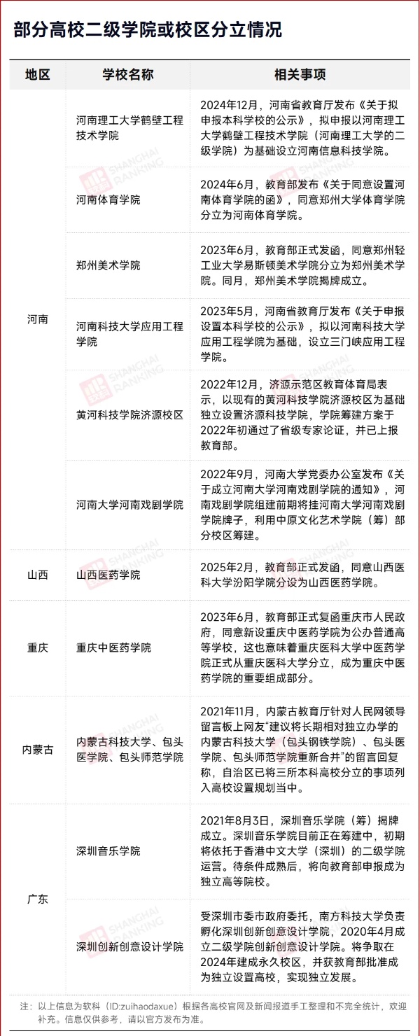
2023年6月,教育部同意郑州轻工业大学易斯顿美术学院分立为郑州美术学院;同在6月,教育部正式复函重庆市人民政府,同意新设重庆中医药学院为公办普通本科高等学校,这也意味着重庆医科大学中医药学院正式从重庆医科大学中分立,成为重庆中医药学院的重要组成部分......
这些大学在前身高校办学基础和特色上,决定“分家”,开辟出了一条独立办学的新路。
扎根地方办学,寻求新机遇
作为山西医科大学二级学院,山西医科大学汾阳学院自创办以来,历经合并、恢复重建、更名,扎根汾州大地,形成了以护理教育为龙头的办学特色。夯实自身实力的同时,汾阳学院不断寻求新的发展机遇,“完成分立设置、建成区域影响力较大的本科医学院校”成为汾阳学院为之奋斗的新目标。
早在2021年,山西医科大学汾阳学院分立设置为本科医学院校便被列入山西省“十四五”高校设置规划。2022年4月召开的2022年度工作会议上,“推动学校分立设置取得实质性进展”再次被提上日程;同年5月,汾阳市市长莅临学校协调推进分立设置工作,并表示将强力支持解决学院分立设置存在的问题。
2023年4月,“全力支持山西医科大学汾阳学院分立设立”第二次被写入汾阳市2023年政府工作报告。2024年4月,山西省教育厅发布《关于拟申报高等学校设置事项的公示》,拟向教育部申报山西医科大学汾阳学院分设为山西健康医学院(暂定)。
时至今日,山西医药学院获准设立,分设之事终于尘埃落定。
优质教育,开枝散叶
除了山西医科大学汾阳学院,还有一批“二级学院”,正蜕变为本科院校。
2023年5月,河南省教育厅发布《关于申报设置本科学校的公示》,河南体育学院将依托郑州大学体育学院设立,三门峡应用工程学院将依托河南科技大学应用工程学院设立。2024年6月,教育部发布《关于同意设置河南体育学院的函》,河南体育学院成为河南省唯一一所本科专业体育院校。

2023年6月,《教育部关于同意设置郑州美术学院的函》发布,同意郑州轻工业大学易斯顿美术学院分立为郑州美术学院,填补了河南省无独立设置的美术本科高校的空白。在教育部的支持下,河南不相匹配的高等教育资源正在扩充。
越来越多优质教育资源正开枝散叶,走上“分立”之路,充实地方高等教育资源。

2024年2月,有网友在人民网领导留言板提出,希望能够加快支持包头师范学院更名大学工作,打造出包头高等教育新名片。对此,包头市委书记回复称:包头市委市政府高度重视包头师范学院办学发展工作,近几年全力推进九原区大学城花圪台校区项目建设。包头师范学院将立足包头经济社会发展的需求,在服务基础教育、产业发展上加大人才培养力度,就下一步发展建设过程中,学校将科学制定方案措施,积极推进,打造包头教育高地,为未来建成包头大学而努力奋斗。这意味着,即将从内蒙古科技大学分立而出的包头师范学院,正站在新的历史起点上,朝着更名大学的梦,迈出坚定的步伐。
《教育部关于“十四五”时期高等学校设置工作的意见》中提到,要引导普通本科高校高质量发展。有条件的地区可通过新建、分立、资源整合等方式,设置质量高、特色强、规模适度的普通本科高校。纵观高校分立的动态,拆分建校已成为优化地方高校布局、提升高教质量和水平的重要途径。
合并、拆分,从来都是高校发展的常态。回眸1952年高校院系大调整:原浙江大学、原南京大学、原武汉大学、原厦门大学和原中山大学,适时分体、以一化多,为新中国的高教发展注入了蓬勃的生命力。基于前身高校优越的办学基础,分立出来的高校以奋进之姿发力“一流”,长久地塑造了我国后来的高等教育格局。
或是从二级学院升为本科院校,或是异地校区独木成林,一副立意开阔高远的“写意画”已然绘就,这些“新大学”分立后会如何发展,且拭目以待。期待它们蓄势聚能,整装再出发!
注:本文内容来源软科,由江苏招生考试网团队(微信公众号:jszkwx)排版编辑,如有侵权,请及时联系管理员删除。

