2025年的高考生,将有更多机会上“双一流”。
在3月6日的十四届全国人大三次会议举行经济主题记者会上,国家发展和改革委员会主任郑栅洁表示,推进优质本科扩容,进一步扩大“双一流”建设高校本科招生规模,去年在优质本科的扩容方面扩招了1.6万人,今年力争再增加2万人。
清华大学、北京大学、上海交通大学等多所985高校发布了2025年的扩招计划。
优质本科扩招是为了让更多人上好大学,但扩招之后,高校也将可能面对师资、硬件设施等教学资源短缺的挑战。
多所“双一流”本科扩招
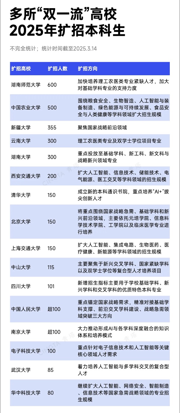
3月10日,湖南师范大学表示今年拟新增600个招生名额,招生总规模将达到8950人。是目前官宣扩招的“双一流”中,扩招力度最大的高校。
此外,中国农业大学今年将扩招本科生500人。新疆大学、云南大学、湖南大学扩招名额均在300人及以上。
截至3月14日的统计显示,已经有16所“双一流”高校官宣扩招本科生共计3300多人。
本科扩招,是近年来的大势所趋。

西安交通大学近十年来持续稳定推动扩大本科生招生规模,2019年至今已增加招生计划1500人。
南京大学近三年来持续扩大本科招生规模,2022至2024年新增新工科专业及方向累计扩招1730人。
如何扩招
我国高等教育入学率为60.2%,达到普及化阶段,但好学校的录取率不高。“让更多人上好大学”,是这次扩招的初心。
我国教育长期存在优质资源供给不足的结构性问题。“现在太多家庭为教育陷入焦虑,孩子心理健康问题、代际冲突加剧,一定程度上是资源分配矛盾的显性化。”全国政协委员、中国科学院院士徐星介绍采访时说。
据全国人大代表、中国科学院院士包信和介绍:我们将在2033年前后达到高等学校学生潮的高峰。目前国内“双一流”等优质高校的录取人数占整个学生录取人数的6%。如果不扩招,优质高校的录取比例会降低很多。
优质本科扩容,也是为我国科技创新、经济发展提供高素质人才队伍。今年本科生扩招的方向主要面向国家重大战略需求和前沿领域,培养创新型、复合型人才。
例如,上海交通大学今年将扩大人工智能、集成电路、生物医药、医疗健康、新能源等学科领域的招生规模。
华中科技大学将继续扩大人工智能、网络安全、智能制造、信息技术等国家急需战略领域的专业招生规模,构建“人工智能+”交叉学科体系,致力于培养重点领域高素质人才,有力支撑高水平科技自立自强。
应对扩招
扩招之后,师资、硬件设施要如何跟上,是高校们要应对的挑战。近年来硕士研究生扩招带来的一系列问题还在眼前:宿舍不够住、学费上涨、奖学金取消等。本次的优质本科扩招将要如何平稳过渡?
宁波大学校长蔡荣根院士表示,学校正在利用中央专门针对“双一流”高校建设的超长期特别国债完善教学设施,建设科创大楼、医学本部教学基和3幢学生宿舍楼,以满足扩招需求。
不过他也提到,扩招给学校带来了师资紧张的问题。如果扩招,需要招聘更多的教师,而这会带来办学成本的增加。
“目前,浙江的大学生均费较低,大家呼吁适当提高以改善办学条件。尽管浙江经济发达,一些家庭愿意投入,但考虑公众的获得感和幸福感,浙江省相关部门尚未同意学费上涨。”蔡荣根说。
近年来,多地本科学费已经迎来了一波调整。吉林、上海、四川、山东等地均已调整了公办高校的学费标准。
四川从2023年秋季学年起,将公办高校本专科的文科类和理工类学费同步上调1100元,分别达到4800元/学年和5200元/学年;医学类专业则上调800-1700元,至5800元/学年。
山东的理、工、农、经济等本专科专业学费上调500元,至5000元;医学类专业则上调600元,至6000元。

扩招的消息一出,不少人担心这是否会加剧学历贬值,增加就业竞争。
上海交通大学校长丁奎岭院士认为并不会,“这一轮的扩招主要是面向社会急需人才、新兴业态人才缺口,有很强的针对性。我国现在人工智能人才缺口达数百万,而现有的科班出身的人才只有几万,这轮扩招反而有望在填补这类人才缺口上发挥作用。”
供需错配,一直是当下就业市场所面对的顽疾。根据教育部的统计显示,2022年人文社科类本科毕业生占比达到了52%,较2002年的40%上涨了12%。
本次已官宣扩招的“双一流”高校,名额重点投放在理工农医等专业的居多。定向、有质量的扩招,也是对供需错配难题的回应。不过这类专业的人才培养,依赖实验室等硬件条件。如果要扩招,高校也需要配备好这些硬件设施,保证人才培养的质量。

今年优质本科将扩招2万人,预计后续还会有更多“双一流”高校发布扩招的消息,青塔将会持续跟进。
注:本文内容来源青塔,由江苏招生考试网团队(微信公众号:jszkwx)排版编辑,如有侵权,请及时联系管理员删除。

