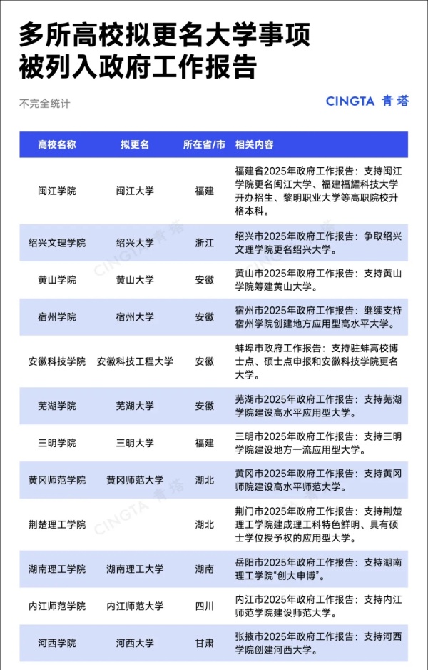
近段时间以来,各省市2025年政府工作报告陆续出炉,高校更名事宜成为各地今年工作安排中的一大关键词。
如2025年福建省政府工作报告中提到“支持闽江学院更名闽江大学”,绍兴市政府工作报告提出“争取绍兴文理学院更名绍兴大学”……
据不完全统计,截至目前,至少已有12所高校的更名大学事项,被列入省/市政府工作报告。

2025年,是“十四五”规划的收官之年。在拥挤的更名道路上,更多的高校已经摩拳擦掌,紧迫感也正愈发强烈。
超35所高校更名,等待检阅
获得地方政府的支持,是高校成功更名大学的重要推动力。但距离真正一圆“大学梦”,还有很长的路要走。
根据教育部的相关规定,高校要想更名,首先需被纳入省级“十四五”高校设置规划,未纳入规划的高校设置事项原则上不受理申报。
在满足更名条件后,高校还需向省教育厅申报,由省厅派专家组考察,在给出全省排名后,再根据省里的情况向教育部申报。
经教育部形式审查通过后,由教育部委托全国高校设置评议委员会进行考察、评议,通过考察、评议的学校,由教育部正式批准设立。
眼下,距离“十四五”收官已不足一年,全国各地仍有超过35所经省教育厅公示或被列入省级高校设置“十四五”规划的高校,在等待教育部的最终检阅。

更名之路,道阻且长
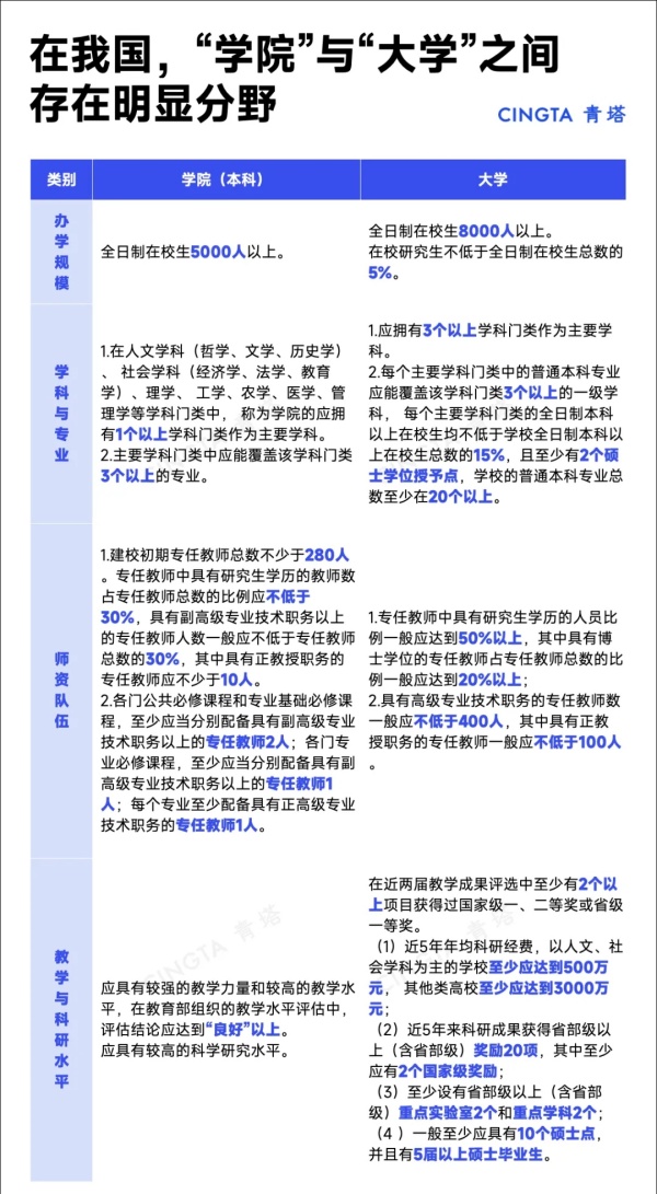
从“学院”到“大学”,看似一字之差,两者之间却存在着明显的分野。
其中,根据教育部2006年公布的《普通本科学校设置暂行规定》,称为大学的普通高等学校,一般至少应具有10个硕士点,并且有5届以上硕士毕业生。
青塔统计发现,目前共有77所本科层次的“学院”(不含“双一流”高校、军校)在硕士点数量方面已初步达标。其中,中原工学院拥有17个一级学科硕士点,21个专业学位硕士点,总数达到了38个,已远超教育部的相关标准。
绍兴文理学院、郑州航空工业管理学院、河南科技学院、湖南理工学院、新乡医学院、湖州师范学院、南阳师范学院、宝鸡文理学院和太原师范学院这9所高校的硕士点数量,也都超过了20个。

此外,目前已有22所以“学院”为后缀的普通本科高校(不含“双一流”高校、军校),先后获批博士学位授予单位,为学校更名大学增添了重要砝码。其中除艺术、体育类院校外,共有国际关系学院、北京电子科技学院、北京服装学院、上海政法学院、西藏农牧学院、桂林医学院、北京印刷学院、中国青年政治学院8所高校,拥有博士学位授予权。

而在硕士点和研究生毕业届数外,教育部对于“学院”与“大学”的不同要求,还涵盖了办学规模、学科与专业、师资队伍、教学与科研水平等多个方面。要想全面达标,高校往往需要经过多年的积累和建设,才有可能成功突围。

以合肥大学为例,从提出更名到圆梦“省会大学”,它整整花了8年——
2016年,合肥学院校领导便曾公开表示将推进学校更名升大的进程;2017年,合肥市成立合肥大学建设领导小组;两年后,合肥学院更名被列入安徽省“十三五”高校设置规划。
但直到“十三五”末,合肥学院距离“升大”仍然道阻且长。2020年9月,合肥市教育局回应市民对更名进展的关切,告知合肥学院更名的条件尚且不足,理由是土地面积没有完全达标。
2020年10月,合肥市政府大力支持合肥学院更名,将“升大”方案上报省教育厅,并给出了提高生均拨款水平、支持重点项目建设、推进基础设施建设三项政策,才最终促成了合肥大学的诞生。2024年1月,合肥大学正式迎来更名揭牌的历史性一刻。
多所高校,已基本达标
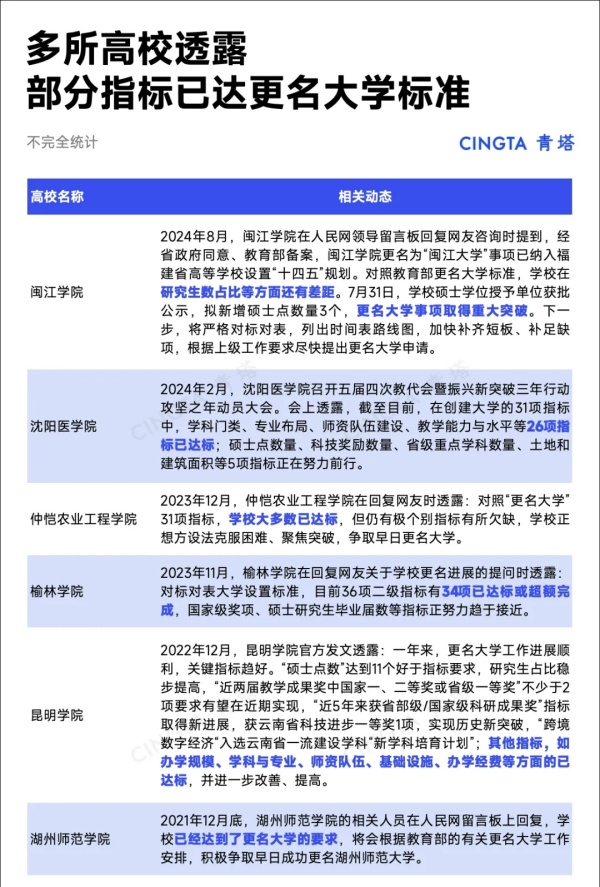
对照教育部对于大学设置的相关标准,各大“学院”正竭力改善自身办学条件,在规定的条目里一个个打下完成的对勾。不少高校已经传来主要办学指标基本达到更名条件的消息。
2025年1月,东莞理工学院举行新型高水平理工科大学建设工作第二十期培训班。党委副书记、校长马宏伟透露,截至目前,学校在办学规模、学科与专业、师资队伍、教学与科研水平、基础设施、办学经费等方面的核心指标已基本达到更名大学,以及新增博士学位授权点申请基本条件,2025年学校将优先、重点推进“申博”和“更大”工作,争取早日实现目标。
2024年12月底,赤峰学院官网发布《关于赤峰学院更名为赤峰大学事项社会稳定风险评估公示》。其中透露,学校主要办学指标已达到《教育部关于印发〈普通本科学校设置暂行规定〉的通知》(教发〔2006〕18号)的基本要求,拟更名为赤峰大学。
2023年12月,湖南省政府办公厅、研究室在人民网领导留言板回复网友咨询时也提到:当前,湖南理工学院已基本达到“学院”更名为“大学”的设置标准,待其独立学院南湖学院转设成功后,即可按程序申报更名为“大学”。
今年1月,教育部发布《关于拟同意设置本科高等学校的公示》,其中拟同意湖南理工学院南湖学院转设为岳阳学院。这意味着,湖南理工学院距离更名大学又近了一步。

2025年,“十四五”收官的号角已经吹响。可以预见的未来,又有一批高校即将迎来自己的新名字,但更名之后呢?
要想名实相符,高校终究要走上一条内涵式发展的道路,在学科建设、教学质量、人才培养等环节投入更多心力。
毕竟,名字只是大学的面子,一所学府要走向百年甚至更久,还得有殷实的里子。
注:本文内容来源青塔,由江苏招生考试网团队(微信公众号:jszkwx)排版编辑,如有侵权,请及时联系管理员删除。

