今年1月,华东师范大学正式发布通知,宣布撤销教务处建制,成立华东师范大学本科生院,并将招生办公室调整为本科生院内设机构。
继去年底,吉林大学官宣成立本科生院之后,又一所985高校对其内部机构进行了重大调整。
高校成立本科生院,迎来小高潮
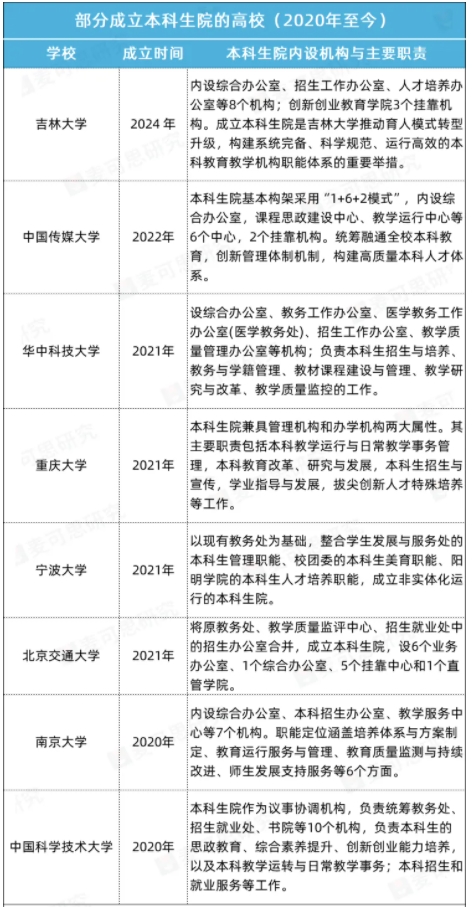
2024年12月,吉林大学党委常委会研究决定,以教务处为基础,整合组建“吉林大学本科生院”,列为学校行政职能部门,机构级别为正处级。
本科生院内设综合办公室、招生工作办公室、人才培养办公室、教学管理办公室、教学运行办公室、教学研究办公室、数字教育办公室、考试工作办公室。创新创业教育学院、教育技术与教学服务中心、兴城教学基地、农业实验基地挂靠本科生院。
2022年7月,中国传媒大学本科生院揭牌成立。该校本科生院基本构架采用“1+6+2模式”,内设综合办公室,课程思政建设中心、教学运行中心、教学发展中心、通识教育中心、实践教育中心、国际教育中心,教材建设中心和创新创业教育中心挂靠本科生院。
时间倒推至2020~2021年,我国高校成立本科生院更是迎来一波小高潮。中国科学技术大学、南京大学、太原理工大学、华中科技大学、重庆大学、宁波大学、北京交通大学等一批高校,纷纷官宣成立这一新机构。

本科生院核心部门有哪些?
整合教育资源、优化行政机构、深化教育改革、加强通识教育是这些高校成立本科生院普遍提到的原因。
比如,复旦大学本科生院将通识教育理念贯穿本科教育全过程;重庆大学本科生院强调加强学生的通识教育,提升学生综合素质和跨界学习能力,按照世界一流大学的标准重构通识课程体系,以广泛阅读经典原著为重点。
浙江大学、山东大学、南京大学、西安电子科技大学等多所高校本科生院的成立,则以国家大部制改革为背景渊源。
西安交通大学本科生院重组优化了本科生培养管理和服务机构,彻底打通教学行政系统和学生工作系统,解决多部门分散管理的碎片化问题、信息不对称问题。
华中科技大学通过成立本科生院,将相关教育资源和管理职能进行整合,改变以往可能存在的分散管理等情况,优化管理机制,提高本科教育管理的效率和质量。
麦可思研究统计归纳发现,综合办公室、教务办公室、招生办公室是最核心部门,几乎所有高校本科生院均有设立;教学质量管理部门、教学督导委员会、通识教育部门等因为教育改革需求,也成为重要组成部分。此外,教学研究办公室、学生工作办公室、教师教学发展中心等内设机构也较为常见。
从本科生院的机构设置情况也能看出,教学管理、招生与培养、教学质量监控、教育教学改革,以及指导学生发展等,是高校本科生院的最核心职能。
教务处“升级”中
本科生院涉及高校内部机构改革。大部分高校是将相关行政部门进行合并,成立新机构。也有部分高校是以教务处为基础,整合其他职能部门组建本科生院。
其实还有一些高校虽然没有成立本科生院,但为进一步优化资源配置,增强教学管理和服务的有效性,成立了教务部。
比如北京航空航天大学将教务处的原有职能与招生就业处的本科招生职能整合,为正处级机构。设立招生工作办公室、教学服务中心,为校设非独立建制二级单位,由教务部管理。不再保留教务处、招生就业处。
此外,近年来部分高校根据学校改革发展需要,扩大教务处的职能范围,相信也引起了不少高教人的关注。
❖2024年,鲁东大学撤销招生就业处,将招生职能划归教务处,教务处增设招生办公室(正科级);
❖郑州工程技术学院在教务处增设教学研究科,主要负责制订并落实专业发展规划,起草、修订教学管理方面的规章制度,教学研究与教学改革的培育、评审推荐和管理等工作;
❖长春医学高等专科学校将科研与发展规划处中的产教融合、校企合作职能调整至教务处。
❖2023年,贵州工商职业学院发布通知,教务处增加“国际教育”职能;
❖2019年,西安财经大学在教务处增设实践教学科,同时撤销教材管理科,将其职能归入教务处相关科室……
有读者留言认为,高校教务处职能范围的扩大,其实也是组建本科生院的模式。
事实上,不论是整合多部门成立本科生院、组建教务部,还是扩大教务处职能,其本质都指向高校职能部门从“分散管理”向“系统化协同”的转型。
当下,成立本科生院似乎已成为一流本科教育组织模式变革的一股新趋势。众多高校通过优化行政部门职能、打通教学与学生工作的壁垒,聚焦于通识教育深化、跨学科能力培养及教学质量提升。
这种以学生发展为中心、以效率提升为导向的教育组织模式变革,将如何为推动本科教育精细化发展,为培养复合型创新人才提供坚实的制度支撑?我们将对其实施成效持续予以关注。
注:本文内容来源麦可思研究,由江苏招生考试网团队(微信公众号:jszkwx)排版编辑,如有侵权,请及时联系管理员删除。

