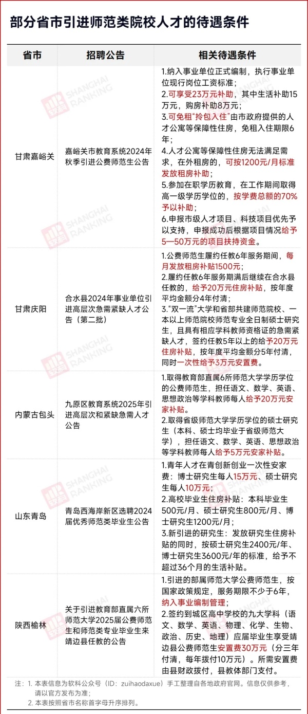
2025年1月,福州市长乐区政府发布一则“引才公告”,其中透露:对教育部直属师范大学公费师范类本科生给予最高65万的待遇条件。
无独有偶,2024年初,深圳市深汕特别合作区公共事业局发布《引进基础教育人才公告》,计划招聘52名优秀应届毕业生,根据学历、岗位、职称等给予18万—25万年薪、5万—15万生活补贴以及人才房等薪资福利待遇。不过,对于本科生以及硕士研究生,毕业于教育部直属师范院校和省属重点师范院校师范生、师范类研究生的身份,是这次人才引进的必要条件。
显然,在基础教育教师队伍建设方面,师范院校仍然是主力军。
待遇,持续提高!
近两年,在引进优秀教育人才、做好地区高水平教师队伍建设这方面,各地从待遇条件入手,吸引、留住师范类高校优秀毕业生。

根据福州市长乐区发布的《2022年长乐区优秀教育人才专项招聘公告》,2022年教育部直属高校公费师范毕业生,服务期内前五年给予30万元生活津贴,以及一次性给予20万元购房补贴;而根据日前发布的《2025年长乐区“好年华聚福州”引进优秀教育人才招聘公告》,教育部直属师范大学公费师范类本科生引进后,服务期前五年给予15万元生活津贴,以及一次性给予50万元长乐区域内国企房源房票补贴,补贴力度持续加大。
在《包头市九原区教育系统2023年引进高层次和紧缺急需人才公告》中,教育部直属6所师范大学的公费师范生,担任语文、数学、英语、思想政治、物理、地理、生物、历史、化学学科教师,每人给予15万元安家补贴。2025年,该项补贴增长至20万元。安家补贴的增长,为吸引和留住优秀教育人才提供了有力保障。
培养,迭代升级!
地方高薪引进优秀教育人才的背后,是国家对师范生培养工作的重视。
教育部教师工作司副司长黄小华指出,随着《教育部关于实施国家优秀中小学教师培养计划的意见》《新时代基础教育强师计划》等政策文件的陆续出台,师范生培养工作已被提升至国家战略发展的新高度。
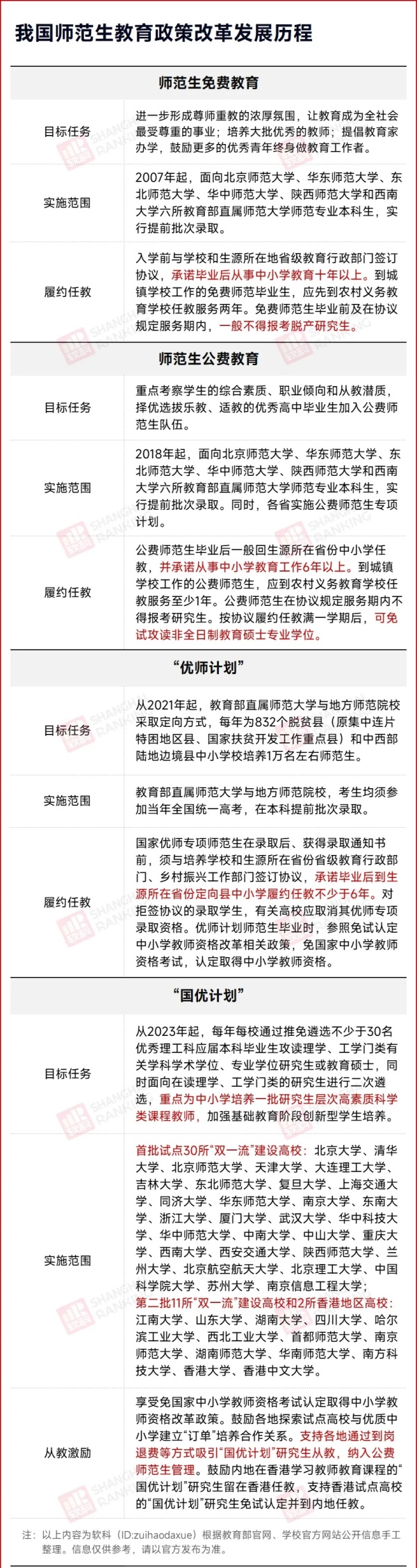
回望我国师范生教育政策改革发展历程,随着国家对师范生培养的重视,相关政策也在迭代升级。

此外,2024年5月,教育部等部门发布《教育部直属师范大学本研衔接师范生公费教育实施办法》,支持公费师范生免试攻读全日制教育硕士再履约任教。在研究生一年级课程学习结束后,学生将根据本科以来的综合考核结果排序,表现优秀者优先选择任教地。

《实施办法》还提出,优秀公费师范生可享受国家奖学金,鼓励支持公费师范生在确保履约任教的基础上报考博士研究生……在不断探索、逐步改进的过程中,我国的师范生教育制度日益完善。
师范院校,使命在肩
2024年8月,《中共中央国务院关于弘扬教育家精神加强新时代高素质专业化教师队伍建设的意见》正式出台,成为新时代新征程强教强师的纲领性文件。《意见》提出,大力支持师范院校建设,全面提升师范教育水平。坚持师范院校教师教育第一职责,强化部属师范大学引领,大力支持师范院校“双一流”建设。
顶层设计,需要落到“实地”。作为我国师范教育的重要载体,师范高校承担着培养高水平师资的重要使命。师范类高校的建设水平,关系到我国基础教育教师的质量和基础教育的水平。
部属师范,教育脊梁
教育部直属师范大学是我国师范教育的“塔尖”,也是许多地方在发布招聘公告时提及的师范院校,得到了社会的高度认可。
“为全国教育之标准”,做中国教育之“北斗”的北京师范大学,“开先河”“辟基础”“垂典范”“塑体系”,首设“志远计划”、实施“强师工程”、积极承担国家“优师计划”……始终走在育师育才最前线。华东师范大学作为我国第一所社会主义师范大学,以教育强国为使命,探寻卓越育人新范式,通过实施“卓越育人、卓越学术、通识教育”三大纲要,聚焦世界科技前沿和国家重大需求加速学科布局,积极探索建立新发展阶段高等教育卓越育人新范式,在不断迭代升级中引领教育模式跃迁。
以教师教育为鲜明特色、以文理基础学科见长、以新工科为生长点的东北师范大学,20个师范专业全部通过师范类专业认证,6个学科入选“双一流”,入选学科数量并列全国高校第19位;以“教师教育领先的世界一流大学”为目标的华中师范大学,深耕教师教育、推进“五育融合”,斩获2022年国家级教学成果奖12项;还有近70%的毕业生服务在西部基础教育一线,成为支撑西部基础教育当之无愧的脊梁的陕西师范大学;以及深耕“新师范”、培养“未来教育家”,在2022年成为全国10个名师培养基地之一的西南大学,他们在培育高水平教师队伍、服务高等教育服务国家战略等方面发挥了重要的支撑作用,贡献了不可替代的力量。
地区翘楚,教泽八方
地方师范高校,是我国教育发展不可动摇的根基。从全国教师教育的格局和基础教育师资来源看,地方师范院校既是教师教育的关键主体,也是基础教育教师的主要孵化场。从2024软科中国大学排名中,我们也可一窥地方师范类大学的实力。

南京师范大学不断推进“厚生育才”战略,2023年入选教育部2022—2025“双名计划”名师培养基地,斩获国家级教学成果奖一等奖1项、二等奖3项,“最好南师”宏图徐展。华南师范大学,以“华师所能”回应“社会所需”,实施师范教育协同提质计划、“1+N”华师行动,以“大中小幼”一体化协同发展助力基础教育提质增效。湖南师范大学,打造教师教育“金字招牌”,为湖南省乃至全国培养各级各类教师数十万人,省内超过70%的中学校长和骨干教师从湖师大启航。
福建师范大学不断强化教师教育的传统“底色”、时代“亮色”,对标开展师范类专业二级认证的17个专业全部通过认证,在全国高等师范院校中率先实现认证全覆盖。浙江师范大学立足浙江,勇攀高峰,累计获国家级教学成果奖16项,自建校以来,培养了浙江省近一半在职特级教师、省一级重点中学校长。首都师范大学,学校毕业生在北京市中小学校长和特级教师中占比达50%、中小学教师中占比达55%,70多年的不懈努力撑起首都基础教育“半边天”。
植根齐鲁文化沃土的山东师范大学,师范实力过硬,承担教育部“质量工程”全部类别项目,体现教师教育特点和优势的教育学、心理学、课程与教学论、教育技术学等博士、硕士学位授权点,填补了山东省空白。“做强师范、做优学科、协同支撑、创建一流”的上海师范大学在2024年再上新台阶,获批国家社科基金立项56项,其中教育学重大2项,全国高校并列第一;5部著作荣获教育部第九届高等学校优秀成果奖,一等奖实现零突破。学科建设卓有成效的安徽师范大学,在2024年成功获批教育、音乐2个专业学位博士授予点,在专业博士授予点布局上实现零的突破,同时,学校世界史、教育、音乐3个博士学位授予点的成功获批,填补了安徽省相应学科博士授予点布局的空白。
江西、天津、河南、广西等地,也均拥有我国师范教育的中流砥柱。江西师范大学是江西省优先发展的省属重点(师范)大学,与南昌、赣州、上饶等开展基础教育合作办学,服务全省基础教育优质均衡发展;天津师范大学2021年入列国家教育强国推进工程优质师范大学建设行列,教育、科研水平不断攀升;依托平原书院,统筹本硕博师范生的培养与管理,努力实现卓越教师贯通培养的河南师范大学;形成涵盖各级各类师资培养的“全覆盖”体系的广西师范大学,以“引领广西、打造品牌、服务基础、走向海外”的教师教育发展思路,成为广西教师教育的“摇篮”。
此外,辽宁师范大学、四川师范大学、云南师范大学、内蒙古师范大学、山西师范大学等师范院校各献其力,在广袤的中华大地上,书写着一支高等师范教育的铿锵“协奏曲”。
“所学要为世人之师,所行应为世人之范”,是师范生肩负的时代使命;“兴学之本,惟有师范”,是师范大学被寄予的培养人才的期望。我们期待着,师范生获得更多、更好的待遇,师范院校力争上游,建设新时代高素质专业化教师队伍,筑牢教育强国根基。
注:本文内容来源软科,由江苏招生考试网团队(微信公众号:jszkwx)排版编辑,如有侵权,请及时联系管理员删除。

