“岗位要求:985、211高校优先!”
校招市场上,学历成了简历筛选的潜在关键词,无时不在划分着人群。
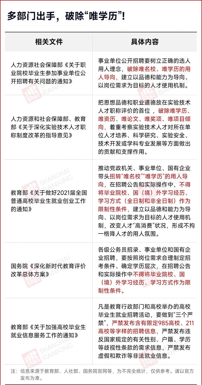
2024年11月,教育部印发《关于做好2025届全国普通高校毕业生就业创业工作的通知》,要求严格落实校园招聘“三严禁”,即严禁发布含有限定985高校、211高校等字样的招聘信息,严禁发布违反国家规定的有关性别、户籍、学历等歧视性条款的需求信息,严禁发布虚假和欺诈等非法就业信息。

比“985”“211”字眼,更为扎眼的,是对“第一学历”的限制。“第一学历含金量更高”、“金本、银硕、铜博”、“985名校硕士因本科普通被企业婉拒”……第一学历似乎成了人生污点。
而本次教育部发文,并非第一次严禁学历歧视。近年来,从公务员选调到国企就职,从升学深造到校园招聘,一条赤裸裸的“学历鄙视链”生生把人分出“三六九等”,毫不夸张地说,天下苦“学历歧视”,久矣。

不同学历,“明码标价”
在校招这场“神仙打架” 的竞争中,卡学校,成为毕业生碰到的第一颗钉子,不少双非高校学生表示“连投简历的资格都没有”。即使好不容易闯过N轮面试,成功拿到offer也会发现,不同学历,明码标价,似乎已经成为校招市场上大家默许的“潜规则”。
有的大厂在校招时会采用“按校定薪”的规则,即根据应届生的毕业院校确定薪酬待遇。据网络上流出的校招薪资标准表来看,企业将应届毕业生划分为17个档次,每档薪资不同。最高档的毕业生可能获得41万年薪,是双非本科毕业生的4倍多。

除了卡毕业院校层次,“第一学历”也成为了招聘中隐形的筛选标准。
前程无忧对1300位拥有硕士研究生及以上学历职场人的一项调研显示:7成受访者曾遇到“第一学历限制”。其中,有4成受访者曾接触到企业在招聘信息中明确标注了“985/211本科优先”、“仅限统招/全日制本科”等字句;近3成受访者在应聘时虽然企业对“第一学历”没有明确标注,但仍感受到“隐形门槛”。
同时,这项调研还发现,本科985/211院校求职者成功拿到offer的人数是双非院校求职者的1.8倍,也在一定程度上说明“第一学历歧视”普遍性存在。
在真实的职场中,“学历歧视”在不同类型的岗位上也有不一样的表现。
一名大厂HR曾表示,对于技术类岗位的招聘,首先考虑的就是个人能力,但如果双方具有同样的技术水平,第一学历和最高学历确实都会成为公司评估薪水的参考。
非技术类岗位的招聘上,对“第一学历”的层次划分则更为严格。“相比于技术类,人事、运营等岗位会更在意应聘者各级学历就读院校的含金量”。这位HR观察到,公司近年来招聘的应届生绝大多数本硕均在“985”高校就读,还有部分是海外名校的毕业生。
据媒体报道,多名2024届应届毕业生在采访中表示,面对这种不平等对待,虽然很多人都知道可以向劳动监察部门反映这一情况,但他们均选择了“沉默”。原因各种各样:对方没有明示,不能确定是因为“第一学历”而导致未被录用;只想继续找工作;并非一家企业存在“第一学历”歧视,投诉了也没用。
没有“第一学历”!
实际上,“第一学历”本身就是个伪概念。
此前,教育部针对网友提问“专升本(非成人高招专升本)毕业后的第一学历是专科还是本科”进行答复时强调:学历是指人们在教育机构中接受科学文化教育和技能训练的学习经历,国家教育行政部门相关政策及文件中没有使用“第一学历”这个概念,给强调“出身正统”的用人风向来了一记猛锤。
人社部于2021年印发的《关于职业院校毕业生参加事业单位公开招聘有关问题的通知》、国务院于2020年印发《深化新时代教育评价改革总体方案》等,均重申扭转“唯名校”“唯学历”用人导向。
“第一学历”成为不少毕业生求职的“拦路虎”,还与企业的人才筛选机制有关。虽然学历不等同于能力是一个基本常识,但单纯用学历高低来判断人才能力,很难说不是企业招聘中的“偷懒”行为。
用人单位不愿花时间下功夫选拔优秀人才,仅仅对学校背景、学历、证书等硬性条件进行筛选,缺少对应聘者在业务潜力方面真实能力的审核,很容易造成学历与岗位的不匹配。看似以最简单的方法招来了高层次人才,但一旦不适配,员工流动率高,则会增加招聘成本,得不偿失。
2024年全国两会,民进中央拟提交的《关于进一步促进高校毕业生就业的提案》,针对高校毕业生在就业时遭遇的不同程度的歧视问题,建议规范就业歧视的内涵和定性,对在招聘过程中存在针对教育类型、学历层次等进行差别化对待行为的单位机构严肃问责。
全国人大代表、中国工程院院士、重庆大学教授潘复生也建议,着重对招生歧视、就业歧视作出更加明确的禁止性规定,制订更为严格的处罚性条款;把高校招生、招聘就业等纳入新时代教育评价和人才评价改革中,健全以能力为导向的人才多元评价标准,消除学生档案、求职简历“第一学历”概念。
全日制“专接本”是大专三年制及五年制同学“专转本”的备选!
“专接本”文凭含金量仅次于“专转本”,如果“专转本”没有考上,那么“专接本”就是大专应届生再想进入大学学习生活的唯一途径,也是“专转本”落榜的学生能够拿到的含金量最高的学历。
2025届三年制大专应届毕业生 2025届五年制大专应届毕业生 2025年江苏专接本报名流程 01 确认院校 南京理工大学、南京航空航天大学、南京工业大学、南京邮电大学、南京信息工程大学、南京传媒学院(滨江校区)、江苏科技大学、扬州大学、南京财经大学、南京林业大学、江苏理工学院、南京师范大学、无锡太湖、江苏第二师范学院、淮阴师范学院 02 填写报名表 03 缴纳报名费 04 学校财务寄收据 05 6月底本科院校 核实信息 06 7、8月发放录取通知书 07 按照通知书上 缴纳剩余学费 08 9月中旬本科院校 报道入学 报名的流程: ①首先要咨询好各科院校的学习环境、师资、专业课程和所在位置等。 ②选择心意的学校和专业 ③填写报名表(线上线下都可以) ④提交报名表并缴纳预交报名费(报名费会在总学费里扣除) ⑤学校财务寄收据 ⑥本科院校会在六月底再核实一遍个人信息 ⑦七月底开始发放通知书,八月底会收到 ⑧九月中旬到本科院校报道 报名的时候要了解清楚情况,不要着急就报名,有什么问题直接线上咨询! 2025年南京理工大学专接本招生计划 2025年南京林业大学专接本招生计划 2025年南京邮电大学专接本招生计划 2025年淮阴师范学院专接本招生计划 2025年江苏第二师范学院专接本招生计划 2025年南京工业 大学专接本招生计划 2025年南京师范大学专接本招生计划 2025年南京信息工程大学专接本招生计划 2025年苏州科技大学专接本招生计划 招生专业 专科段专业: 学前教育、机电一体化 本科段专业: 学前教育、广播电视学、机械、土木工程 2025年江苏科技大学专接本招生计划 2025年南京传媒学院专接本招生计划 2025年南京航空航天大学专接本招生计划 2025年南京财经大学专接本招生计划 技能费5800元/年 2025年扬州大学专接本招生计划 全日制“专接本”是大专三年制及五年制同学“专转本”的备选! “专接本”文凭含金量仅次于“专转本”,如果“专转本”没有考上,那么“专接本”就是大专应届生再想进入大学学习生活的唯一途径,也是“专转本”落榜的学生能够拿到的含金量最高的学历。 招生条件 注: 1、转本把握不太大的同学,接本和转本可同时报考。转本考上后,凭借报名相关凭证,可办理退费。 2、各学校专业招生计划名额有限,招满截止,可提前预定专业名额。 报名方式 报名方法:学校采用线上报名并预定名额,请向招生老师索取电子报名表正确填写,并缴纳预报名费,从而确定名额; 报名时间:即日起至名额满为止(防止部分专业名额满停招,各位考生需抓紧),建议考生提前预定名额,后期若转本成功录取,凭借报名材料申请退订名额即可! 1、全日制专接本,学习方式为“本科2年全日制就读”,但是文凭是“自考本科文凭”,含金量肯定比不上专转本文凭!因此,仅针对转本把握不大或没参加专转本考试的学生! 2、在校大一、大二学生请勿报名,仅针对大三考生 3、因为学校的招生名额有限,建议考生提前报名,两手准备!若后期转本顺利录取,凭借报名材料全额退还报名预缴学费即可!































