近期大火的“Deepseek”可谓是赚足了大家眼球,让国内外科技圈震惊。
那么,在Deepseek心目中江苏省的30强高校有哪些?有没有你的梦中情校?跟着江苏招生考试网小编一起来看看吧!
江苏省30强高校?

小编让Deepseek依据学科实力、科研产出、高校预算经费和社会影响力等多方面因素,对江苏省的30强高校排序,并从顶尖综合性及行业特色高校、特色学科与区域影响力高校、快速发展的应用型高校,给出三个梯队的划分。
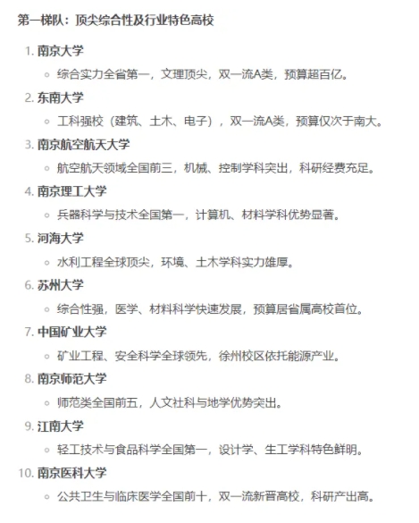
1-10名顶尖综合性及行业特色高校

第一梯队以985/211及双一流高校为主,学科实力顶尖、预算充裕(普遍超30亿),科研平台密集(如国家重点实验室),社会影响力覆盖全国。
11-20名特色学科与区域影响力高校

这些学校在各自的领域有优势,区域影响显著。
比如南京师范大学的师范类,江南大学的食品科学,中国药科大学的药学,南京农业大学的农业,南京邮电大学的通信和电子,南京信息工程大学的大气科学,南京医科大学的医学,江苏大学的机械和车辆工程,扬州大学的农学和医学,南京工业大学的化工等。
21-30名快速发展的应用型高校

这些高校以应用型学科为主,发展迅速,与地方产业紧密结合。在医学、纺织、教育、经济、化工、审计、船舶、艺术、规划等领域形成特色,预算稳步增长,科研转化能力提升,为区域经济和社会发展提供有力支持。
上文排序不包含艺术、体育类院校。
考得好,也要报的好!孩子想上985/211,想当公务员/学医/师范/法律/金融……不知道选择什么大学?适合读什么专业?……欢迎扫码或直接点击下方链接咨询,专业的老师会根据孩子情况进行评估,3个工作日内给您反馈结果。
咨询链接:https://jinshuju.net/f/toOymc

另外,小编也给大家推荐一个志愿填报的便捷工具——志愿通志愿填报系统!可查询查高校、查专业、查分数,智能推荐冲稳保院校等功能。有需要的考生及家长,微信扫一扫海报上二维码,即可体验哦。

注:本文内容来源网络,由江苏招生考试网团队(微信公众号:jszkwx)综合整理,如有侵权,请及时联系管理员删除。

