据华中科技大学国际教育科技创新园区(军山校区)官微消息,2月6日,学校军山校区建设指挥部召开会议。会议强调,军山校区是华中科技大学贯彻落实教育强国建设规划纲要、服务中部崛起战略的重要载体,相关单位要为2月中下旬启动试运行做好准备,全力保障9月正式开学。

华中科技大学军山校区效果图
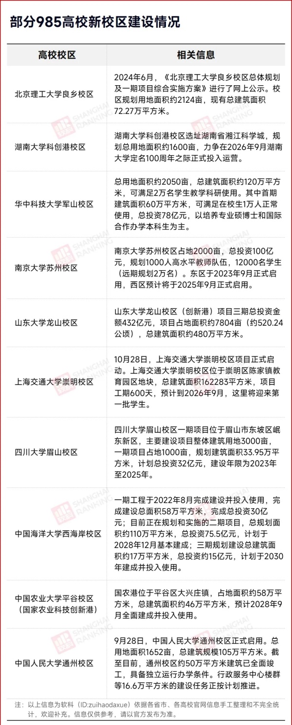
2023年5月22日,华科大军山校区在武汉经开区军山新城开工。校区总用地面积约2050亩,规划总建筑面积120万平方米,可满足整体2万名学生教学科研使用,按“整体规划分期建设”的原则,实行一次性设计、分段交付。其中,首期项目总建筑面积60万平方米,总投资78亿元,主要建设四大学科集群办学的基本条件和1万名学生入驻的基础设施。
据悉,华科大军山校区由武汉经开区与华中科技大学合作共建。新校区位于武汉经开区军山新城南部,北靠大军山,东临长江及左岸大道,西临汉南大道,创新设立先进制造与新材料、信息技术与人工智能应用、碳中和与环境保护、生命科学与医疗卫生等四大交叉学部,每年将有3000名学生,将从契合产业发展、加快科技成果转化、赋能地方经济的角度,培养更多新型人才。据悉,华科大将结合武汉经开区产业布局,着力打造创新开放、交叉融合、科教一体、国际一流的现代化新校区,推动产业链、创新链、人才链深度融合。
近年来,985高校“动作频繁”,纷纷扩大学校规模,建设新校区。

高校扩建,不仅为高校学科建设添砖加瓦,也成为高校应对管理压力及硬件短缺等问题主动突围的必然选择。
校区分散,管理困难
山东大学在百余年的办学历程中,经多次迁徙、合并调整,形成了如今一校三地八校区的格局。山东大学总占地面积有8000余亩,但对山大而言,仍然“不够”。
据相关报道,山东大学办学规模较大,学科分布过于分散,校区分散、管理成本高等问题已逐渐显现,成为制约学校发展的因素。医学院在趵突泉校区、工科在千佛山校区、文理科分散在中心校区和洪家楼校区,不仅学科融合缓慢,难以发挥综合性优势,而且增加了学校管理成本。
总投资金额432亿元、占地面积约7804亩的龙山校区,成为了山东大学发展新的机遇。山东大学龙山校区(创新港)建成后,将成为山东大学第九个校区。山东大学着力构建的“一校三地”(济青威)、“统分结合、优势互补、各具特色、一体发展”的“山东大学系统”将更加完备。
教学设施,不够用了
教学设施是学校教学工作的基础设施,对学校的教育质量和教学效果起着至关重要的作用。若教学设施不足,必然掣肘学校发展。
以西安体育学院为例,随着学校办学规模的不断扩大,教学训练科研竞赛场馆用房和学生宿舍紧张的问题十分突出,办学空间不足成为制约学校发展的重要瓶颈。西安体育学院通过鄠邑校区新校区建设,主要是为了有效缓解教学训练场馆等办学条件紧张的矛盾。
学校宿舍,住不下了
近年来,不少高校出现“住宿危机”。多所高校的研究生招生简章显示,将不再为全日制专硕提供宿舍。宿舍问题逐年凸显,是我国高等教育在学规模持续扩大带来的“后遗症”。甚至准大一的学生,也可能没有床位。

(图源:小红书)
作为“吃穿住行”重要四件套之一,宿舍扩建,是高校扩建的重要一环,许多高校正在努力让宿舍“够住、好住”。如广州大学大学城校区将新建学生宿舍10栋,新增床位9088个;南京大学仙林校区将打造一个集智能化、环保型、舒适度于一体的现代化学生宿舍区,提升南大学子的生活品质……

携手地方,相辅相成
大学相当于人才蓄水池,能吸引高端人才,地方与高校共建校区,相辅相成、互相成就。
眉山作为四川最年轻的地级市,对科技创新、教育发展的十分重视。四川大学眉山校区,既是四川大学建设世界一流大学的百年大计,更是眉山市抢抓成都都市圈重大发展机遇,加快建设成都都市圈高质量发展新兴城市的战略举措。川大携手眉山共建四川大学眉山校区,实现了眉山教育史上“双一流”大学零的突破,将有力提升眉山教育事业发展水平,为高质量发展筑牢科技人才支撑;而眉山也将助力四川大学培育更多一流人才、打造更多优势学科,加快建设中国特色世界一流大学,为科教兴川贡献更大力量。
高校建新校区,不仅是出于自身发展的考虑,也是对国家发展新学科、新产业的积极回应。作为人才蓄水池,高校新校区的建设也必然能够拉动本地的教育水平和经济水平提升。
未来,高校建立新校区或将会成为高校扩大规模、寻求发展的重要方向,而这也充分彰显出了地方与高校始终风雨同舟、共荣共生。
注:本文内容来源国际教育科技创新园区军山校区、湖北发布、长江日报,由江苏招生考试网团队(微信公众号:jszkwx)排版编辑,如有侵权,请及时联系管理员删除。

