近期,多省新一轮博士硕士学位授予立项建设单位名单出炉。
2024年12月,广东省学位委员会印发《关于调整博士硕士学位授予立项建设单位的通知》(粤学位函〔2024〕9号),肇庆学院、广东石油化工学院等9所高校获批博士学位授予立项建设单位。
今年1月,福建省学位委员会正式对外公布了2025-2029年博士硕士学位授予单位培育项目名单。
近百所高校,冲击申博!
一般而言,各省博士硕士学位授予立项建设单位名单的确立,依据分期分批确定原则思路。在立项建设周期结束后,省学位委员会会对立项建设高校名单进行增补、剔除(已获批的高校)或建设类别调整,并公布下一建设周期的立项名单。
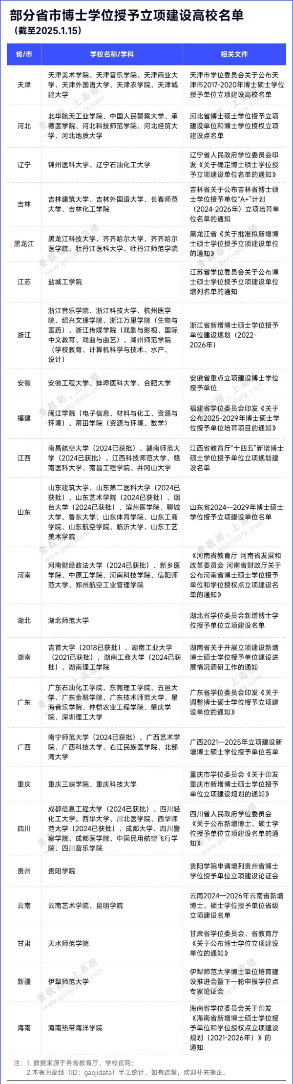
据整理汇总了目前为止,各省学位委员会公布的最新版博士学位授予单位立项建设名单(不完全),有近百所高校得到省政府学位委员会的支持,朝着下一轮博士学位授予单位的目标冲刺!

博士学位授予单位,有哪些要求?
列入省立项建设单位,既是对各高校整体办学情况的肯定,也是对学校进一步提升办学层次、提升办学实力所赋予的重要任务。
各省学位委员会在遴选重点立项建设高校时,会依据国务院学位委员会印发的《新增博士硕士学位授权审核中请基本条件》(学位[2024]2号),综合各单位学科建设队伍、科学研究能力与贡献、科研平台建设成效与亮点等情况,决定最终入选结果。
同时,入选省级学位委员会新增博士学位授予单位立项建设单位名单,也是高校获批新增硕博单位的重要先决条件。一般而言,入选省级学位委员会新增博士学位授予单位立项建设的高校,需要经历不少于3年的建设时间,才有资格获批“新增博士学位授予单位”。

从立项建设,到正式获批!
从省级博士立项单位,到正式升级为博士学位授予单位,需要多久?
据梳理了今年新增列为博士学位授予单位的高校(40所)的具体情况,完整名单如下(*表示需要加强建设)。若除去需加强建设的博士单位,正式获批博单用时最短的高校为武汉纺织大学,从进入湖北省立项建设队列,到华丽转身成为博士单位,仅用了5年的时间!

武汉纺织大学是国家首批“中西部高校基础能力建设工程”建设高校、教育部“卓越工程师教育培养计划”实施高校、湖北省“国内一流学科”建设高校、全国十大时装名校。学校在新中国振兴民族轻工业的呼声中应运而生,名为武汉纺织工学院,与中国纺织大学(现东华大学)、天津纺织工学院(现天津工业大学)等纺织类名校同为隶属于国家纺织工业局的“八大纺院”。上世纪末,学校从部属变为省属,并更名武汉科技学院,2010年更名为武汉纺织大学。
在今年湖北省拟推荐硕博点名单中,武汉纺织大学排序第一,纺织科学与工程学和设计学的一级学科博士点申请也都获得了推荐。
学校在纺织领域有着很强的影响力,坐拥一个省部共建国家重点实验室(纺织新材料与先进加工技术省部共建重点实验室)和一个国家地方联合工程实验室(先进纺纱织造及清洁生产国家地方联合工程实验室)。
据学校官网介绍,纺织科学与工程学在2016年全国第四轮学科评估中进入B档,排名全国第六位,2018年入选湖北省“双一流”学科建设项目的“国内一流学科建设学科”,学科承担国家重点研发计划、973、863、国家科技重大专项、国家科技支撑计划、国家杰出青年基金、国家自然科学基金、国家教育部、国家发改委、省级重大专项、省科技厅、省教育厅、市局等纵向科研项目230余项,签署企业委托横向项目450余项,科研经费近2亿元。
2021年11月,武汉纺织大学校长徐卫林当选中国工程院院士,对学校申博无疑有着重要的推动效果;2022年12月,湖北召开省属高校一流学科建设工作推进会,武汉纺织大学定下目标:2024年12月前,获批纺织科学与工程学科一级学科博士学位授权点。学校在今年的学位审核中,一举申博成功!
注:本文内容来源软科,由江苏招生考试网团队(微信公众号:jszkwx)排版编辑,如有侵权,请及时联系管理员删除。

