近日,中共中央、国务院印发了《教育强国建设规划纲要(2024-2035年)》,面向到2035年建成教育强国目标,对加快建设教育强国作出全面系统部署。《纲要》提出,自主科学确定“双一流”标准,聚焦优势学科适度扩大“双一流”建设范围。完善质量、特色、贡献导向的监测评价体系,健全动态调整和多元投入机制,加大资源配置力度。

“双一流”是国家高等教育建设的重点所在,是诸多高校提高实力、竞相发展的焦点。如今,第二轮“双一流”建设即将迎来收官之年,还未入选“国家队”的高校持续发力,复盘建设成果、重申目标,剑指下一轮“双一流”,以期实现学校发展上质的突破。
59所双非高校,斩获“三大奖”
什么样的高校和学科可以纳入扩容行列?
北京师范大学教授洪成文认为,高校在国家“三大奖”项上的表现,反映了该大学对国家重大需求的回应,可以作为扩容的重要考量内容。中国人民大学教育学院院长周光礼也表示,“双一流”建设高校是基础研究的主力军,必须有高质量、原创性的基础研究成果,有无国家“三大奖”项将是重要考量之一。
结合“双一流”建设周期及第二轮“双一流”结果,近5届是否获得过国家“三大奖”在“双一流”遴选中的重要地位不言而喻。
因2021年度、2022年度国家科学技术奖暂停,故将统计时间线拉长到2017年度,按第一完成人所在单位或第一完成高校,对非“双一流”高校近5届国家“三大奖”获奖情况进行统计,以期探得哪些高校有入选新一轮“双一流”的潜力。

据统计,共有59所非“双一流”高校获得105项国家科学技术奖。从获奖总数来看,陆军军医大学、扬州大学、南京工业大学和山东农业大学均获奖5项,其中,陆军军医大学和扬州大学是唯二两所实现“三大奖”全覆盖的高校。首都医科大学在国家科学技术进步奖评选上展现出优势,4个获奖项目均为国家科学技术进步奖二等奖。浙江工业大学、南方医科大学、山东第一医科大学、燕山大学、广东工业大学、战略支援部队信息工程大学和浙江理工大学获奖3项。
48所双非,博士点数量达标
想跻身“国家队”,满足一定硬指标是必要条件。当前,“双一流”建设强调以学科建设为基础,中国人民大学教育学院院长周光礼认为,扩容的高校需要有一定数量的博士点,一所高校至少要有10个以上的一级学科博士授予点。
作为衡量高校综合实力的标尺,拥有一级学科博士点,意味着学校在全国拥有相同学科专业的高校中占据领先地位,对科研项目、人才引进和平台建设都有非常重要的作用。软科对非“双一流”高校一级学科博士点情况进行整理,以期通过博士点建设情况,探得哪些高校有望入选新一轮“双一流”。

据统计,共有48所非“双一流”高校拥有10个及以上一级学科博士点。深圳大学现有22个一级学科博士点,位列双非高校第一;扬州大学以21个的数量紧随其后。福建师范大学和中国社会科学院大学均拥有19个一级学科博士点,河北大学和昆明理工大学则有18个。江苏大学、青岛大学、山东师范大学、浙江工业大学、内蒙古农业大学、西安理工大学和浙江师范大学等高校一级学科博士点数量均在15个及以上,学科实力不容小觑。
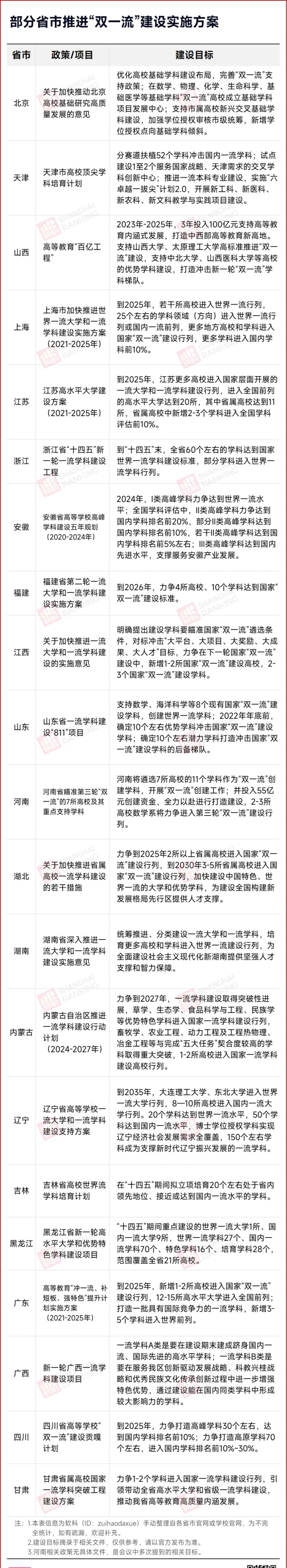
各省“黑马”,剑指一流
作为“双一流”建设的重要后备力量,各省遴选的一流大学和一流学科被寄予厚望,成为“突围”的关键。

吉林省从明确各类高校发展定位、分类推进高校改革入手,在10月16日召开的中共吉林省委十二届五次全会上,明确提出推进吉林大学、东北师范大学、延边大学“双一流”建设取得实效,若干学科进入世界一流学科行列。支持3所省属高校优势学科建设,努力冲击“双一流”。
福建省则启动实施一流学科培优计划,将10所省“双一流”高校22个学科纳入计划,包括厦门大学、华侨大学、福州大学、福建师范大学、福建农林大学、福建医科大学、福建中医药大学、集美大学、闽南师范大学、中国科学院大学福建学院,涉及机械工程、工商管理学、土木工程、化学工程技术、中国语言文学等专业。
除此之外,江西、广东、重庆、安徽等,纷纷开始冲刺下一轮“双一流”高校的筛选与培育,在这个起承转合的重要时间点,加大布局力度,助力高校在“双一流”建设浪潮中迎头赶上。
注:本文内容来源软科,由江苏招生考试网团队(微信公众号:jszkwx)排版编辑,如有侵权,请及时联系管理员删除。

