近日,河南农业大学发布2025年新年贺词,首次提到该校在2024年引进3位全职院士,院士助阵为该校的作物学、兽医学2个学科冲击第三轮“双一流”提供了坚实保障。

图源:河南农业大学
同一时间,河南省教育厅组织召开“双一流”创建工作研讨会,会上指出,2025年是“双一流”创建的关键年,各创建高校都要躬身入局、主动作为,力争实现一流创建“保二争三”的目标。
第三轮“双一流”,谁将突出重围?
保二争三,谁将突出重围?
截至去年6月,全国普通高等学校共2868所,除港澳台地区外,31个省级行政区中,河南省首次以174所的高校数量赶超霸榜多年的江苏,跃居高校数量第一省。
第二轮“双一流”建设已到中后期,去年11月,教育部部长怀进鹏明确表示,将聚焦优势学科适度扩大“双一流”建设范围。政策支持之下,各地发力冲刺,推进本地高校冲击第三轮“双一流”。作为高教大省,河南当仁不让。
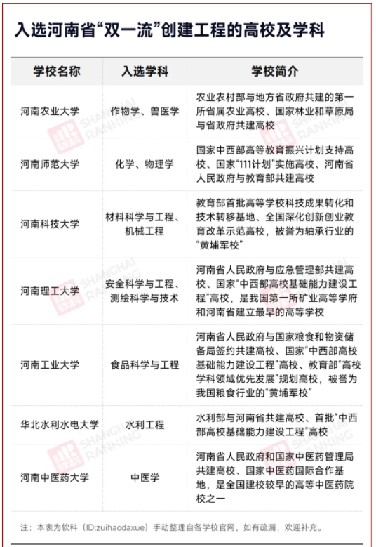
目前,河南共遴选河南农业大学、河南师范大学、河南科技大学、河南理工大学、河南工业大学、华北水利水电大学、河南中医药大学这7所高校的11个学科开展“双一流”一流学科创建工作。

去年4月,中国工程院院士周卫正式任职河南农业大学校长,提出全力打好“双一流”创建攻坚战,确保冲A学科成功晋级。在新征程的起点,他更是立下了军令状:河南农业大学在下一轮要进入“双一流”行列!近年来,该校作物学学科在软科中国最好学科排名中的表现逐年上升,从2018年全国排名第11位,跃升至2022年全国排名第5位。周卫院士的加入,将进一步推动河南农业大学优势学科的发展“更上一层楼”。
想跻身“国家队”,满足一定硬指标也是必要条件。有学者认为,“双一流”扩容的高校需要有一定数量的博士点,一所高校至少要有10个以上的一级学科博士授予点,据统计,河南师范大学、河南科技大学、河南农业大学的博士点均在10个及以上。拥有13个一级博士学位授权点的河南师范大学,学科实力雄厚,化学、物理学2个学科入选河南“双一流”创建工程,建有全国重点实验室、河南省实验室等省部级以上科研平台61个。
高校在国家“三大奖”上的表现,也可以作为扩容的重要考量内容。瞄准新材料与先进制造发展需求的河南科技大学,继2017年度后,2023年度再次获得铜合金方面的国家级奖励,近十年来,该校在金属材料及加工方面已主持获得国家科学技术奖励4项,持续彰显金属材料学科特色。2020年度斩获国家科技进步奖二等奖的河南理工大学,持续攻关矿业关键技术,该获奖项目是我国煤层气开发领域第一个以开发技术为核心的国家科技奖。其成果已在新疆等6个省区得到推广应用,为我国煤层气产业发展和煤矿安全生产作出了重要贡献。

此外,入选河南“双一流”创建工程的其他3所高校中——作为我国粮食行业的“黄埔军校”,河南工业大学最具优势特色学科就是食品科学与工程。在以粮食为主要研究领域的高校中,该校食品科学与工程学科一直位居第一,冲击国家一流学科具有独特区域和资源优势。伴随着新中国水利水电建设事业而发展壮大的华北水利水电大学,依托并发挥水利特色优势,深度参与黄河治理、南水北调工程建设等重点工作。河南中医药大学近5年来持续发力中医药学科建设,获批国家重点研发计划、国家自然科学基金项目、国家社会科学基金项目等国家级项目262项,聚焦实现建设国际知名、国内一流教学研究型中医药大学建设目标。
河南,正大力支持“双一流”创建
公开信息显示,十八大之后的十年间,河南全省教育经费投入由2012年的1466亿元增长到2775亿元,其中,财政性教育经费投入由2012年的1106亿元,增长到1927亿元,十年间均增长了近90%。
伴随大量的资金投入,河南“用非常之力,下非常之功”,各级各类教育实现跨越式发展,着力打造“双航母”、培育“第二梯队”,以“双一流”建设及创建引领带动高校发展,努力让高等教育在中原大地起高峰。
2017年,教育部、财政部、国家发展改革委公布世界一流大学和一流学科(简称“双一流”)建设高校及建设学科名单。郑州大学入选一流大学建设高校,河南大学入选一流学科建设高校。在第一轮“双一流”建设省财政专项投入40亿元的基础上,“十四五”期间,河南省财政分别安排郑州大学50亿元、河南大学25亿元的“双一流”建设引导资金,并在加大两校4个一流建设学科支持力度的同时,遴选考古学、化学等10个特色鲜明的优势学科进行倍增建设。
以“双一流”建设为突破口,除了打造郑大、河大“双航母”之外,近年来,河南下大力气培育“第二梯队”,遴选7所高校的11个学科作为“双一流”创建学科。随着“双一流”创建工作稳步推进,河南的学科建设水平也水涨船高,2012-2022年,全省共新增5所博士授权高校、3所硕士授权高校,博士、硕士招生数分别增加了206%、161%。实施省特色骨干大学和特色骨干学科建设等工程。
如今,第二轮“双一流”建设已到中后期。在这个关键时间点,河南下大力气谋篇布局,围绕学科建设,展开“双一流”预备役打造工作,助力“种子选手”在“双一流”建设浪潮中迎头赶上。超常规的支持体系、前所未有的投入力度……在创新驱动高质量发展的“华山一条路”上,河南高教正以一往无前的毅力走深踏实,逆袭“双一流”!
注:本文内容来源软科,由江苏招生考试网团队(微信公众号:jszkwx)排版编辑,如有侵权,请及时联系管理员删除。

