明明学习很努力,成绩却止步不前,难道这一块我真的学不会?当然不是!那是遇到了学习瓶颈期,江苏招生考试网小编希望大家看完此文,所有处于瓶颈期的同学顺利渡过。
“我最近学得好崩溃啊。明明一直在努力,成绩却不进反退。”
“我觉得我身边人都在进步,我却越学越迷茫了。”
最近一次模考比正常水平低了100分左右,而且扣分的好多都是低级错误,或者平时都会写的题目拿到考场上就出错了,怎么办啊,我觉得我要撑不下去了。
正在看文章的你也遇到相似情况了吗?你听说过学习中的“瓶颈期”“高原期”吗?
首先,恭喜各位遇到这种情况的各位。学习上的瓶颈期几乎是每一位优秀的学生在中考/高考前都会经历的一个阶段。
对于成绩还不够优秀的学生而言,在中考/高考面前,需要面对的是千疮百孔的知识网络,原本就捉襟见肘手忙脚乱找不到提升的方式,更谈不上成长曲线暂时停顿而不上升了。
而进入瓶颈期,是很多学习中上等的学生学习过程中的常见情况。
这种学习进入瓶颈期的情况在教育心理学上也叫“高原现象”,指在学习或技能的形成过程中,出现的暂时停顿或者下降的现象。
在成长曲线上表现为保持一定水平而不上升,或者有所下降,但在突破“高原现象”之后,又可以看到曲线继续上升。
因此,放松心情,不要焦虑。
大部分人在高考前成绩都会有起伏。黎明之前,黑暗尤烈。
现在暴露出的问题,都是为了让你以更好的姿态,迎接黎明的到来。
如何撑过瓶颈期?跟着江苏招生考试网小编一起来看看吧。
坚定信念:无论如何也要撑过去
心理学上,有半途效应(Halfway effect)这一名词,指在激励过程中达到半途时,由于心理因素及环境因素的交互作用而导致的对于目标行为的一种负面影响。
大量的事实表明,人的目标行为的中止期多发生在“半途”附近,在人的目标行为过程的中点附近是一个极其敏感和极其脆弱的活跃区域。
而半途效应在学习过程中更加常见。
一个人学习了很久,却仍旧处于一种不上不下的状态,没能看到努力的回报或者达到自己预期的状态,很容易对自己产生怀疑,从而对自己没信心。
可这时一旦放弃,就前功尽弃了。
@匿名:如果我知道如何撑过瓶颈期,就不会在二本学校里自卑了。
@匿名:学习停滞不前然后我就去谈恋爱了,所以现在我正在复读。
调整心态:看淡考前一城一池的得失
@Joyee09
这个是非常难熬的一个阶段,拿我自己来说,我遇到学习上的瓶颈期最致命的就是被自己的情绪压垮,然后因此半途而废。
所以我觉得自己的心态非常重要,就好比你遇到一篇全部长难句而且篇幅很长的英语阅读理解,刚看一眼就发愁,再往下看,越看越心烦并且伴随着想要尽快完成的焦虑。
这个时候就要强迫自己,把目光稳定在最开始的部分,不要考虑太多后果,逐字逐句把它顺下来,克制烦躁情绪。
走过这个情绪大关,我觉得问题就解决了一大半。
及时反思:方法是否有问题?
@二姑娘
把刷题的事情先放一放,具体想想为什么会出现这样的时间,是不是我近期的生活时间未合理分配,我的学习方法是不是不适用于自己。
@濛曦
不要为不要为几次考试没考好而越陷越深,不要不敢面对考卷,而要在每次考试完之后注意总结试卷上有漏洞的知识点。
可以放松,但只是暂时
@忠南公州市的你
看不进书的时候我会选择痛快玩,与其和书本互相折磨,不如玩完以后,以好的状态再去学习。
@余世
实在学不进去的时候我一般是先把家务能干的全干完,还是很精神就做俯卧撑,仰卧起坐,上下蹲,累的坚持不住的时候就问自己:学习累,还是身体累,现在不学习,以后天天都会比今天累。
@啦啦啦
不如去放肆地逛一逛超市,放纵地敞开肚皮吃一顿,慢慢和家人朋友聊一聊,或者做一件你认为很刺激的事解放自己。
脉冲策略:短时间内集中学习薄弱环节
叶修的《学习的逻辑》中提到了“脉冲策略”这一方法,书中观点认为这一策略对大部分学生的大部分瓶颈期突破有帮助。
“脉冲策略是一种时间使用方法,它指的是我们不要把每天的学习时间均匀地分给每一个学科,而是要在一段时间内集中时间、集中精力冲击某一个学科或者某个学科的某些章节、板块,争取短期内取得突破。”——《学习的逻辑》
短期脉冲策略
周期:几天
适用对象:小章节、小板块如立体几何章节
中期脉冲策略
周期:1~4周
适用对象:大章节、大板块,如函数导数综合题
长期脉冲策略
周期:一个月以上
适用对象:多个章节板块,拯救瘸腿科目
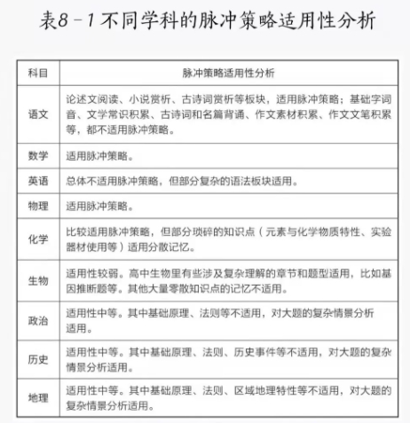
需要注意的是,脉冲策略并不适用于每一个学习阶段。
因为这一方法要求每天在课堂时间认真听讲,课后适当完成基础作业(保证其它科目成绩不下滑)之外,有2~3小时自主安排的学习时间。
将这一时间段用在集中学习某一门学科之中,才能够形成脉冲优势。因此学习新课阶段无法长期使用脉冲策略。
同时,脉冲策略也并非适用于每一个学科。
诸如数学这类板块之间关联性不大,强调理解,要求逻辑性的学科,适合针对某一板块短期内迅速提高。
而诸如英语这样无逻辑,强调记忆,通过前期积累厚积薄发的学科,并不适合脉冲策略。

图丨学习的逻辑
保持学习节奏
@濛曦
低谷期的人很容易有一个特点,就是觉得自己每天干点什么都很空虚,这时你就要更集中注意力,当你保持了一段时间这样的状态,你自然而然就会走出低谷期。
@医学小王子WBB
不与任何人接触,当然这是我自己的方法,不一定适用于每个人。
高考前一个月没有回过家,没有跟家打过电话,一直在学校。
当时我最好的两个朋友都住在家了(我们是寄宿学校,高考的时候可以选择要不要留校),我当时没有回家,后来也证明了我的选择是正确的。
基本上我们高考回家的学生都没有考好,而我比平时多考了七十分。
我觉得你跟别人在一起很容易分散自己的注意力,别人很容易把这种紧张的情绪传染给你。
当然刚开始你会有一种巨大到让你不能呼吸的压力,但是慢慢你会适应,这也让后来的我养成了能够独自面对困难的能力。
不要做没有意义的事,不要说没有意义的话,不要与没有意义的人交往。这是我当时严格遵守的三条原则。事实证明不逼自己一把,你永远不知道自己有多精彩。
黎明之前,黑暗尤烈。希望每个人都有足够的勇气与毅力撑过这段瓶颈期。祝愿你跨过这道坎之后,未来一马平川。
为助力新一届高考生和家长及时了解最新的高考资讯、综评、强基等升学途径、志愿干货、学习技巧、复习资料、各地模考试卷等信息,我们给大家建立了【招考网】江苏高考交流群。
欢迎添加苏小招微信(sxz028),发送:高考年份(如:2026高考),即可邀请您进群学习交流!

注:本文内容来源网络,由江苏招生考试网团队(微信公众号:jszkwx)排版编辑,如有侵权,请及时联系管理员删除。

