这两天,新年的钟声仍在回荡,而它荡起的,还有高校更名的涟漪。
在辞旧迎新的新年贺词中,许多高校不约而同地提起了“更名”的目标。2025年,是北华航天工业学院“更名大学”的关键之年;2025年,东莞理工学院将全力推进博士学位授予单位申报和更名大学关键任务;2025年,湖北经济学院也将见证学校更名大学条件全面达标……
2025年,是“十四五”规划的收官之年,也是“十五五”规划的谋定之年,在这个特殊的节点,我们将回顾过去一年高校的更名工作,以此见证“十四五”时期高校更名最后的冲刺时刻。
这些高校,冲刺更名
“十四五”收官之年的紧追逐迫在后,许多在默默等待今年更名工作启动的高校,透露出最新的更名进展。
三亚学院在2025年新年贺词中提到,2024年,三亚学院被教育部增补纳入“十四五”高等学校设置规划更名三亚大学。
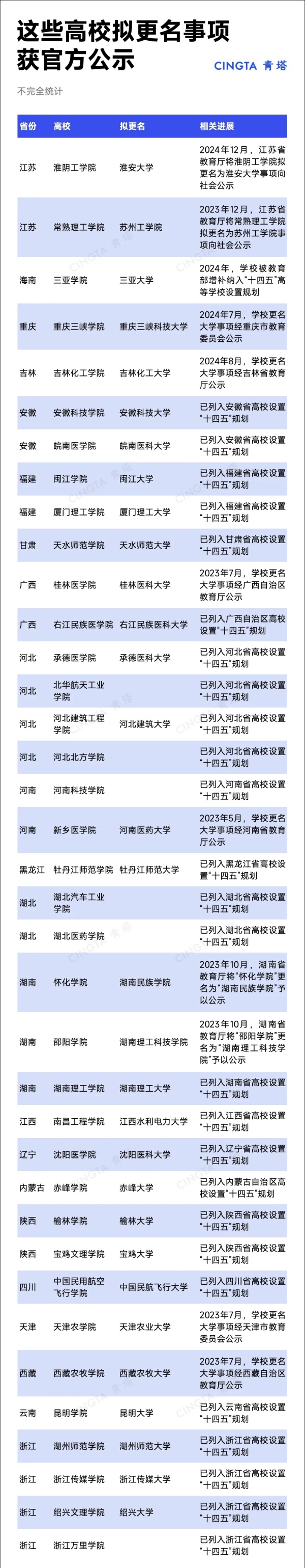
上个月,江苏省教育厅发布公示,拟将淮阴工学院更名为淮安大学;同月,赤峰学院发布《关于赤峰学院更名为赤峰大学事项社会稳定风险评估公示》,就拟更名为赤峰大学进行公示,面向社会广泛征求意见。

江苏省教育厅公示
根据教育部的相关规定,高校要想更名,需先向省教育厅申报,由省厅派专家组考察,在给出全省排名后,再根据省里的情况向教育部申报。
经教育部形式审查通过后,由教育部委托全国高校设置评议委员会进行考察、评议,通过考察、评议的学校,由教育部正式批准设立。
这就意味着,被纳入各省“十四五”高等学校设置规划或已进行相关设置事项公示的拟更名院校,距离成功更名仅有一步之遥。
而据不完全统计,在“十四五”收官的这一年,各地仍有近40所被列入省高校设置“十四五”规划的高校,在等待教育部的最终检阅。

尚未列入“十四五”规划的高校,则将更名的目标放在更长远的未来。
据《羊城派》报道,东莞理工学院的核心指标已基本达到大学设置的要求,接下来,学校将加强与省教育厅等主管部门沟通,争取将更名大学纳入到《广东省高等学校设置“十五五”规划》重点推进项目库,力争早日实现学校更名大学。
2024年12月,海南热带海洋学院迎来70周年华诞之时,海南省委常委王斌表示,海南省人民政府将在政策、经费、人才等方面进一步加大支持力度,全力支持学校更名大学事项纳入全省高校“十五五”规划。
更多诸如韩山师范学院、浙江水利水电学院、山东航空学院、南阳理工学院、肇庆学院等高校,则将更名大学的目标定在了2035年。

成功更名
冲刺更名之外,2024年,一批高校已成功更名。
2024年5月,教育部接连公示了一批拟同意设置的本科高校,4所高校牡丹江医学院、佛山科学技术学院、海南医学院、宁夏师范学院成功更名大学。此外,还有18所本专科院校升格更名为职业/职业技术大学。

2024年6月21日,注定会刻印在海南医科大学的历史长廊,这一天,海南医科大学正式揭牌,成为4所更名高校中最先揭牌的大学。
不过如此隆重的揭牌,仪式却办得极为朴素简约,全新的“海南医科大学”校牌悬挂在巨石上原来的“海南医学院”刻字前,如同70余年一代代的海医人托举起学校光辉的未来。

海南医科大学揭牌
当前,正在如火如荼建设的海南自由贸易港,迫切地需要一所高水平的医科大学,从这个意义出发,作为天涯海角处唯一的一所公办医学院,海南医科大学的更名正当其时,这也是2023年,中国科学院院士陈国强从上海交通大学来到海南医科大学担任校长的原因。
上任伊始,陈国强许下了先为海医筑三个巢的承诺:做实海南医学科学研究院,为“引凤”奠定基础;举全校之力,做好博士点申报,能够在基础医学、预防医学和医药学3个领域有所突破;推动海南医学院更名成为海南医科大学。
如今,像当初的深圳速度一样,建设面积超过1.1万平方米、平台基本完善、内控制度基本健全的海南省医学科学院开始实体化运行;2024年公布的新增博士、硕士学位授权点中,海医申报的4个博士点、5个硕士点全部获批,博士点在原有临床医学的基础上,覆盖基础医学、生物学和药学等学科。
不到一年的时间,陈国强兑现了自己的三个承诺。但他只把更名看作学校发展形式上的一次变革,他为更名后的海医定下了新的蓝图:“十四五”末,专任教师能够达到1500人,其中60%拥有博士学位;在2028年力求博士点达到5个以上,承担国家级项目达到200项,同时到2028年,新增2-3个学科进入ESI排名前1%;到2033年,5个学科进入ESI前1%……
更名,或许只是海医腾飞的开始。
与海医天南海北之处,2024年9月,牡丹江医科大学在经久不息的热烈掌声中正式揭牌。更名这一年,学校获批新增博士学位授予立项建设单位,新增医学技术为一级硕士学位授权学科,获批黑龙江省高等教育教学成果奖一等奖1项,二等奖4项,牵头获得黑龙江省科学技术二等奖1项,获批科研计划项目252项……

牡丹江医科大学揭牌
同样在9月,西北茫茫的戈壁里,宁夏迎来了唯一一所本科师范大学——宁夏师范大学。更名5个月后,宁夏师范大学迎来了新任校长刘世巍,一切都是崭新的开始。
而被列为博士学位授予立项建设单位,在4个学科门类拥有18个硕士学位授权点的宁夏师大,正在努力建成西部地区高水平师范大学。
2024年,万亿制造业名城佛山市成为了广东第4个拥有以城市命名大学的城市。
2024年,也是佛山大学收获的一年,学校从佛山科学技术学院成功更名为佛山大学后,又成功获批成为博士学位授权单位,实现两次关键性跃升;新增2个一级学科博士学位授权点、2个硕士学位授权一级学科、6个硕士专业学位授权类别;参与国家重点研发2项,新增国家自然科学基金34项、国家社科基金2项,获广东省科学技术奖5项……
此时回看,这4所大学的成功更名或许早已注定,它们用扎实的每一步走到更名的节点,又继续脚踏实地地向前。
更名的意义
更名之路漫漫,但即便需要花费数十年光阴,许多高校还是孤注一掷,破釜沉舟。或许是因为,更名可能是一众普通院校在高等教育规模扩大与资源竞争白热化的时代里,逃离马太效应的唯一选择。
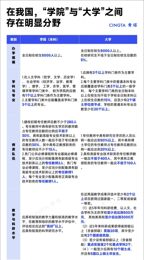
长期以来,在金字塔式的高等教育格局中,国家对高校实行等级化管理和资源配置。不同的层级往往意味着不同的教育资源。
以“学院”和“大学”来说,教育部在硬件设施、办学规模、学科专业、师资队伍、教学科研等方面都有着层次分明的划分。

一位教师曾在采访中透露,“更名大学虽然不会提高学校的级别,但发展空间明显扩展了,招生规模扩大、经费增加,就连教师的职称数量也明显增加。”
佛山大学在成功更名后的首次招生,不但招生计划大幅度增加,达13.56%,录取分数也取得了历史性跨越,普通物理类专业全部超特控线录取,最低排位较去年大幅跃升约5.3万位;普通历史类全部进入2.2万位,最低排位较去年大幅跃升约1.5万位。
同样,海南医科大学2024年高考分数线平均分上涨省份18个,最高分上涨省份16个,海南省临床医学类及预防医学等专业涨幅明显,最低投档分603分,较2023年上涨25分。
这些好像都证明着更名的影响力。但一项基于河南省2015—2022年高考录取数据的研究显示,高校更名对生源质量的提升效果主要出现在更名后的1-2年间,从更名后第3年开始,生源质量提升效果消失。更名对生源质量的“刺激”只是暂时的,并不能持续稳定地改善生源质量。
校名不仅仅只是一个代号,为了名实相符,高校势必要走上一条内涵式发展的道路。
如同海南医科大学校长陈国强在揭牌仪式时说的那句话,“更名只是新长征的起点,未来的内涵发展之路,任重道远。”
期末考试陆续开始中!考得好,也要报得好!孩子想上985/211,想当公务员/学医/师范/法律/金融……不知道选择什么大学?适合读什么专业?……欢迎扫码或直接点击下方链接咨询,专业的老师会根据孩子情况进行评估,3个工作日内给您反馈结果。
咨询链接:https://jinshuju.net/f/toOymc

注:本文内容来源青塔,由江苏招生考试网团队(微信公众号:jszkwx)排版编辑,如有侵权,请及时联系管理员删除。

