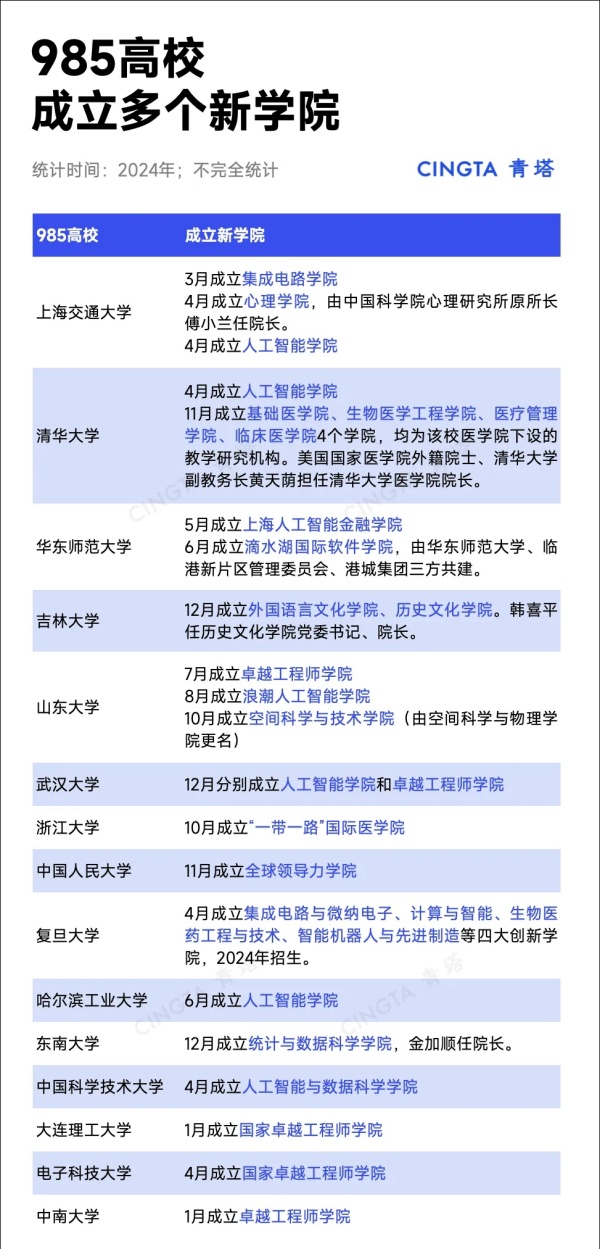
在2024年的最后一个月,武汉大学高规格成立了人工智能学院和卓越工程师学院;东南大学成立了统计与数据科学学院……
回溯2024,不少985高校适应时代发展的需求,推动学科发展,而成立新学院。
值得注意的是,正如人工智能是当下经济领域和科技行业大热的话题与焦点,作为科技创新和人才培养交汇点的985高校们,也纷纷躬身入局,成立人工智能学院。
985密集成立人工智能学院
自今年以来,中国科学技术大学、上海交通大学、清华大学等多所985成立了人工智能学院。
成立人工智能学院,这些大学已经具有深厚的学科底蕴作为支撑。
例如,上海交通大学是全国最早开展人工智能领域人才培养的高校之一。学校的人工智能专业依托计算机科学与技术、控制科学与工程、信息与通信工程三个双一流建设学科建设。

成立人工智能学院,各985高校重视学科交叉融合。
例如,武汉大学的人工智能学院重点聚焦数理基础与数据科学、机器学习与智能科学、智能自然科学、智能社会科学等四大方面,力争在“AI+理学”“AI+工学”“AI+医学”“AI+人文社科”等前沿领域实现高水平科研成果的重大突破。
华东师范大学布局人工智能所成立的学院主要围绕人工智能与金融跨界交叉打造。

在人工智能学院的运行机制上,高校们尤其重视产学研合作。
例如山东大学与浪潮集团共建浪潮人工智能学院。
上海交通大学的人工智能学院由学校与上海市、上海人工智能实验室、龙头企业构建“学院-产教融合平台-工业创新研究院”三位一体协同体系。据悉,上海交通大学此前获批国家人工智能产教融合创新平台。

此外,西安交通大学、复旦大学、北京大学等多所高校也获批国家人工智能产教融合创新平台,在发展人工智能上具有一定的平台优势。
卓越工程师学院
卓越工程师学院,也在2024年扎堆成立。目前,共有32所高校获批国家卓越工程师学院。
山东大学、中南大学、大连理工大学、电子科技大学等985高校在今年成立获被授牌国家卓越工程师学院。
除了已经获批国家卓越工程师学院的高校,一些985高校也在今年先行成立了卓越工程师学院。
武汉大学在12月18日成立卓越工程师学院,校长张平文院士指出:学校成立卓越工程师学院,是为了进一步深化工程硕博士培养改革,促进产教融合,加快建成国家级卓越工程师学院。
985,成立新学院
除了密集成立人工智能学院和卓越工程师学院,985高校们根据自身定位和学科建设发展,成立高规格新学院。
清华大学医学院成立基础医学院、生物医学工程学院、医疗管理学院、临床医学院4个教学研究机构,完善基础医学学科布局,加强公共卫生与预防医学学科建设,着力推动医工结合和学科交叉,促进医学与理工人文社科的融合。
东南大学成立统计与数据科学学院,“是大力推进学科交叉融合,既是应时代之呼唤,国家之所需,也是学科发展、学校发展时之必然、势之必然。”校长黄如介绍道。首任院长金加顺表示,统计与数据科学在信息科技、公共卫生、国家安全等领域都有举足轻重的地位。成立新学院是顺应世界统计发展的要求。

随着2024年的即将落幕,985高校通过成立新学院,展现了对时代发展需求的积极响应和对学科发展的深刻洞察。
展望未来,这些学院或将在学科交叉融合、科技创新、高层次人才培养上发挥举足轻重的作用。
注:本文内容来源青塔,由江苏招生考试网团队(微信公众号:jszkwx)排版编辑,如有侵权,请及时联系管理员删除。

