不用写传统学位论文,也能拿工程类博士学位了!
近日,国务院学位委员会办公室转发《工程类博士专业学位研究生学位论文与申请学位实践成果基本要求(试行)》,首次明确了工程类博士专业学位研究生的学位论文选题范围和质量要求,首次明确了通过实践成果申请学位的标准和程序。
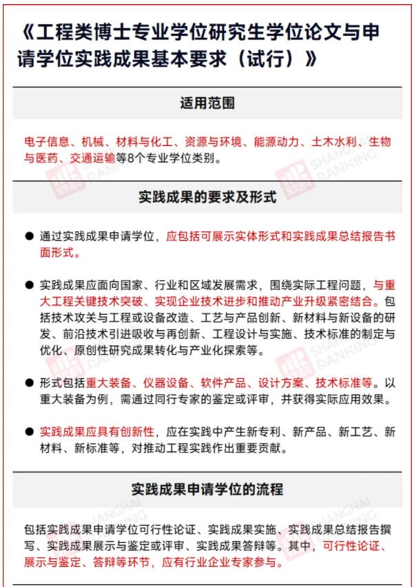
什么样的实践成果可以申请工程类博士专业学位?需要达到什么标准?实践成果申请学位有哪些流程?《基本要求》都进行了明确规定,进一步强化了专业学位以实践创新能力为导向的培养定位和标准。

这意味着,相较以往博士生只能通过论文申请学位,新规则开辟了“实践成果申请学位”的新渠道,无疑是一大突破和创新。
学位授予,不唯论文
一直以来,完成学位论文答辩是大多数高校申请博士专业学位的基本要求。
然而,人才培养质量的评价必须以学位论文作为标签之一吗?答案是否定的。近年来,已有多所“双一流”高校取消了博士研究生学位申请中对发表学术论文的硬性规定。
2019年4月,清华大学修订《攻读博士学位研究生培养工作规定》,博士生在学期间学术创新成果达到所在学科要求,方可提出学位申请,不再将博士在学期间发表论文达到基本要求作为学位申请的硬性指标。
随后,北京航空航天大学、华东师范大学、中国政法大学、上海交通大学、贵州大学等相继取消博士研究生必须发表学术论文才能毕业的规定。同时,相关高校还提出由各学院或各学科的学位评定委员会根据学科特点,制定创新成果考察的具体办法。
另一边,国家由顶层设计着手,从“破五唯”到《学位法》,致力于学术评价和学位授予与论文脱钩。
4月26日,《中华人民共和国学位法》正式出台,自2025年1月1日起施行。这是自1981年1月1日《中华人民共和国学位条例》实施以来,我国学位法律制度的首次全面修订。《学位法》指出,学术学位强调突出学术研究能力,专业学位强调突出专业实践能力;学术学位研究生进行学位论文答辩,专业学位研究生可进行实践成果、其他规定的成果答辩。本次立法后,学位论文成为专博毕业的非必要选择。

但是,不唯论文不代表获得专业学位更容易,不意味着降低标准,制造“水博”。《基本要求》强调,实践成果应面向国家、行业和区域发展需求,围绕实际工程问题,与重大工程关键技术突破、实现企业技术进步和推动产业升级紧密结合。鼓励专博生以“真问题”为牵引,以“真成果”为导向,以“真成长”为目标,兼顾在研究生培养过程中的学术评价与行业评价,更好地发挥应用型人才的创新能力。
从“唯论文”到“全面素质评价”,高校正在构建一个多元评价体系。
分类培养,教育多元
近年来,专业学位在整个博士生教育中比重的增加,高校专博授权点获批数量也逐年增多。
据教育部数据,今年新增高校专博点352个,同上一轮2020年新增相比,全国专博点的数量从407个一举跃升至759个,增幅达到86%,其中工学“热度”最高,其新增数量约占新增总量的53%。
专业学位研究生教育的根本属性是实践性,这类为了研究并解决现实问题的高层次技术人才,如果只依靠论文申请学位,培养模式与学术型博士区分度不大,培养效果就会打上折扣。
西北工业大学教授、中国科学院院士张卫红认为,在具体培养过程中仍然存在实践能力与企业实际需求相脱节、工程教育中产业和教育融合不够、培养要素和成果认定标准与学术型研究生同质化等问题。因此,强化产教融合,让分类培养特色更鲜明,是大势所趋。
作为我国博士专业学位的主要类型,国家持续发力工程类博士专业学位人才的培养,此次《意见要求》通过实践成果申请学位的标准和程序得以明确,凸显出我国在对学术学位和专业学位分类培养的强调与重视。
2023年,教育部印发《关于深入推进学术学位与专业学位研究生教育分类发展的意见》,指出两种类型同等地位、同等重要,都是国家培养高层次创新型人才的重要途径,并进一步强化二者在各环节的差异化要求。
不久前,中共中央办公厅、国务院办公厅印发《关于加快推动博士研究生教育高质量发展的意见》,再次明确要探索建立学术学位与专业学位培养分类发展、融通创新机制。
《基本要求》允许专业学位研究生通过实践成果答辩形式申请学位,是对实践性的重视和对专业学位教育特点的适应。值得注意的是,《基本要求》新增了“可展示性”这个重要特征,区别于学位论文,学生最终的实践成果,不仅是对成果本身的直观呈现,也是向社会证明其经济价值、社会价值和应用价值的重要途径。
无论是学位论文还是实践成果,都应来源于工程实际,释放出创新为先、应用为要的鲜明信号,高校也需要在实施过程中,结合自身实际,加强过程管理,严格把好质量关。未来,通过实践成果申请学位的博士生会逐步增加,推动实践成果在整个科研评价体系中获得更加合理的地位。
注:本文内容来源软科,由江苏招生考试网团队(微信公众号:jszkwx)排版编辑,如有侵权,请及时联系管理员删除。

