网络上流传一句话:“宇宙的尽头是考公”。随着“考公热”不断升温,作为国家“储备干部”,更有发展前景的选调生,已成为众多学子投身体制内的热门渠道之一,甚至有的家庭从高考开始就谋划这条路。
近日,江苏省2025年应届优秀大学毕业生选调工作公告发布!哪些大学的学生有资格报考?跟着江苏招生考试网小编一起看看!
一、什么是选调生?
选调生,是江苏省委组织部门有计划地从高等院校选调品学兼优的应届大学本科及其以上毕业生到基层工作,作为党政领导于部后备人选和县级以上党政机关高素质的工作人员人选进行重点培养群体的简称。
江苏选调生招聘分为名校优生选调和应届优秀大学毕业生选调。
二、选调生的优势
1、竞争相对小

2024年,国考的报名人数最多,超260万人,报录比高达66:1,江苏省考的报名人数位列第二,超过41万人,报录比达43:1。相比之下,名校优选和普通选调的竞争压力小了很多,报名人数不过万,报录比为15:1(名校优选)和12:1(普通选调)。
这可能是由于选调生的考试要求高,相对符合条件的人会少很多有关,相对竞争小,且仅限应届生。
2、待遇好
但是放眼全国,江苏地区的薪资待遇算是第一梯队,下图供参考:

【图源网络,仅供参考】
3、发展前景大
选调生是省、市、县委组织部掌握的后备干部;而招考录用的公务员,是普通的机关工作人员。选调生提拔速度比公务员快得多,一般本科毕业定科员,硕士定副科,博士定正科。
我国干部队伍中,许多年轻有为领导干部和相当一部分高级党政干部都是选调生出身,所以,组织部门一直把选调生工作视为优秀年轻干部的“源头工程”。
三、哪些大学的学生有资格报?
2025年选调工作分两批进行,共选调1192名全日制大学本科及以上学历2025年应届优秀毕业生。
第一批,县级以上机关职位选调(名校优生选调):面向全国部分“双一流”建设高校、政法类高校,选调618人到县级以上机关工作。
第二批,乡镇(街道)职位选调:面向全国部分“双一流”建设高校、省内普通高校,选调574人到乡镇(街道)工作。
选调对象不含委培、定向、专升本和独立学院毕业生。
未来准备走选调生的考生,高考志愿填报的时候可以重点选这些学校,到时候才有机会参与选调生报名考试。
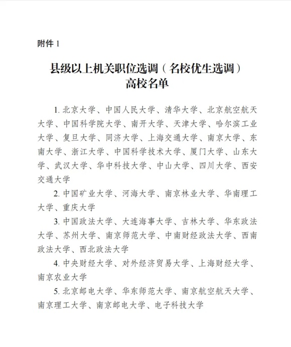
日前,江苏省发布了2025年应届优秀大学毕业生选调工作公告,具体的高校名单如下:




需要注意的是:并不是说这些学校的学生都有机会参加选调生。
选调生的条件有:应届毕业生+党员+学生干部+校级以上荣誉+学习成绩优异等。
甚至有些学校还需要学生提前参加“校考”,通过“校考”才能获得推荐资格。

【图源:江苏省2025年应届优秀大学毕业生选调工作公告】
对于高中生来说,且未来有考公意愿的高中生,选调高校名单指明了哪些高校和专业更受青睐,尤其是招生渠道较多的高校,这些是我们引起重视的。
而且在乡镇选调方面,江苏省从双一流高校开始区分类别1和类别2高校。考生应更重视省内性价比极高的双一流高校。
下图为江苏省2024年两个选调批次,高考录取分数相对较低、招生渠道也较多的高校,供各位参考。

【图源网络】
我们可以看到南大、东大、南林等高校在省内参与综合评价招生。
新一届的高中家长,您想给孩子报综合评价,帮孩子争取多一次录取名校的机会吗?!
如果您不清楚自家孩子的成绩报考哪所综评学校&专业更有优势?入围概率更高,降分幅度更大?……欢迎点击下方链接,填写表单,专家免费为您评估。
综合评价咨询:https://jinshuju.net/f/aJja1Z

(咨询)
总的来说,选调生定位是储备干部,和其他考试途径进入体制内的同学相比,在同等条件下,往往有着更快的提拔速度和更广阔的发展空间,适合非常不错的选择。
对于我们高中生来说,未来想报考选调生,从高考志愿填报时就要把握机会,选择适合的院校!
都可能会影响录取结果,因此考生和家长要提前了解相关政策、招录数据、专业发展、院校办学特色等信息,工作量还是比较复杂和庞大的。
考得好,也要报的好!高考志愿填报是一个复杂的系统工作,每个细节都可能会影响录取结果,因此考生和家长要提前了解相关政策、招录数据、专业发展、院校办学特色等信息,工作量还是比较复杂和庞大的。
小编这里推荐大家【志愿通志愿填报卡】,可查询查高校、查专业、查分数,智能推荐冲稳保院校等功能。
微信扫一扫,升级为VIP,即可体验所有功能。

注:本文内容来源网络,由江苏招生考试网团队(微信公众号jszkwx)综合整理,如有侵权,请及时联系管理员删除。

