“大力支持师范院校'双一流'建设”!
8月26日,《中共中央国务院关于弘扬教育家精神加强新时代高素质专业化教师队伍建设的意见》正式出台,成为新时代强教强师的纲领性文件。《意见》提出,大力支持师范院校建设,全面提升师范教育水平。坚持师范院校教师教育第一职责,强化部属师范大学引领,大力支持师范院校“双一流”建设。

根据教育部2024年6月最新发布的全国高等学校名单和2022年2月公布的第二轮“双一流”建设高校名单,我国10所师范类院校位列“双一流”国家队(特别说明的是,西南大学虽现为综合类大学,但其属于教育部直属的六所师范院校之一,因此计算在内),在以“师范”为名的公办本科高校中占比不足10%。
曾有多位全国人大代表建议,提高“双一流”建设高校中师范类的占比、扶持地方师范高校发展等。
在第二轮“双一流”建设中期,中央发布重磅文件,无疑是师范院校建设“双一流”的历史机遇。在这个“凭本事”吃饭的时代,作为我国高等教育中坚力量的师范院校,如何实现“双一流”建设新突破,备受期待。
师范“双一流”,TOP级标杆
习近平总书记曾言:“世界上不会有第二个哈佛、牛津、斯坦福、麻省理工、剑桥,但会有第一个北大、清华、浙大、复旦、南大等中国著名学府。”
头部高校堪称我国建设世界一流大学的精兵悍将。在“师范大学”的队伍中,10所“双一流”高校,则是当之无愧的中国师范教育TOP级标杆。

作为中国历史上的第一所师范大学,北京师范大学“开先河”“辟基础”“垂典范”“塑体系”,始终走在育师育才最前线。2022年,学校12个学科入选第二轮“双一流”建设学科,入选学科数量位居全国高校前列。2014年9月9日,习近平总书记到北京师范大学考察并发表重要讲话,号召全国广大教师要做有理想信念、有道德情操、有扎实学识、有仁爱之心的好老师。10年来,北师大牢记总书记嘱托,承担高等教育“龙头”和基础教育“基点”的双重使命,大力培养“四有”好老师,服务乡村振兴和教育优质均衡发展,以强有力的改革创新,加快推进中国特色世界一流大学建设,以高质量发展助推教育强国建设。
为响应“培养百万人民教师”号召,成立于1951年的华东师范大学,是新中国第一所社会主义师范大学。华东师大坚持以一流学科为基础塑造一流师范大学,目前学校拥有教育学、生态学、统计学3个国家“双一流”建设学科;6个上海市高峰学科;在第五轮学科评估中40%参评学科获评A类学科。其中,教育学、心理学、体育学强强联合,教育科学学科群优势集群效应日益彰显。十三五期间,教育学获全国教科重大项目数、第八届教育部高校人文社会科学研究优秀成果奖数均位居全国第一。
率先完成全部20个师范类专业认证,6个学科入选“双一流”的东北师范大学;凭借强劲学科实力,多年位居考研热门院校前列的南京师范大学;七十年来已培养各类高级专门人才二十余万名,作为北京市人才培养的重要基地的首都师范大学;秉承“仁、爱、精、勤”的校训精神,为国家输送毕业生50余万人的湖南师范大学;带着“211工程”“双一流”的责任与荣光,向着“教师教育领先的世界一流大学”的宏伟目标不断迈进的华中师范大学;近70%的毕业生服务在西部基础教育一线,成为支撑西部基础教育当之无愧的脊梁的陕西师范大学;教师教育特色彰显,师范生规模和比例均居全国师范大学前列的华南师范大学;以及成于师范,“杏坛育人”精神流淌于历史文脉中的西南大学等“双一流”高校,都在高等教育服务国家战略、推动教育公平、支撑区域经济社会发展等方面发挥了重要的支撑作用,贡献了不可替代的力量。
地区翘楚,剑指“双一流”
“双一流”大潮浩浩荡荡,各俱特色的高校交融激荡,呈现出一派蓬勃发展格局。在师范高校队伍中,多所实力与潜力俱在的非“双一流”高校,正以沧海弄潮、舍我其谁的发展劲头,彰显其冲击一流、砥砺向前的底蕴与信心。以软科中国大学排名为例,2024年,共27所师范类院校进入全国前200名。

走过117年光荣历程的福建师范大学,自2021年以一往无前的气势高歌猛进入列软科中国大学排名百强后,近四年始终稳固在前一百名之内。学校不断强化教师教育的传统“底色”和时代“亮色”,拥有19个教师教育专业,实现了从以培养中学教师为主到学前、小学、中学师资培养全覆盖;能够对标开展师范类专业二级认证的17个专业,更是全部完成认证,在全国高师院校中率先实现全覆盖......心怀新时代基础教育的使命,挑起师范教育高质量发展的担当。
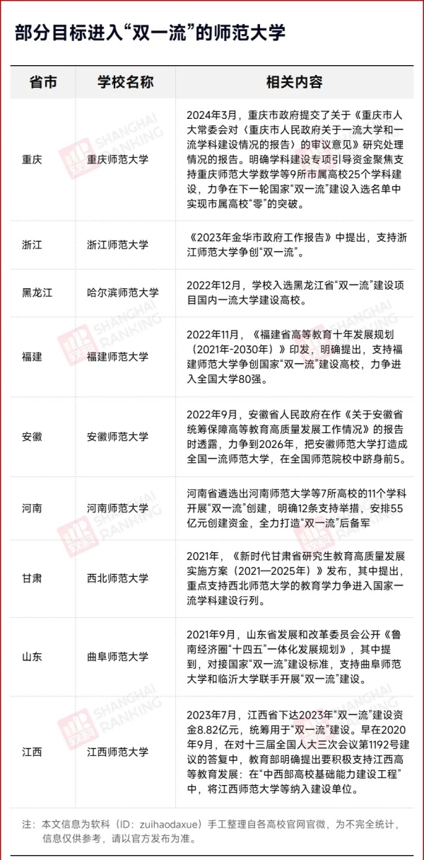
被誉为“浙江省基础教育师资的摇篮”的浙江师范大学,起于师范,却不止于师范。朱信忠教授团队牵头完成的“支持工业互联网的全自动电脑针织横机装备关键技术及产业化”项目获2016年度国家科学技术进步奖二等奖,成为当年全国师范院校为第一完成单位的唯一奖项;2023年6月,教育部办公厅、外交部办公厅联合下发《关于实施区域国别学国家急需高层次人才培养专项的通知》,在全国入选的15所实施单位中,浙江师范大学是唯一的一所地方高校......在助力国家提升全球竞争力的领域里奋楫疾行。
力冲“双一流”,江西师范大学在师范类院校中发展势头强劲。全校13个博士点有12个是师范类学科,17个师范类专业全部获批国家一流专业,全部通过教育部第二级认证,师范专业办学质量走在全省高校前列。学校在科研工作方面取得佳绩,近5年来,获国家自然科学基金363项,其中重点4项。获国家社会科学基金178项,年度项目立项数位居全国高校50强,连续6年居全省第1位。江西师范大学凭借崛起的实力,获得社会的广泛称赞和认可。
秉持“做强师范、做优学科、协同支撑、创建一流”的基本原则,上海师范大学在第五轮学科评估中取得历史性突破,顺利通过高水平地方高校二期建设中期评估。截至2023年年底,学校共获得国家级项目533项,其中国家社科基金重大招标项目21项(含艺术学),国家哲学社会科学成果文库2项,国家重点研发计划30项,国家杰出青年科学基金2项,优秀青年科学基金项目5项,国家自然科学基金重点项目7项,国家自然科学基金重大研究计划项目4项......充实完善内涵建设,上海师范大学全力推进“高水平师范大学”的建设步伐。
本科毕业于安徽师范大学化学系的中国科学院院士李亚栋,在履新母校安徽师范大学的校长以后,便统筹制定了《安徽师范大学学科振兴行动计划》《安徽师范大学基础教育振兴行动计划》,旨在通过振兴行动,奋力在“双一流”建设上实现新突破。学校确立了力争经过5年建设,跻身全国师范院校前5名的发展目标。全力打造“化学+”和“马克思主义理论+”两个优势学科群,实现这两个优势学科群进入国家“双一流”建设行列。目标明确,蓝图绘制,向“双一流”发起进攻,安徽师范大学堪称凌厉。
“求实”与“奋进”,是山西师范大学的校训,也是高校发展的座右铭。作为省属师范大学,山西师范大学学科门类齐全、本硕博培养体系完备、办学特色鲜明,是山西省基础教育师资培养的重要基地,山西省“双一流”学科建设高校;学校奖项琳琅,彰显超凡实力:获得3项国家级教学成果奖,71项省级教学成果奖,是山西省首所公费师范生培养试点院校,山西省“优师计划”师范生培养院校。一代代师大人从这里走出,用荣誉演绎着校训的真谛。
“建设'国内一流师范大学'”!概览全国的师范大学,越来越多的高校奋力开启一流大学建设,全力打造一流学科。这些高校也得到了所在地区的鼎力支持,在学科群、教学团队、科学研究等多个方面力争突破!

早在2018年,中共中央、国务院印发《关于全面深化新时代教师队伍建设改革的意见》,教师队伍与教师教育的质量提升受到前所未有的重视。仅在“十三五”期间,国家发展改革委统筹安排中央投资28亿元,支持华东师范大学等38所师范院校建设,整体提升师范院校和师范专业办学水平。
高等师范院校作为培养高素质、专业化、创新型师范人才的主力军,更需抓住契机、凸显特色、彰显优势、提高水平。期待在新一轮“双一流”建设中,更多实力与潜力俱在的师范高校突出重围!
注:本文内容来源软科,由江苏招生考试网团队(微信公众号:jszkwx)排版编辑,如有侵权,请及时联系管理员删除。

