7月底,教育部部长怀进鹏在中共中央举行的解读党的二十届三中全会精神新闻发布会上提到,加快建设中国特色、世界一流的大学和优势学科,实施一流学科培优行动,聚焦优势突破方向,打造一批一流学科标杆,在重大任务完成中提升学科建设能力。

“双一流”建设是实现高等教育内涵式发展,促进我国从高等教育大国向高等教育强国转变的重要举措。一流学科培优行动是从“双一流”建设学科中遴选出来的,是优中选优;更重要的是,一流学科培优行动中遴选的学科,强调世界一流、突出国家战略和彰显中国特色,这也与“双一流”建设强调的世界一流大学和一流学科的相关概念不谋而合,可以说,它是世界一流学科建设的延伸和深化。
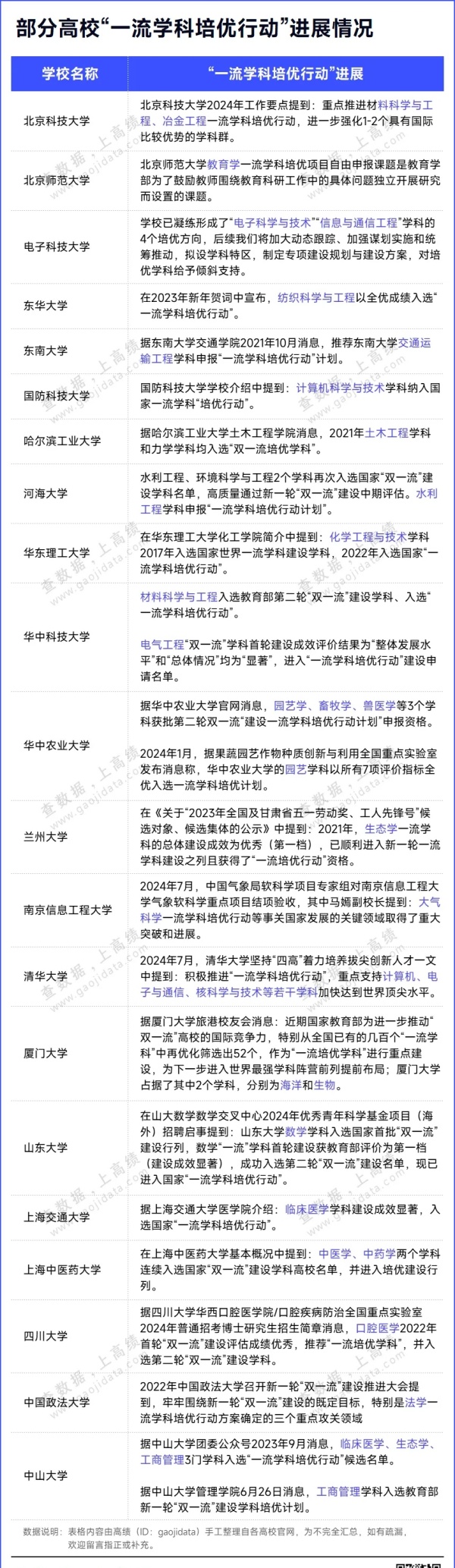
优中择优,超20所高校官宣
早在2020年,“一流学科培优行动”就进入公众视野。7月,在首次召开的全国研究生教育会议上,教育部明确表示:“下一阶段,我们将实施‘一流学科培优行动’。”同年9月,教育部召开新闻发布会,正式发布《关于加快新时代研究生教育改革发展的意见》,介绍“加快高层次人才培养十大专项行动”有关情况,“一流学科培优行动”位列其中。
2022年伊始,教育部、财政部、国家发展改革委发布《关于深入推进世界一流大学和一流学科建设的若干意见》,明确实施“一流学科培优行动”。
自“一流学科培优行动”出现以来,上海交通大学、电子科技大学、华中农业大学、南京信息工程大学等多所高校官宣“一流学科培优行动”相关举措,如:
2024年7月,中国气象局软科学项目专家组来南京信息工程大学开展重点项目结项验收工作中提到“大气科学一流学科培优行动等事关国家发展的关键领域取得了重大突破和进展”。
2024年6月,据河海大学官网消息,水利工程、环境科学与工程2个学科再次入选国家“双一流”建设学科名单,高质量通过新一轮“双一流”建设中期评估。水利工程学科申报“一流学科培优行动计划”。
2024年2月,电子科技大学召开2024年学校工作研讨会,其中提到:学校已凝练形成了“电子科学与技术”“信息与通信工程”学科的4个培优方向,后续将加大动态跟踪、加强谋划实施和统筹推动,拟设学科特区,制定专项建设规划与建设方案,对培优学科给予倾斜支持。
……
截至目前,收集到21所高校至少34个学科入选情况,现整理如下(为不完全汇总):

高校行动,打造学科中的“985”
一流学科培优行动是服务国家战略需要、迈向世界一流前列的重要战场。上述高校涉及的大部分学科在学科评估中获评A类,成为冲击世界一流学科的引领者与示范者。
四川大学-口腔医学
少不入川,老不离蜀。坐落于“天府之国”成都的四川大学,由原四川大学、原成都科技大学、原华西医科大学三所全国重点大学经过两次合并而成。学校确立了“文优—理进—工改—医强”的学科发展改革路径,深入推进学科内涵发展,整体学科实力不断增强,并逐步成为全国规模最大、学科最齐全、水平最高的综合性学府之一。
四川大学的医学,蜚声中外。作为西南地区医学院校的龙头,华西医历史底蕴深厚,实力不俗,更以“北协和,南湘雅,西华西,东齐鲁”四大医学院而闻名于世,其中四川大学华西口腔医学院更是被誉为中国现代口腔医学的发源地和摇篮。据四川大学华西口腔医学院/口腔疾病防治全国重点实验室2024年普通招考博士研究生招生简章消息,口腔医学2022年首轮“双一流”建设评估成绩优秀,推荐“一流培优学科”,并入选第二轮“双一流”建设学科。
学院拥有口腔医学一级学科国家重点学科、口腔临床医学和口腔基础医学二级学科国家重点学科。拥有国家级教学团队、国家级实验教学示范中心和国家级虚拟仿真实验教学中心。在教育部全国高校一级学科评估中荣列口腔医学第一名,两次入选教育部“双一流建设”一流学科建设名单,并多次荣获全国教育系统先进集体、教育部科技创新团队等称号。2018年全国首次口腔医学专业学位水平评估荣列A+,是教育部高等学校口腔医学类专业教学指导委员会主任委员单位。四川大学华西口腔医学始终坚持以人才培养为中心,落实立德树人根本任务,瞄准国家战略需求及科技前沿和关键领域,优化学科结构和人才培养布局,打造高水平师资队伍,深化科教融合育人,加快推进世界一流口腔医学学科建设步伐。
东华大学-纺织科学与工程
“中国纺织第一校”东华大学的纺织科学与工程学科,一直是该校的王牌学科。在2023年新年贺词中宣布,学校坚持“中国特色、世界一流”,全面推进“双一流”建设。“纺织科学与工程”以全优成绩入选“一流学科培优行动”。

图源:东华大学
东华大学被誉为中国纺织服装专业的“黄埔军校”。其中,学校的纺织科学与工程学科1981成为国内首批本、硕、博三级学位授予学科,1986年由国家教委评为首批国家重点学科,1996年列入“211工程”重点建设学科,1998年获一级学科博士学位授予权,2007年被评为一级学科国家重点学科。在教育部组织到目前为止的四次全国学科评估中,均名列同类学科全国第一。2017年9月入选全国高校“双一流”建设学科。
从解决建国初期穿衣难而发明的国家第一根化学纤维到我国载人航天宇航服、从灰黑蓝单调服装色彩到时尚纺织服饰、从生产效率低下的条件简陋车间到现代化大型纺织智能制造企业,东华大学纺织学科以高水平科学研究为我国纺织工业现代化转型升级发挥了重要引领作用。
相对于入选“双一流”建设学科而言,一流学科培优行动对“双一流”高校而言,是更大的挑战。它实际上是对“双一流”高校学科发展整体水平的认证,希望广大高校抓住时机、补短板,急国家之所急、应国家之所需,争创世界一流。
注:本文内容来源软科,由江苏招生考试网团队(微信公众号:jszkwx)排版编辑,如有侵权,请及时联系管理员删除。

