近日,苏大、南师大、南邮等70多所江苏省内的本科院校2024年本科招生章程发布了。在此,江苏招生考试网小编给大家整理了高校的录取规则以及报考的其他要求汇总。
事关考生能不能被院校专业顺利录取,各位考生和家长一定要认真对待!
高校2024年高考招生录取规则盘点

根据已公布招生章程的院校来看,院校的录取规则大部分为分数优先,少部分高校录取规则为专业清和综合评分,择优录取。
另外大家需要注意的是:若进档考生同分时排序规则,各院校则有所不同。
大致有这几类:
1、按语文数学两科之和、语文数学两科中的单科最高成绩、外语单科成绩、首选科目单科成绩、再选科目单科最高成绩、再选科目单科次高成绩从高到低排序。
如:苏州大学、南京师范大学、南京工程学院等。
2、依次比较考生语数外三门总分、数学、外语成绩;如仍相同则结合综合素质评价等其他指标,决定考生录取与否及所录取专业。
如:江苏科技大学。
3、依次按语文数学两科之和、语文单科成绩、数学单科成绩、外语单科成绩由高到低排序录取。
如:常州大学、盐城师范学院。
4、按语文数学两科之和从高到低排序,若仍相同,选考历史的考生依次按语文、外语成绩从高到低进行排序,选考物理的考生依次按数学、外语成绩从高到低进行排序。
如:江苏大学。
5、选考历史的考生依次按语文成绩、数学成绩、外语成绩从高到低顺序录取,选考物理的考生依次按数学成绩、语文成绩、外语成绩从高到低顺序录取。
如:南通大学。
孩子XXX分能报哪些院校和专业?如何选择层次高、好就业的院校?志愿通智能填报系统来帮您!16项VIP专属功能搞定志愿填报!

【推荐阅读】:近三年,江苏高考达线率有哪些变化?哪些大学增加招生计划?
高考录取中对单科成绩及身体要求等情况
根据2024年高校本科招生章程来看,部分院校或专业对学生的单科成绩、身体状况等方面有要求。
南京中医药大学
色盲色弱的考生不能录取到学校医药相关专业

南京财经大学
部分专业英语能力较差的考生谨慎报考

南京工程学院
女生不适宜报考电气工程及其自动化专业输配电工程方向;色弱、色盲考生不适宜报考电气类专业

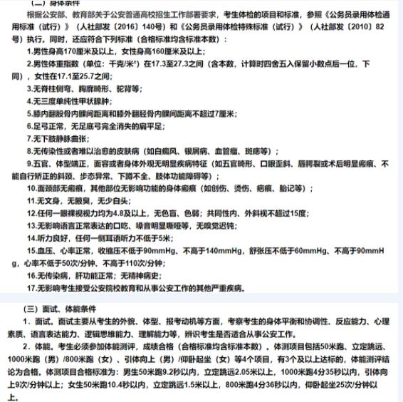
江苏警官学院公安专业
面试工作前,报考公安类专业的考生于6月15-19日,登录江苏省教育考试院网站,按要求填报相关信息。

报考公安专业的考生还应具备以下的条件:

注:以上截图均来自于各校2024年本科招生章程。
以上就是江苏70多所高校2024年高考招生录取规则盘点,大家在志愿填报前一定要仔细看看哦。
注:本文内容来源各高校招生章程,由江苏招生考试网团队(微信公众号:jszkwx)综合整理,如有侵权,请及时联系管理员删除。

