2024年,江苏省选调1170人。其中,名校优生选调600人,乡镇选调生570人。
近日,《江苏省2024年应届优秀大学毕业生选调乡镇(街道)职位拟录用人选有关工作公告》发布,确定571名拟录用人选。
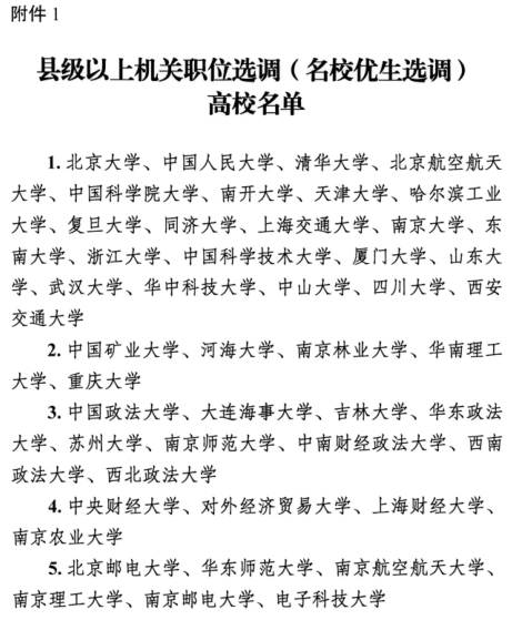
选调生有哪些?
第一批名校优生选调:县级以上机关职位选调,选调600人到县级以上机关工作。仅面向全国部分“双一流”建设高校、政法类高校。
第二批乡镇(街道)职位选调:选调570人到乡镇(街道)工作。面向全国部分“双一流”建设高校、省内普通高校。
文末附名校优生选调、乡镇(街道)职位选调高校名单。
江苏省2024年乡镇选调拟录用人选公示高校名单
目前公示拟录用人选的高校中,南京林业大学拟录用人数最多。虽然不及去年,仍然达到了38人。
此外,东南大学、南京师范大学等多所省内985、211、双一流院校拟录用人数也都超过20人。
双非院校中,南京审计大学、南京工业大学拟录用人数均超过10人。


注:今年乡镇选调拟录用人选不再集中公示,由学校进行公示。目前已收集、整理75所高校。
以上多所院校也在综合评价B类招生,比如南林、南师大、南信大、南工大、江苏大学等。
如果孩子报名了综评,还在纠结确认哪所学校的校测面试,也可以参考一下学校往年选调生、保研率等情况。
温馨提示:
家长们可以为孩子准备校测备考相关事项啦!2024年江苏B类综评高校校测基本在高考后一周内进行,也就是说高考一结束,孩子就必须马不停蹄地准备校测。
扫描下方二维码填写表单,了解综评校测训练营详情!实景模拟校测现场出现的问题,往年真题和押题模拟一应俱全,更有压力测试帮助孩子提升心理素质!

选调高校名单




距离2023年高考仅剩21天!模考划线公布,如果家长们还不清楚自家孩子考了XXX分,更适合报考哪些大学?适合读什么专业?
微信扫一扫下方二维码填写表单,志愿通老师免费为您评估。

注:本文内容来源网络,由江苏招生考试网团队(微信公众号:jszkwx)排版编辑,如有侵权,请及时联系管理员删除。

