为全面落实立德树人根本任务,进一步深化体制机制创新,和教育教学改革,2024年,南理工持续深化“强基拓新”创新人才培养模式,充分发挥南京、江阴两校区资源优势,跨校区协同构建“书院+学院”育人模式,探索与一流大学建设目标相适应,具有“强基础、重创新”特色的创新人才培养之路。
什么是“书院+学院”育人模式?南理工书院什么样?在书院可以干什么?关注江苏招生考试网小编一起来看看这篇推文,带你一文速览育人新模式!
现代大学书院制作为我国高等教育特色化发展的新型教育管理模式,在促进新时代拔尖人才培养、教育生态发展以及学生全面成长等方面具有独特价值。在全面推进中国式高等教育现代化发展的新征程上,南京理工大学不断探索推进特色通识教育与专业教育有机融通,构建“书院+学院”育人新模式,传承“忠诚国防事业,服务国家重大战略”的优秀军工文化传统,践行现代大学书院的学问之道,着力培养既具有宽厚基础知识、扎实专业技能、创新思维意识,又具有跨界整合能力,能够解决动态、复杂、不确定工程问题的拔尖创新人才,为高等教育强国建设提供人才与智力支持。

1、什么是“书院+学院”育人模式?
“书院+学院”育人模式,实际上是打通通识与专业教育模块,打破学科专业壁垒,打造全方位学习成长空间的人才培养模式。

第一课堂
整合学院优质教育资源,建设高质量师资队伍,打造高水平的大类培养通识课程体系,多元化设置通识核心课、专业导论课、前沿领航课等课程模块,邀请知名教授开展学科前沿专题讲座,有效促进学科交叉、通专结合、前沿引领。
第二课堂
提供教育管理服务支撑,在辅导员主导、学生主体的思政育人框架下,为学生的学习成长,配备学业导师、朋辈导师,在价值引领、专业指导、学业规划、同辈互助、科研导航等方面发挥引导作用。
2、南理工书院什么样?
为全面落实立德树人根本任务,实现价值塑造与能力培养深度融合,南京理工大学于2024年4月成立新生学院,主要承担一年级本科生的思想政治教育、教育培养、日常管理等职责,配合完成专业(类)调整与分流等工作,负责开展社会服务、文化传承创新等活动。
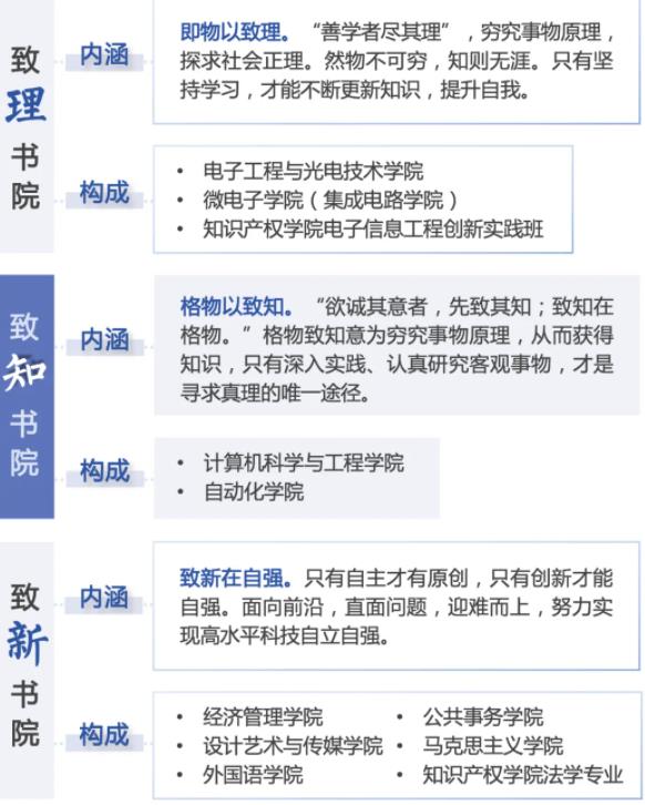
新生学院实行书院制管理,设置“致源、致真、致理、致知、致新、致道、致远”七个书院,明示学生始终保持溯源真理、温故知新的求学态度,引领未来学术和科技发展任重道远。




3、在书院可以干什么?
新生学院建立以书院为单位的学生学习和生活社区,设置“专属自习室”等,为新生打造个性化学习模式、层次化成长模式,融通式育人模式、全方位环境模式。
(1)拥有更多专业选择机会
书院实行“宽口径”培养,通过开设学科专业导论课、特色讲座等引导学生了解专业背景、激发学生对学科专业的认知,学生有三次专业志向选择机会。大一学年结束时,可根据学习体验考虑是否变更主修专业(类),在书院内或书院间任意填报2个志愿。在专业大类阶段性培养结束时,学生进一步根据专业兴趣和志向按照规定条件在专业大类目录内选择主修专业,最终确定专业身份。
(2)获取更具特色的课程教学资源
书院以强基为根,精心打造通识核心课程、学科专业导论课、学科前沿领航课三类课程,为学生提供更具南理工特色的课程教学资源,促进学生的价值塑造和人格养成,夯实长远发展之基。
(3)获得更个性化的学业指导
书院推行“大班授课、小班辅导”混合教学模式,为新生配备专属自习空间,对有难度的通识基础课配备专门助教对学生进行课后辅导和习题讲解。学校融通书院和学院优质教育教学资源,精心打造“基础+进阶”课程体系,推进实施本硕博贯通培养,学业导师为学生提供一对一指导,帮助学生全面了解本科和研究生培养方案,根据学生发展意向定制学习成长计划。
(4)与名师大家更加近距离
书院最吸引学生的地方莫过于有名师大家领航,新生学院负责邀请社会各界名家大师,让每位学生都有机会与当下最尖端人才对话交流,感受文化艺术、科研学术等带来的魅力,吸收来自“大咖”的精髓。在这里,不同专业、不同背景的学生凝聚在一起碰撞出跨学科交流的火花。

新时代新作为,学校坚守,“强大国防、繁荣祖国”的使命担当,坚持“学生为本、强基为根,实践为要、融通为径”核心理念,持续深化“强基拓新”创新人才培养改革,全面开启“书院+学院”育人新篇章,为培养创新型卓越人才作出更大贡献!
注:本文内容来源南京理工大学招生办,由江苏招生考试网团队(微信公众号:jszkwx)排版编辑,如有侵权,请及时联系管理员删除。

