陕西师范大学2024年高校专项计划(红烛计划)招生简章
陕西师范大学是教育部直属、国家首批“双一流”建设高校,国家“211工程”重点建设大学。为深入贯彻党的二十大精神,认真落实党中央、国务院关于有力有效推进乡村全面振兴部署要求,根据教育部《关于做好2024年重点高校招生专项计划工作的通知》有关精神,2024年陕西师范大学继续面向农村和脱贫地区实施高校专项计划(红烛计划)招生工作。
一、招生专业(类)及计划
1.招生专业(类)
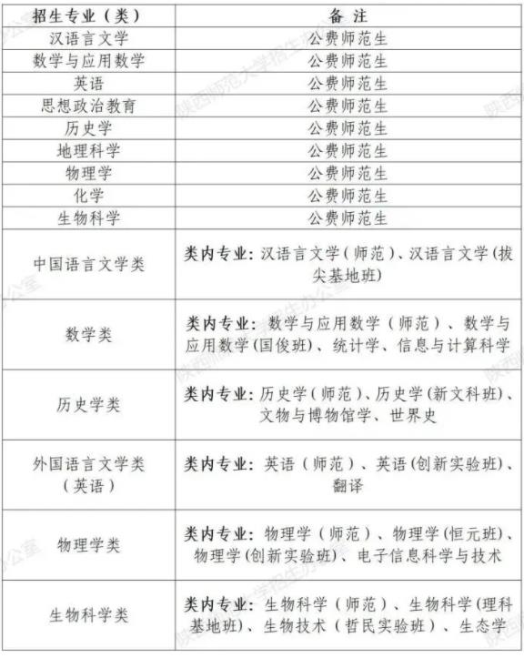
2024年我校高校专项计划(红烛计划)招生专业(类)为公费师范专业及包含普通师范方向的专业大类,详见下表。

说明:招生专业(类)及选考科目要求最终以各省级招生考试机构公布为准。
2.招生计划
2024年我校高校专项计划(红烛计划)拟招120人,具体分省分专业(类)招生计划将根据合格考生生源分布及各省公费师范生需求情况确定,最终以各省级招生考试机构公布为准。
公费师范专业执行国家师范生公费教育政策,学生在校学习期间免除学费,免缴住宿费,并补助生活费,学生入学前须与学校和生源所在省级教育行政部门签订师范生公费教育协议书;按大类招生的专业,学生入校后按分流当年的有关规定参加专业分流。
二、报考条件
1.报考考生必须为高校专项实施区域高中勤奋好学、成绩优秀的农村学生,具体实施区域由有关省(自治区、直辖市)确定;
2.报考考生须符合2024年统一高考报名条件;本人及父亲或母亲或法定监护人户籍地在实施区域的农村,本人具有当地连续3年以上户籍;本人具有户籍所在县高中连续3年学籍并实际就读;
3.报考考生具有勤奋刻苦的品质和报国兴业的远大理想,品学兼优,高中阶段学习成绩优秀;
4.身体健康状况须符合教育部、卫生部、中国残疾人联合会制定并下发的《普通高等学校招生体检工作指导意见》的相关规定及有关补充规定,报考师范专业考生须同时参考教师资格认定体检相关规定;
5.往年被专项计划录取后放弃入学资格或退学的考生,不再具有2024年高校专项计划报考资格。
三、报名程序
1.网上报名
报名时间:4月10日至4月25日。考生报名时只需填报学校和科类,不填报具体专业(类),最终专业(类)以高考志愿填报为准。
报名网址:
http://gaokao.chsi.com.cn/gxzxbm
2.报名资料
以下所有申请材料均须扫描后通过报名系统网上提交,我校不接收纸质报名申请材料。
(1)陕西师范大学2024年高校专项计划招生申请表(通过报名系统生成并打印,每页均须本人签字、中学负责人审核签字、学校加盖公章后扫描上传,若无签章或签章不完整视为无效);
(2)考生本人身份证原件扫描件(正反面);
(3)户口本原件扫描件(首页、户主页及本人所在页、父亲或母亲或法定监护人户口页);
(4)各类获奖、社会实践活动、研究经历和成果等综合素质证明材料。
上传至报名系统的申请材料要求真实、详尽、准确、清晰,所有材料上传前均须中学审核并公示。上传申请材料不完整、不清晰而影响材料审核的,责任自负。考生个人对上传材料真实性负责,一旦发现并查实提交材料有作假情况,取消其报考和录取资格。
四、材料审核
报名成功的考生经生源所在省级招生考试机构户籍、学籍资格审核通过后,我校将对考生上传至报名系统的申请材料进行审核,根据我校高校专项计划(红烛计划)报名材料审核办法确定合格考生名单。经学校审批后,合格考生名单将于高考前在我校本科招生信息网和教育部阳光高考平台公示,学校不再一一通知考生本人,考生可自行查询。
公示后,我校不再单独组织考核,公示无异议的合格考生将成为我校2024年高校专项计划(红烛计划)候选考生。
五、录取原则
1.所有候选考生均须参加2024年高考,并认真阅读各省级招生考试机构相关志愿填报要求,符合省级招生考试机构规定的投档条件。
2.候选考生高考成绩须达到生源所在省份相应科类普通本科第一批次录取控制分数线,并在我校及生源省级招生考试机构公布的高校专项分省分专业(类)招生计划范围内填报志愿。经省级招生考试机构审核批准,我校将根据公布的分省分专业(类)招生计划,按照考生投档成绩从高到低择优录取,并依据学校招生章程安排专业(类)。
对于实行本科批次合并及实施高考综合改革的省份,相应科类普通本科第一批次录取控制分数线参照各省招生考试机构划定的一本线相应参考录取控制分数线执行。
3.实施高考综合改革省份考生的选考科目须符合我校高校专项计划(红烛计划)专业(类)选考科目要求。
六、组织领导与监督机制
1.学校招生工作委员会负责确定高校专项计划(红烛计划)招生实施方案,下设高校专项计划(红烛计划)招生工作组和专家组,负责具体工作。
2.学校高校专项计划(红烛计划)招生全过程由学校纪检监察部门监督,并主动接受社会各界监督,确保招生工作公开、公平、公正。监督电话:029-85310302,邮箱:jiwsh snnu.edu.cn。
3.考生个人应本着诚信原则向学校提出申请,如有以虚报、隐瞒或伪造、涂改有关材料及其他欺诈手段取得高校专项计划(红烛计划)招生资格的,将按照教育部有关规定取消其资格;已被录取或取得学籍者,学校将取消其入学资格或学籍。
4.考生所在中学(单位)或原毕业中学对报名材料、获奖情况等其他材料真实性审核并负责,对于弄虚作假、徇私舞弊者,一经查实即取消考生相应资格,并向单位及个人主管部门通报。
5.其他违规行为的处理遵照教育部有关规定执行。
七、联系方式
咨询电话:029—85310330
传真号码:029—85310188
E-mail:jwzb snnu.edu.cn
本科招生信息网:http://zsb.snnu.edu.cn
本简章最终解释权归陕西师范大学本科招生办公室。若教育部及生源所在省(自治区、直辖市)调整招生政策,以新规定为准。
注:本文内容来源陕西师范大学,由江苏招生考试网团队(微信公众号:jszkwx)排版编辑,如有侵权,请及时联系管理员删除。

