近日,住房城乡建设部科技创新平台名单公布。根据《住房城乡建设部科技创新平台管理暂行办法》(建标〔2024〕14号)等有关规定,各有关建设单位要按照科技创新平台建设方案开展平台建设工作,建设期为3年。

部科技创新平台是住房城乡建设领域科技创新体系的重要组成部分,是支撑引领城乡建设绿色发展,落实碳达峰、碳中和目标任务,推进以人为核心的新型城镇化,推动住房城乡建设高质量发展的重要创新载体。部科技创新平台分为重点实验室和工程技术创新中心两类。重点实验室以支撑性、引领性科学研究和提升行业技术成熟度为重点,主要开展应用基础研究和前沿技术研究。工程技术创新中心以技术集成创新和成果转化应用为重点,主要开展行业重大共性关键技术研究、重大技术装备研发、科技成果工程化研究、系统集成和应用。
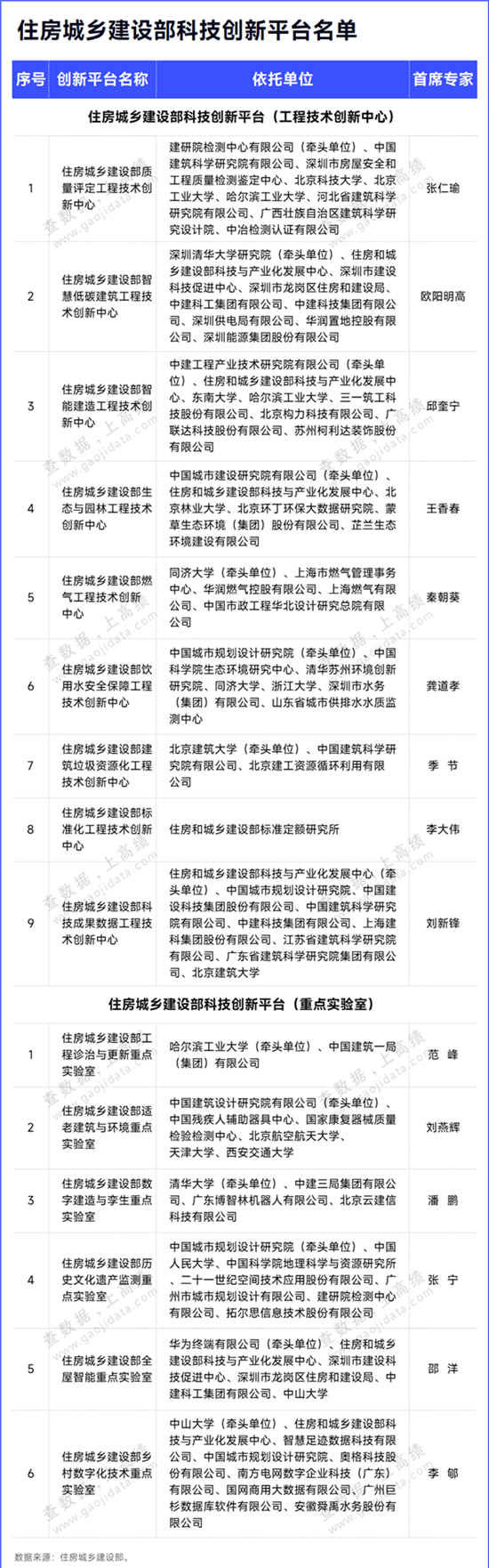
名单显示,共15个住房城乡建设部科技创新平台获批,包括9个工程技术创新中心和6个重点实验室。其中,同济大学、北京建筑大学、哈尔滨工业大学、清华大学和中山大学5所高校作为牵头单位入选。
住房城乡建设部科技创新平台名单

注:本文内容来源住房城乡建设部,由江苏招生考试网团队(微信公众号:jszkwx)排版编辑,如有侵权,请及时联系管理员删除。

