近期,高三学生考的决胜新高考、无锡期初、南通1.5模、泰州期初等考试的试卷和答案,江苏招生考试网小编已经整理好了,各位家长可以领取给孩子刷题用哦!


添加小招微信,发送:近期试卷,即可下载!

江苏,物华天宝,人杰地灵,古往今来都是文化重地。悠长的文脉和深厚的底蕴,也造就了它强悍的教育实力。
截至2023年6月15日,江苏共聚集了168所本专科院校,其中本科院校78所,专科院校90所,数量居于全国第一,超过220万的在校大学生和30万在读研究生散落于此。
2022年,江苏省共有16所高校、48个学科入选国家“双一流”建设名单,分别位居全国第二、第三。
一众实力和底蕴兼具的知名院校,共同使江苏省始终屹立于“教育最强省”之列。
但江苏并不止步于此,近几年,南京林业大学淮安校区的正式启用、南京医科大学推进常州校区建设……
在高等教育资源的优化与布局调整上,省内各地市都在争先下好自己的一步棋。跟着江苏招生考试网小编一起来看看详细内容!
多个地市积极推进本土高校的建设
从总体上看,江苏的高教资源在全国稳居前列,细看之下,却只有省会南京一枝独秀,省内的高等教育资源,有着一定的差距。
◆江苏11所211高校中,南京占了8所,2所“985”也由南京包揽。
◆10所部属高校,8所在南京,1所在苏北。

34所省属高校中,苏南五市包揽23所,苏中三市仅3所。其中直到2023年12月,泰州学院才划转为省属高校,填补了泰州市省属高校的空白。
【推荐阅读】:好消息!泰州学院划转为省属公办本科学校
苏南5市聚集了54所本科院校,占全省本科数量的近七成;苏北的淮安、盐城、宿迁和连云港四市,共有7所本科院校,其中仅连云港拥有一所江苏海洋大学,其余三市都只有“学院”。

为了补足高教资源短板,《江苏省“十四五”教育发展规划》提出,优化中心城市高等教育布局,资源配置优先向苏中、苏北倾斜。
2021年3月发布的《江苏高水平大学建设方案(2021-2025年)》则提出:到2025年,江苏更多高校进入国家层面开展的一流大学和一流学科建设行列,进入全国前列的高水平大学达到20所,其中省属高校达到11所,省属高校中新增2-3个学科进入全国学科评估前10%。

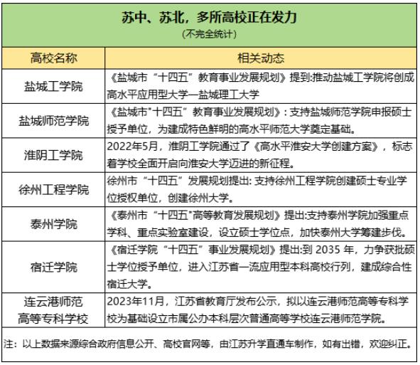
近几年,省内多个地市正在积极推进本土高校的建设:
◆宿迁学院投资60亿元建设新校区,力求更名“宿迁大学”;
◆淮阴工学院早于2022年5月通过了《高水平淮安大学创建方案》,正全力推进;
◆泰州学院加快筹建“泰州大学”,徐州工程学院谋划“徐州大学”
◆连云港师范学院、盐城理工大学等“新大学”,都被纷纷纳入各地的“十四五”规划......

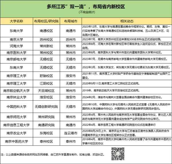
省内高校疯狂建设异地新校区
除此之外,近年来苏州、无锡、常州等地都在大力引进省内高校建设异地新校区。
◆被誉为“最强地级市”的苏州,在2023年7月迎来了南京大学苏州校区的正式启用,首批500多名本科生入驻,首批建设智能科学与技术学院、智能软件与工程学院、集成电路学院、数字经济与管理学院、能源与资源学院五大学院。
◆作为工业强市的无锡,相继建设了东南大学无锡校区、南京理工大学江阴校区。2023年7月,无锡正式牵手南京邮电大学,共建无锡校区。
◆刚刚成为江苏省内第五座GDP“万亿之城”的常州,在南京航空航天大学天目湖校区、河海大学常州新校区相继启用之后,又与南京医科大学签署了常州校区共建协议。
◆位于苏中核心的南通,则将迎来东南大学的落地。2023年12月,东南大学与南通签署战略合作框架协议。
【推荐阅读】:
据不完全统计,多所省内“双一流”高校,都已布局省内异地校区或研究院。

江苏孩子上学的机会增多了!
“新大学”的建设和高校异地建设新校区,是不少大学主动突围的选择,尤其是异地校区。
对于高校和政府来说,可以拓展办学空间、扩大办学规模、吸引更多优质资源,从而提高经济发展水平,留住人才。
江苏省是我国的人口大省,对于考生来说,在志愿填报的时候拥有更多的学校选择余地,进入大学也才能够更好地获得发展和教育资源。
孩子想留在省内上学,不知道选择什么大学和专业适合?这些专业未来就业发展前景如何?
欢迎扫码或直接点击下方链接咨询,专业的老师会根据孩子情况进行评估,3个工作日内给您反馈结果。
咨询链接:https://jinshuju.net/f/toOymc

以上就是关于江苏省内多所“双一流”布局异地新校区的介绍,欢迎大家转发给需要的家庭!
注:本文内容来源青塔及网络,由江苏招生考试网团队(微信公众号:jszkwx)综合整理,如有侵权,请及时联系管理员删除。


