连云港师范高等专科学校2024年高职提前招生考试公告发布!连云港师范高等专科学校提前招生考试包括综合文化素质测试和职业适应性测试两部分。具体内容,跟着江苏招生考试网小编一起来看看吧。
连云港师范高等专科学校2024年高职提前招生考试公告
根据江苏省教育厅有关文件精神和学校《2024年高职提前招生简章》,结合实际情况,特制定我校2024年高职提前招生考试公告。我校提前招生考试工作是在江苏省教育考试院指导与监督下,由连云港师范高等专科学校、南通师范高等专科学校、徐州幼儿师范高等专科学校、盐城幼儿师范高等专科学校、苏州幼儿师范高等专科学校五所学校联合组织实施。
一、考试目的
提前招生考试是为了探索形成分类考试、综合评价、多元录取的“职教高考”新模式,完善以“文化素质+职业技能”为主的多样化考试招生办法,促进现代职业教育体系建设。通过测试考查考生的综合素质和职业倾向性,选拔专业发展潜质较好、人格健全的学生进入相关专业学习。
二、考试内容
提前招生考试包括综合文化素质测试和职业适应性测试两部分。
报考学前教育、早期教育专业的考生需参加综合文化素质测试和职业适应性测试中的面试项目。
报考音乐教育、美术教育的考生需参加综合文化素质测试和职业适应性测试中的面试及专业加试。如参加过艺术类省统考且成绩合格,专业加试可免试。
报考其他专业的考生仅需参加综合文化素质测试。其中,报考音乐表演、书画艺术、环境艺术设计、广告艺术设计专业的考生须参加艺术类专业省统考且成绩达到合格及以上。
(一)综合文化素质测试(总分400分)
综合文化素质测试成绩由考生文化考试成绩和学业水平合格性考试折算成绩组成。
文化考试由语文、数学、外语(英语或日语二选一)三个科目合卷考试,总分300分。语文主要考查汉语语言文字的运用能力,阅读理解、常用文体的写作能力等;数学主要考查数学基础知识、基本方法的掌握程度,逻辑思维、基本运算、空间想象等能力;外语主要考查英语(日语)语音、词汇、语法、阅读等能力。考生需提前下载、打印作文答题纸(见附件1),并在规定时间内按要求完成线上答题并及时提交。
考生学业水平合格性考试折算成绩根据《江苏省普通高中学业水平考试实施方案》合格性考试10门科目成绩按照“合格”1门计10分折算,总分100分。
(二)职业适应性测试(总分400分)
职业适应性测试包括面试和专业加试,主要考查考生的动作协调、信息处理、科学思维、理解与沟通交流、审美与艺术表现、自我认识与自我管理等方面的能力,总分400分。
1.面试
(1)形体(10分钟):考生进行三分钟以内的自备舞蹈或形体动作展示。主要考查考生的形象体态、仪表礼仪以及动作协调性。要求肢体无缺陷,仪表得体,步态自然,有节奏感,灵活度好。
(2)音乐(10分钟):考生自备一首歌曲进行无伴奏演唱。主要考查考生的节奏、音准、音色及音乐表现力,要求节奏准确,表现自然,具备一定嗓音条件和表现力。
(3)语言(10分钟):考生自主选择故事材料(见附件2)中任意一个故事,在规定时间内完成故事讲述。要求口齿清晰,普通话标准,语速适宜,表达准确,语言流畅,有一定的感染力。
(4)美术(50分钟):分为硬笔书写与简笔画临摹两个部分。硬笔书写部分要求考生在规定时间内,根据测试要求在提前下载并打印的硬笔书法答题纸(见附件3)上,使用黑色钢笔、0.7mm水笔或签字笔完成硬笔书写,要求书写规范、优美。简笔画部分要求考生在规定时间内,根据测试要求使用2B铅笔或勾线笔在提前下载并打印的简笔画答题纸(见附件4)上完成简笔画临摹。
2.专业加试
报考音乐教育、美术教育专业的考生须参加相应专业的专业加试。专业加试成绩评定为“合格”和“不合格”。专业加试结果为“不合格”的不得录取相关专业。已经参加过艺术类省统考且成绩合格的考生,专业加试免试,专业加试成绩计为合格。专业加试成绩不计入职业适应性测试总分。
(1)音乐教育专业加试(10分钟):考生在规定时间内进行声乐、器乐、舞蹈、球操类等一项或组合表演,内容自定。
(2)美术教育专业加试(60分钟):考生在规定时间内完成素描、色彩、速写、国画、书法等美术作品一件,项目、形式、内容自定。
3.职业适应性测试计分方式
(1)报考学前教育、早期教育专业考生成绩按职业适应性测试中形体100分、音乐100分、语言100分、美术100分计算,总分400分。
(2)报考音乐教育专业的考生成绩按职业适应性测试中形体100分、音乐200分、语言100分计算,总分400分。考生需取得艺术类省统考合格成绩或专业加试合格。
(3)报考美术教育专业的考生成绩按职业适应性测试中形体100分、语言100分、美术200分计算,总分400分。考生需取得艺术类省统考合格成绩或专业加试合格。
三、考试方式
高职提前招生校测采用线上双机位考试模式,考生使用两台手机分别安装“小艺帮”APP及“小艺帮助手”APP参加并完成考试。具体操作办法及要求请考生及时关注我校官网招生网,网址:https://zs.lygsf.edu.cn/。
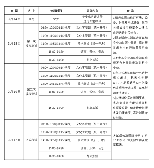
四、考试时间安排

备注:模拟考试仅为考生熟悉线上考试流程和操作,其内容与正式考试无关。
五、各专业录取分值构成
学前教育、早期教育、音乐教育、美术教育专业考生总成绩=综合文化素质成绩+职业适应性测试成绩+政策加分。
音乐表演、书画艺术、环境艺术设计、广告艺术设计专业考试总成绩=综合文化素质成绩+艺术类专业省统考成绩+政策加分。
其他专业考生总成绩=综合文化素质成绩+政策加分。
注:本文内容来源网络,由江苏招生考试网团队(微信公众号:jszkwx)排版编辑,如有侵权,请及时联系管理员删除。

