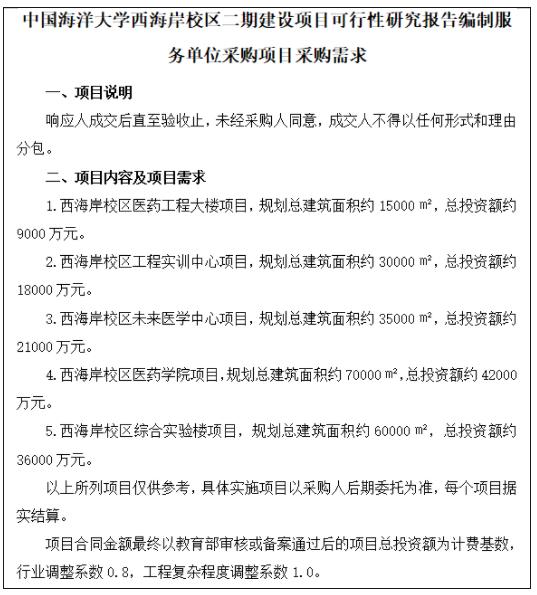
近日,中国海洋大学发布《西海岸校区二期建设项目可行性研究报告编制服务单位采购项目校内谈判公告》。其中显示,将分别投资2.1亿、0.9亿在西海岸校区建设未来医学中心、医药工程大楼;医药学院也将落户西海岸校区,总投资4.2亿。

从2020年起,中国海洋大学办医学院的消息频出,备受社会关注。
2022年5月,时任中国海洋大学校长于志刚主持召开会议研究西海岸校区校园规划及事业发展规划,会上明确提出“医学院建设”。
2024年1月,青岛市委教育工委常务副书记,市教育局党组书记、局长姜元韶做客民生在线,透露中国海洋大学已经将医学学科发展纳入学校“十四五”规划。学校正在积极争取相关领域领军人才的引进,推动学校医学学科建设,加快一流大学建设。
此次采购公告,不禁让人们愈加憧憬规划建设中的海大医学院。
顶尖高校,“抢滩”医学
历史上,中国海洋大学曾与青岛医学院、潍坊医学院等讨论过合并事宜,虽均因种种因素未能成行,但海大始终没有放弃“医学梦”。
2005年,海大成立医药学院,以海洋药物研究为特色,建立完整的药学人才培养和科学研究体系,如今已成为海洋药物研究领域一支重要的教学、科研力量。
与此同时,校内外呼吁海大办医的声音此起彼伏。2020年11月海大官网发布一则新闻引发关注:“2020年11月23日下午,于志刚校长在鱼山校区主持召开生物学、医学学科发展座谈会。两院院士管华诗、麦康森、宋微波、包振民,副校长闫菊出席座谈会。”
校长亲自主持、四位院士出谋划策,为海大高起点布局医科学科一锤定音。此后三年,建设医学学科和医学院频频出现在海大的规划中。
2023年11月,中国海洋大学迎来新校长张峻峰。张峻峰校长曾任南京大学副校长、医学院院长,负责南大医学学科建设与发展工作。一位生命科学领域的教授、顶尖高校医学领域的权威掌舵海大,让无数人对千呼万唤的中国海洋大学医学院充满期待。
在国家“双一流”建设的大背景下,发力医学已经成为促进顶尖高校发展的重要途径。除了中国海洋大学外,湖南大学、大连理工大学等高校也纷纷“抢滩”医学。
2023年7月,湖南大学与湘潭市人民政府签约,共建湖南大学附属医院。湘潭市政府将湘潭市中心医院作为湖南大学直属附属医院,湖南大学将湘潭市中心医院建设高质量发展的区域医疗中心纳入学校中长期发展规划,统筹谋划湖南大学医学院和湘潭市中心医院高水平人才队伍建设、学科建设和人才培养。
“发展医科”是大连理工大学几代人的夙愿。2022年10月,大连理工大学医学部成立,标志着大工医学学科发展进入新的历史时期。
国内其他高校对于布局医学热情同样不减,但办医学容易,办好医学难。多位学者都曾表示办好一所医学院不仅需要大量资金和人才,更需要十几年甚至几十年的周期,希望各高校走好建设医学院的每一步。
医学实力,谁最强?
在我国医学教育发展历史中,曾有享誉全国的四大医学院——“北协和,南湘雅,东齐鲁,西华西”,即如今的北京协和医学院、中南大学湘雅医学院、山东大学齐鲁医学院和四川大学华西医学中心。曾经作为独立的医科类大学,他们拥有强大的医学实力和良好的社会口碑。并入综合性大学后,成为其重要组成部分的同时,也提升了学校的整体实力。
如今,发展医学学科被众多高校视为完善学科布局、提升办学水平中至为关键的一环,乃至建设世界一流大学的重要战略机遇。那么,我国各大高校医学实力究竟如何?2023年12月,软科发布的“中国大学医科实力评级”,从学科规模、学科实力、学科精度、高端人才、科研项目、重大成果、学术论文和科研平台8个维度,较为全面、系统地展现各高校在医科领域的实力。

综合类涉医高校占据了榜单的大多数头部席位,这与新世纪以来综合类大学与医药类高校的合并密不可分。上海交通大学在高端人才、科研项目、重大成果和学术论文等4个维度上位列第一,蝉联中国大学医科实力评级榜首。北京大学的医科综合实力紧随其后,位居全国第二,在学科实力和学科精度维度排名第一。北京协和医学院作为中国医药类大学中的领军者,在此次评级中位列第三,其在科研平台维度的优势无出其右。此外,浙江大学和复旦大学分居全国第四和第五。
在前20强的榜单中,医药类高校的表现同样出彩。南方医科大学(第12名)、北京中医药大学(第16名)、广州医科大学(第18名)、天津医科大学(第19名)、中国药科大学(第20名)等均位列全国前20名。其中,广州医科大学在今年首次进入了A+行列。
南方医科大学的前身是诞生于抗美援朝烽火硝烟中的中国人民解放军第一军医大学,于2004年移交广东省,是广东省首批5所省属高水平大学重点建设高校中唯一的医学院校,也是全国首批开设八年制临床医学专业(本硕博连读)的8所高校之一。历经72年的风霜洗礼,秉承红色血脉,不改济世初心。学校继承和发扬“诚信务实、自强不息、敢为人先、追求卓越”的大学精神,近年来在学科建设中频撷硕果。在此次评级中,学校在学科规模维度领跑全国,在医科领域共拥有11个硕士点和8个博士点。此外,学校在学术论文维度亦表现惊艳(第11名),2018-2022年期间医科领域收录在Web of Science中的文献总数高达16000余篇,笔耕不息,穰穰满家。
披肝沥胆赤诚心,敬佑苍生入杏林。随着时代的发展与人类社会的进步,医学领域遍布着荆棘与挑战,医学的高峰更需要勇敢者不断负重攀登。希望未来我国高校能在医学领域取得更多的突破与进展,培养优秀医疗人才,为人类健康事业做出更大贡献!
注:本文内容来源软科,由江苏招生考试网团队(微信公众号:jszkwx)排版编辑,如有侵权,请及时联系管理员删除。

