2月21日,北京商报报道:按照教育部安排,北京将有15所部属高校向雄安新区疏解。
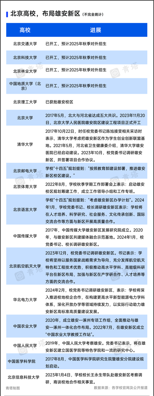
目前第一批4所高校(北京科技大学、北京交通大学、中国地质大学、北京林业大学)雄安新校区已开工建设。
北京市教委处表示,北京市积极促进京津冀教育协同发展,推动中心城区部分高校有序向外疏解。目前,27所高校累计疏解学生10.8万人,有效降低了中心城区人口密度。

5所部属高校,已迎来雄安校区
2024年初,北京理工大学发布学校2023年高质量发展纪录片《敢作善为铸卓越,乘势而上谱新篇》。其中提到学校全面构建“一脉五区,一体发展”的开放办学格局,雄安校区获批建设。
至此,已经有5所部属高校确定建设雄安校区。

图|北理工获批建设雄安校区
首批4所进驻雄安新区的“双一流高校”,北京交通大学、北京科技大学、北京林业大学、中国地质大学(北京)的雄安校区已于去年11月全部开工建设。
根据高校之前发布的规划,四所大学新校区规划面积均超过1500亩,是本部校园面积的两倍以上。
雄安校区预计将于2025年完成一期工程,并于当年秋季对外招生,到2035年全部搬迁完毕,实现“一校两区,协同发展”的新格局。

图|4所北京高校雄安校区,开工!
北京高校,去雄安!
京校起身前往雄安调研的步伐,从未停止过。
今年1月,中国传媒大学和北京语言大学纷纷赴雄安新区考察调研。
值得注意的是,北京语言大学的“十四五”规划中曾提到“考虑雄安新区办学计划”。
2月3日,又一所在京部属高校——华北电力大学的校领导赴雄安新区调研。校党委书记表示:下一步,学校将深入推进校地校企合作,在构建更高水平新型能源电力学科体系,深化开放办学等领域持续发力,以实际行动助力雄安新区高标准高质量建设发展。
据不完全统计,至少有17所北京高校在布局雄安上有所行动。北京大学和清华大学设立的医院院区均已开工建设。北京邮电大学和北京体育大学均曾提及过要建立雄安校区。

据北京商报报道:按照教育部安排,北京将有15所部属高校向雄安新区疏解。
据了解到,北京目前有42所部属高校,其中有27所教育部直属高校和2所工信部直属高校。这42所部属高校中,有33所为“双一流”高校,有27所高校是985或211。

雄安崛起
“雄安新区拔节生长”。总书记在2024年的新年贺词中如此形容。
2017年,中共中央国务院决定设立河北雄安新区。这个距离北京、天津105公里,距石家庄155公里,环绕着白洋淀湿地的新区,将成为中国的副都。
转眼数年已过,一座面向未来的新兴之城拔地而起。
作为疏解项目,央企正不断落户雄安。中国星网总部大楼开展内部精装修施工,中国华能总部大楼主体结构封顶,中国中化总部大楼加快主体结构施工,中国矿产总部大楼已完成供地、准备开工。
截至去年12月,中央企业已在雄安新区设立子公司及各类分支机构200多家。仅2023年,新区承接引进央企二、三级子公司超40家,注册资本超过了130亿元。

图|雄安新区容东片区
高端产业聚集,始终是城市高质量发展的内生动力。
2023年,雄安新区空天信息产业链供应链对接发展座谈会、2023软件和信息技术服务业创新发展专项活动等一系列对接活动陆续开展,加快推动高端高新产业落户。
短短一年里,“千企雄安行”对接2300余家企业,中央企业在雄安设立子企业及各类分支机构达200多家,成功推动35家企业在中关村科技园启动注册,45家单位意向选址,74个优质项目在新区对接资本市场。
人才同样是城市发展的关键。
2023年,雄安新区新增各类创新创业人才约2.59万人,发放近万张“雄才卡”,2000名高层次人才、2万余名大学生到新区交流访问。
求贤若渴的雄安在去年10月与150所高校签约,签署共建引才工作站合作意向书,23个校企、校地产学研项目集中签约。

曾经的一纸蓝图,正逐渐变成现实。
作为千年大计的雄安新区,洋溢着勃勃生机。未来,随着更多部属高校逐渐落地,雄安新区也或将成为一颗高教新星。
注:本文内容来源青塔,由江苏招生考试网团队(微信公众号:jszkwx)排版编辑,如有侵权,请及时联系管理员删除。

