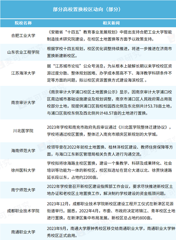
中南财经政法大学石咀校区日前传出了校区置换的动向。相关新闻中透露,石咀校区因区位偏僻目前未实际承担办学功能,未来学校将向市政府报告申请将金口线野芷湖停保场用地进行规划调整,将该地块清空置换给学校。
除了中南财经政法大学,近年来许多高校都开始通过置换校区的方式来筹备新校区建设,扩充高等教育资源。
据了解,经教育部批准,华北电力大学已经与保定市签署校区置换建设合作框架协议。据了解,该校保定校区置换建设总体规划设计方案已经通过了审议。
随着大学扩招,很多高校面临着现有校区无法满足学校进一步发展的问题。在此情况下,一批高校选择通过置换校区来寻找新的发展空间,以满足教学、科研和社会服务的需求。

校区置换以旧换新
目前,置换校区已成为一些高校获取新校区建设资金,推进新校区建设的重要方式。那什么叫置换校区?天津科技大学基建处综合科科长姚君在《关于高校利用土地置换完成新校区建设的模式研究》一文中,将高校土地置换界定为:高校对老校区的土地进行置换,将地理优势(如城市中心、黄金地段等)明显的老校区通过招标、挂牌、拍卖等方式进行出让,以换取新校区土地或建设资金的一系列活动。
简单来说,高校土地置换可以理解为高校与政府或其他单位进行土地置换,用原有的校区土地换取新校区用地。例如前文提到的中南财经政法大学石咀校区。很多校区的置换,是将原来面积较小的旧校区置换为更大面积的新校区。例如此前将两个旧校区置换的江苏第二师范学院,学校建设新校区面积比之前三个校区总面积加起来还要大2倍多。
但以旧换新也并非都是小换大。据了解2018年安阳师范学院的老校区土地和资产置换方案,就是将该校老校区地块土地和附属建筑物,与新校区附近规划的教育用地进行了相等面积置换。
此外,置换校区还可以是高校将原校区出售,并将所得资金用于新校区的建设。例如在全国进行老校区资产置换尝试较早的浙江大学。据了解,2005年10月,浙大湖滨校区以24.6亿元人民币价格被置换。
各地出台政策,支持校区置换
新校区的建设为加快高等教育事业发展奠定了良好基础,但一些高校在新校区的建设中也背负了巨额的债务。而校区置换是化解高校新校区建设债务的重要途径。为了支持高校校区置换工作,各地政府和教育部门纷纷出台了一系列政策措施。
重庆市制定的《重庆市学校老校区置换办法》其中规定,大学城等新校区生均占地面积达标的学校,必须进行老校区置换,老校区置换收益在扣除必须上缴国有的部分资金外,余额全部返还学校用于新校区建设。
浙江省鼓励高校对位于老城区有置换价值的存量土地,通过招标、拍卖、挂牌等形式进行转让。
《江苏省政府办公厅关于切实做好省属高校老校区置换工作的意见》中曾对置换对象、置换程序以及置换收益等方面进行了明确规定。
置换对象:已建设新校区且占地面积超过学校事业发展核定规模的高校以及建设新校区时明确计划将老校区进行置换的高校,原则上都要对老校区进行置换。
置换程序:高校所在地省辖市政府按照城市建设规划和土地利用总体规划,对置换出来的老校区组织上市交易,并尽可能获得较高收益。学校与学校或有关行政事业单位之间的土地置换,由省教育厅与有关部门协商处理。对原规划中不是作为商业、房地产开发经营性用地的高校老校区,当地政府可在上市交易前按程序进行适当调整。
置换收益:高校老校区置换收益主要用于偿还新校区建设债务。凡需由学校缴纳给地方政府和有关部门的相关规费原则上予以免除。
高校校区置换是一项复杂的系统工程,涉及到多个方面的因素和利益。在推进校区置换工作的过程中,高校需要充分考虑到自身的实际情况和需求,制定科学合理的置换方案。同时,政府和社会各方面也需要给予高校足够的支持和帮助,共同推动高等教育事业的健康发展。
主要参考文献:
[1]闵小平,王斌.高校土地资产置换的探索与实践——以安康学院土地资产置换为例[J].扬州大学学报(高教研究版),2011,15(03):74-77.
[2]姚君.关于高校利用土地置换完成新校区建设的模式研究[J].内蒙古科技与经济,2017,(02):27-29+31.
[3]教育部网站、各校官网、各省人民政府网站等。
注:本文内容来源麦可思研究,由江苏招生考试网团队(微信公众号:jszkwx)排版编辑,如有侵权,请及时联系管理员删除。

