苏大强、散装江苏、地狱高考、曾经的江苏卷……众多的关键词,构成了人们心目中的江苏。
而从明清时期,一半以上的状元均出自南京江南贡院,到1955年至今走出了近500位两院院士,数量稳居全国第一,再到如今坐拥16所“双一流”,拥有10所部委直属高校……
变化多端的形象里,钟灵毓秀的江苏不变的是——始终屹立于“教育最强省”之列。
但江苏,并不止步于此:南京林业大学共建淮安校区,南京医科大学推进常州校区建设、淮阴工学院拟全力创建“淮安大学”……
在高等教育资源的优化与布局调整上,苏南、苏中、苏北各方都在争先下好自己的一步棋。
好大学扎堆
江苏,物华天宝,人杰地灵,古往今来都是文化重地。悠长的文脉和深厚的底蕴,也造就了它强悍的高教实力。
截至2023年6月15日,江苏共聚集了168所本专科院校,其中本科院校78所,专科院校90所,数量居于全国第一,超过220万的在校大学生和30万在读研究生散落于此。
2022年,江苏省共有16所高校、48个学科入选国家“双一流”建设名单,分别位居全国第二、第三。

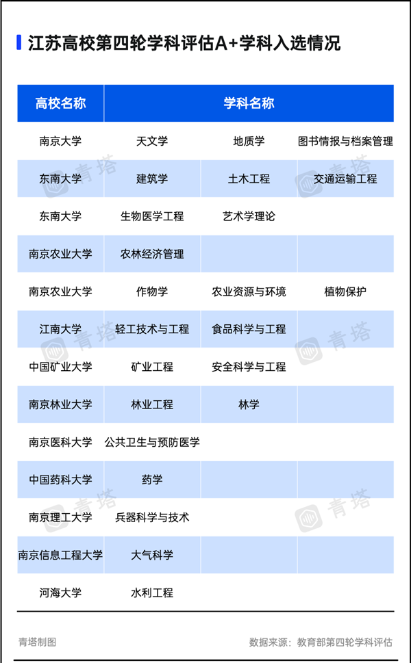
全国第四轮学科评估中,江苏共有11所高校的23个学科被评为A+学科,20所高校的80个学科入选A类学科,并在新一轮学科评估中获得A+和A类学科大幅增加。

而从近百年前亚洲第一高等学府“国立中央大学”巍然耸立,到如今坐拥众多“双一流”,江苏的高等教育,从来群星璀璨:
曾有着“东方教育中心”美誉的南京大学,至今屹立于我国顶尖高校之列;曾是原“四大工学院”之一的东南大学,仍旧恪守“以科学名世、以人才报国”的初心;
作为我国高等师范教育的发祥地之一的南京师范大学,百余年来执楫推舟、薪火相传;身居鼎鼎大名的“国防七子”,南京航空航天大学和南京理工大学鹰击长空、为国铸剑……

除此以外,原88所重点大学之一的江苏大学,兽医学专业居国内前列的扬州大学,完整继承南京工学院化工系衣钵的南京工业大学……一众实力和底蕴兼具的知名院校,共同构成了江苏高教的熠熠底色。
省内互换新校区
从总体上看,江苏的高教资源在全国稳居前列,细看之下,却只有跻身“高教第三城”的南京一枝独秀。
江苏11所211高校中,南京占了8所,仅有的2家985也由南京包揽;10所部属高校,8所在南京,苏北仅1所,苏中地区挂零。

苏中、苏北与苏南的高等教育资源,也有着相当的差距。34所省属高校中,苏南五市包揽23所,和苏南隔江相望的苏中三市仅3所。其中直到2023年12月,泰州学院才划转为省属高校,填补了泰州市省属高校的空白。

苏南5市聚集了54所本科院校,占全省本科数量的近七成;苏北的淮安、盐城、宿迁和连云港四市,相加起来却一共只有7所本科院校,其中仅连云港拥有一所“大学”,即江苏海洋大学,其余三市都只有“学院”。

大学,是高端人才的蓄水池,也是城市发展的内生动力和后发优势。大学数量不足,制约经济发展的弊端也将逐渐凸显。
近年来,苏州、无锡、常州等地,都在大力引进省内高校建新校区。
被誉为“最强地级市”的苏州,在2023年7月迎来了南京大学苏州校区的正式启用,首批500多名本科生入驻,首批建设智能科学与技术学院、智能软件与工程学院、集成电路学院、数字经济与管理学院、能源与资源学院五大学院。
作为工业强市的无锡,相继建设了东南大学无锡校区、南京理工大学江阴校区。2023年7月,无锡正式牵手南京邮电大学,共建无锡校区。
刚刚成为江苏省内第五座GDP“万亿之城”的常州,在南京航空航天大学天目湖校区、河海大学常州新校区相继启用之后,又与南京医科大学签署了常州校区共建协议。
位于苏中核心的南通,则将迎来东南大学的落地。2023年12月,东南大学与南通签署战略合作框架协议。期间,左惟、黄如一行还实地考察了东南大学南通校区拟选地块、紫琅科技城、五山及滨江片区、花鸟园片区等处。
据不完全统计,四分之三的江苏省“双一流”高校,都已布局省内异地校区或研究院。

“苏大强”的未来
素以“散装”闻名的江苏,表面一盘散沙,实则个个能打,13个地级市均位居中国GDP百强。
不过,苏南苏北的经济差距依然明显。未来省内南北差距能否逐渐弥合,或许将很大程度上取决于高校资源的平衡发展。
为了补足高教资源短板,《江苏省“十四五”教育发展规划》提出,优化中心城市高等教育布局,资源配置优先向苏中、苏北倾斜。
2021年3月发布的《江苏高水平大学建设方案(2021-2025年)》则提出:到2025年,江苏更多高校进入国家层面开展的一流大学和一流学科建设行列,进入全国前列的高水平大学达到20所,其中省属高校达到11所,省属高校中新增2-3个学科进入全国学科评估前10%。

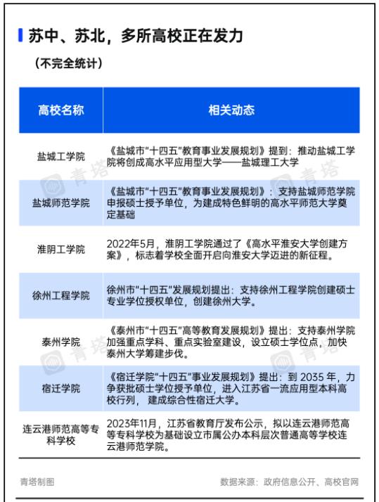
在苏中和苏北,多个地市正在积极推进本土高校的建设:宿迁学院投资60亿元建设新校区,力求更名“宿迁大学”;淮阴工学院早于2022年5月通过了《高水平淮安大学创建方案》,正全力推进;泰州学院加快筹建“泰州大学”,徐州工程学院谋划“徐州大学”……
连云港师范学院、盐城理工大学等“新大学”,都被纷纷纳入各地的“十四五”规划。

眼下蓬勃发展的高等教育,已经赋予了江苏过人的整体竞争力和创新能力:
2023年,江苏省万人发明专利拥有量达62.1件、连续8年保持全国省区第一;高新技术企业超过5.1万家,人才总量超1560万人;新获批建设21家全国重点实验室、累计已有31家;科创板、北交所上市公司分别达110家、43家,保持全国第一……
而未来,随着省内南北经济和高教资源等差异的缩小,两条腿走路的江苏,或许还将走得更稳,更久。
注:本文内容来源青塔,由江苏招生考试网团队(微信公众号:jszkwx)排版编辑,如有侵权,请及时联系管理员删除。

