大湾区大学校园建设进入新的重要阶段,松山湖校区第一标段正式交付使用。与此同时,福耀科技大学也进入了向教育部申报设立的重要阶段。
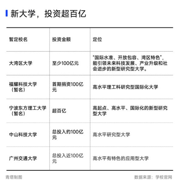
这两所新大学,都因投资超百亿的办学规模而持续被大众关注。
要想办大学,钱是第一位,但也只是初始条件而已。
一批百亿新大学,来了
2000年全国共有普通高等学校校数1041所,而截至2023年6月,我国高等学校数量接近2900多所。
二十年间,高校数量翻了近三倍。
在行政主导下,我国高校分布格局已成既定框架。但随着地方财政的崛起,越来越多的经济发达苦于高教资源短缺的省市,都卯足了劲儿要建好大学。
不缺钱的它们,在资金投入上可谓不遗余力,都达到了百亿元级别。

建校不易,院士助阵
大湾区大学是由广东省人民政府管理、东莞市政府投入保障为主的公办普通高等学校。
2019年5月,在广州举行的首届粤港澳大湾区媒体峰会上,东莞市向媒体披露,将在东莞滨海湾新区设立一所高质量、高水平的大湾区大学。
2021年,大湾区大学开始动工建设,2022年完成一期校园建设,2026年完成二期校园建设,总投资估算约100亿元。
与此同时,中国科学院院士田刚担任大湾区大学筹建负责人的消息也足够振奋人心。

图|大湾区大学效果图
曹德旺在《公益时报》上撰文,提出正在创办的福耀科技大学追求的目标,是世界一流的理工科研究型大学。
在曹德旺看来,学校的资金不成问题。等学校建设完以后,他表示会再凑足100亿成立奖教助学基金。“我会建议政府成立一个公募基金用于学校发展,用我的名义、信誉吸引社会各界捐资,作为学校未来主要的资金来源。”
大学开办的头十年,河仁慈善基金会每年向学校提供5亿元,资金来源为已捐100亿元未用完的资金。
除了大额手笔外,学校还邀请到中国科学院梅宏院士担任福州市福耀高等研究院/福耀科技大学(筹)校长。

图|福耀科技大学主体结构已基本封顶
2022年来,宁波东方理工大学(暂名)确定由陈十一院士出任校长,从总体规划案出炉到校园正式奠基,并与上海交通大学、香港理工大学等顶尖高校开展了联合培养博士项目,诸多设想正一步步走进现实。
学校规划十年内在校生规模为10,000人,本科、硕士、博士比例为4:3:3。2023年将向教育部申请正式建校,预计2025年前正式获批建校。

图|宁波东方理工大学(暂名)规划图
一直以来,中国高校教育分布并不均衡。各地纷纷筹建新大学,从一定程度上说,相当于是对高校资源的二次分配。
投资力度大、办学起点高,且没有历史包袱,这些高校或许能在中国高等教育版图上涂抹出更多色彩,提供更多的选择和可能性。
正如曹德旺所说:“我不是想让中国多一所大学,而是想探索一条教育改革之路”。
注:本文内容来源青塔,由江苏招生考试网团队(微信公众号:jszkwx)排版编辑,如有侵权,请及时联系管理员删除。

