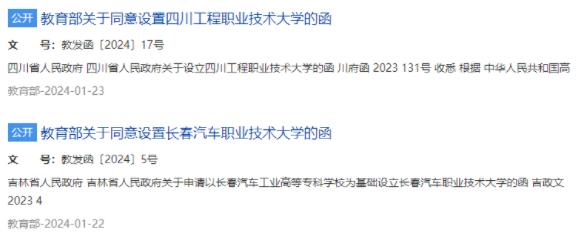
近日,教育部官网发布《关于同意设置长春汽车职业技术大学的函》、《关于同意设置四川工程职业技术大学的函》,同意以长春汽车工业高等专科学校为基础整合资源设立长春汽车职业技术大学、以四川工程职业技术学院为基础整合资源设立四川工程职业技术大学。同时撤销长春汽车工业高等专科学校、四川工程职业技术学院的建制,两校均为公办本科层次职业学校。

据教育部最新发函显示,长春汽车职业技术大学首批设置新能源汽车工程技术、智能网联汽车工程技术、机器人技术、汽车服务工程技术、物流工程技术、机械设计制造及自动化等6个职业本科专业。四川工程职业技术大学首批设置智能制造工程技术、数控技术、材料成型及控制工程、电气工程及自动化、新能源汽车工程技术等5个职业本科专业。
升格大学,全新起航
升格职业技术大学,需要多主体筹备、汇集更高质量的资源,成功升本的背后是学校多年来不断创新、不断优化、不断努力的成果。
被誉为“中国汽车人才摇篮”的长春汽车工业高等专科学校,是中国第一所专门为汽车工业培养人才的学校,全国唯一一所面向汽车全产业链办学的专科学校。学校升格为长春汽车职业技术大学后,成为东北地区第一所职业本科学校。
2023年,学校按照教育部要求开展“双高”绩效评价工作,围绕十大工程332项任务,完成预期建设成果1147个,“双高”建设“强内力”;师资水平提档,省级“双师型”教师达到287人,新遴选报送省级“双师型”教师培训基地3个;坚持提质培优,学校26部教材被评为“十四五”国家规划教材,数量全省第一、全国第二,参加全国职业院校技能大赛15项,获奖总数连续两年翻倍……聚心聚力、聚才聚智,把梦想蓝图变为美好现实。
作为四川省第一所公办职业技术大学,四川工程职业技术学院自创建起就烙下了鲜明的重装特色,60余年的奋进路,中国特色高水平高职学校建设单位、全国五一劳动奖状获得单位、全国首批(28所)国家示范性高职院校、全国职业教育先进单位、国家技能人才培育突出贡献奖、高等教育国家级教学成果一等奖……一项项荣誉,一次次突破,“科学民主、求实创新”是“四川工程”的独家浪漫,“精益求精、追求卓越”,是代代“四川工程”人传承的精神密码。目前,四川工程职业技术大学已经完成换牌,正式启用校名。
站在新的起点上,两所学校将向着世界一流职业本科院校的目标奋勇前进。
职业本科,破冰前行
近年来,职业本科教育作为我国教育改革的新生事物,正在经历从无到有、从试点到全面实践。
2014年6月,国务院发布《关于加快发展现代职业教育的决定》,首提“探索发展本科层次职业教育”;2019年1月,《国家职业教育改革实施方案》提出开展本科层次职业教育试点;同年6月,教育部批准了首批本科职业教育试点高校,它们由“职业学院”正式更名为“职业大学”,同时升格为本科院校,设置本科专业招生。这就意味着,职教学生跟普通本科生拥有了同样的学历起点,彻底打破职业教育学历的“天花板”。
此后,国家又相继出台多项政策文件,从将职业本科纳入现有学士学位工作体系,到扩大招生规模,力挺职业本科教育,本科层次职业学校也不断增加。据2023年6月教育部最新公布的《全国普通高等学校名单》显示,我国本科层次职业学校已有33所。

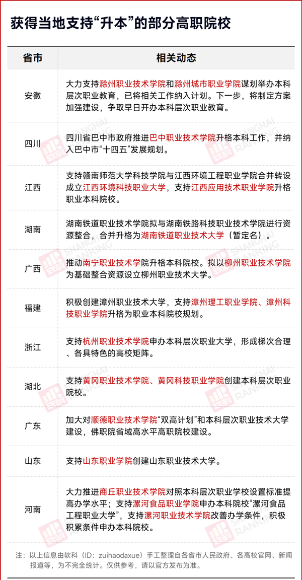
除了正式转型的33所职业院校外,各省市在《关于做好“十四五”时期高等学校设置规划编制有关的通知》中,皆谈到“发展本科层次职业学校”的相关内容。部分当地高职院校获得了政府在政策、资金及人才等方面的支持。

建设“专家型双师”一流师资队伍、主动适应产业转型升级、推进专业集群建设、强化行业指导和企业协同……职业院校从“专科”晋级到“本科”,不单单是名字上的变更,更是教育理念革新和高素质技术技能人才培养体系建设的实践探索。
正如西安汽车职业大学校长李瑞明所言:“职业本科不是高职专科的简单延伸,我们要培养具有不可替代性的高层次技术技能型人才。我们的学生走出去,理论知识水平一定高于高职专科,技术技能水平更是高于普通本科。”
经过最初几年的“试水期”后,目前首批职业本科生已毕业,他们去往了国企、央企、事业单位,成为了机械技术研发工程师、电气工程师、自动化集成视觉工程师,有的考上了研究生继续深造……他们见证着职业本科的第一个毕业季。
教育部副部长吴岩曾说:职业教育要成为教育强国建设的“铜腰”、脊梁,成为中坚。作为推动职业教育高质量发展的关键一环,职业本科改革和发展如逆水行舟,政策和学校层面都在不断摸索前行。
逐渐完善的政策体系,彰显出国家发展职业本科教育的信心和决心。一所所职校“华丽逆袭”的身影,正在打开职业本科教育大有可为的前景,也给更多选择职业教育的人信心与底气。期待更多高素质技术技能人才、能工巧匠、大国工匠从职业院校中走出。
注:本文内容来源软科,由江苏招生考试网团队(微信公众号:jszkwx)排版编辑,如有侵权,请及时联系管理员删除。

