期末、零模、一模告一段落。很多考生和家长都很关心目前的分数能上哪些大学,以及距离目标院校还差多少分。
【推荐阅读】:
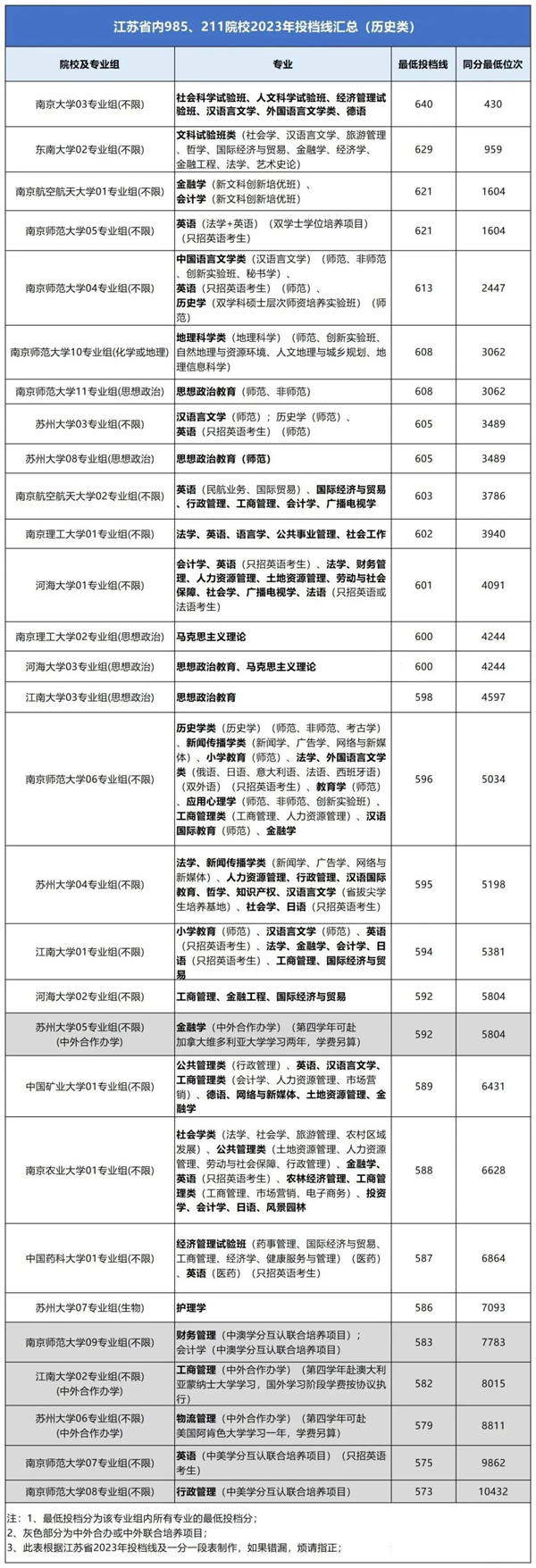
在此,江苏招生考试网小编整理了2023年省内985、211高校的投档线,考生和家长们可以重点关注对应的位次。
需要注意的是,高考录取主要是依据全省位次,而非分数。但是由于各次模考并没有全省排名,所以大家可以根据分数,运用线差法估算。
期末、一模考多少分才能上985、211?江苏高校2023年专业录取分汇总如下:
江苏省内共有11所985、211院校:
985:南京大学、东南大学
211:南京航空航天大学、南京理工大学、苏州大学、中国药科大学、河海大学、江南大学、南京师范大学、南京农业大学、中国矿业大学。
物理类

历史类

高三的模拟考与高考难度会有一定的差距,并不代表高考成绩的定型。
通常说来,高三会进行三次重大模拟考试,即一模二模三模。现在的成绩不能完全反映孩子的真实水平。
其次,每个学校层次不一样,复习安排也有不同,一些高中复习进度较快,在期末考前基本完成了一轮复习,而有的学校则不然,不追求速度而求稳扎稳打,还没有复习完。
当然,不管哪一模,考得好与坏,都不要轻易放弃。高考之前的每次模考都是练习,利用练习中反映的漏洞针对性做好接下来的学习规划、按照自己的节奏坚持到底,才会有意想不到的收获。
目前,家长们可以根据孩子期末考、模考的成绩,提前帮助孩子初步规划升学路径、大学和专业了!
在此,江苏招生考试网小编推荐大家【志愿通智能填报系统】,登录后填写本次模考信息,利用【查看院校智能推荐结果】的功能来筛选定位学校!




目前,志愿通智能填报系统已经上线了2023年部分高校往年招录数据,全部免费查询!
以上就是期末、一模考多少分才能上985、211?江苏高校2023年专业录取分汇总的相关介绍,希望对大家定位大学和专业有所帮助。
注:本文内容来源网络,由江苏招生考试网团队(微信公众号:jszkwx)综合整理,如有侵权,请及时联系管理员删除。

