新年伊始,万象更新。对于许多筹建的高校而言,这个时间节点,正契合着酝酿一场新的开始。
在广东省人民政府公布的各个都市圈发展规划中,加快广州交通大学、深圳海洋大学、深圳理工大学、大湾区大学、普宁大学、香港城市大学(东莞)(筹)等高校筹建工作被明确提及,只待破土发芽。
与此同时,同一片土地上,筹建多年的广东韶关健康职业学院,已建设70%的校区被划转为广东松山职业技术学院莲花校区,在即将到达终点时提前谢幕退场。
筹建新大学,有跃跃欲试,就会有偃旗息鼓。这所学校并不是特例,新大学不建了的事情其实总有发生。
搁浅的新大学
年底的时候,广东韶关市教育局做出了决定,停止建设总投资6亿多元,占地面积约524亩的韶关健康职业学院,将该校正在施工的23栋建筑已完成21栋封顶的校区划转给广东松山职业技术学院。
接力建设的松山职院将全力加快项目施工建设进度,力争今年9月让首批2000名师生入驻。
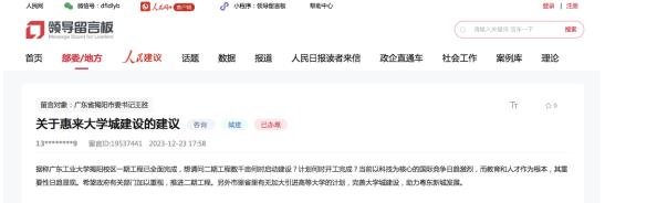
巧合的是,就在签约的第二天,人民网领导留言板上出现了一则关于广东省揭阳市惠来大学城建设的建议,询问市里有无加大引进高等大学的计划。

图丨网友询问揭阳市惠来大学城建设
随后揭阳市粤东新城管委会在回复中提到,根据全省高等教育布局调整优化方向和该市的经济基础以及区域发展实际,该市短期内新设普通高校存在较大的政策瓶颈。
有一根线,将这两条看似无关的消息,穿在了一起。
2021年,教育部在《关于“十四五”时期高等学校设置工作的意见》中强调,“以高质量发展为主线,从严控制设置数量……编制‘十四五’时期高校设置规划,未纳入规划的高校设置事项原则上不受理申报。”
此后广东省相关部门明确,粤东粤西粤北地市已实现公办本科高校(校区)、高职(高专)院校全覆盖,后续除省委省政府重大发展战略统筹谋划部署外,原则上不受理粤东粤西粤北地市政府提出的公办高等学校设置事项。
这也是韶关市和揭阳市两个位于粤北粤东的地区,暂时难以新建高校的原因。
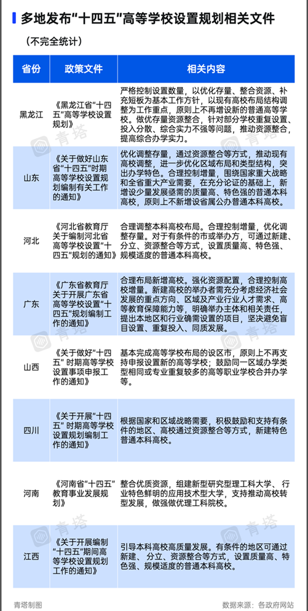
指挥棒在前,跟上脚步的省份不只广东。黑龙江、山东、山西、河南等省份均在“十四五”高校设置规划中明确,严格控制设置数量,原则上不再增设新的普通高等学校。

政策限制,以及其他诸如经济投资、布局规划等因素影响下,许多筹建中的新大学,陷入了重重迷雾中。

还需要新大学吗?
人越来越少了。“学生数量下降,但是大学数量过多”,是全世界高等教育正在述说的通用叙事。
“美国的教育行业正面临洗牌。”近日,英国《金融时报》在一篇报道中统计,自2016年以来,因招生人数减少等因素导致高校出现运营危机,美国已至少有100所大学关闭或合并。彭博社则预测,美国未来每年将有20至25所大学关闭,这大约是过去10年中,私立的非营利性四年制院校年平均关闭数量的两倍。

图|威斯康星大学普拉特维尔里奇兰分校关闭
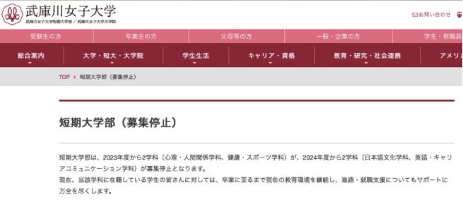
“当前日本少子化正在以超出教育界预想的速度发展。”仅2023年,日本就有至少12所大学停招。而据日本中央教育审议会以现在的出生人口推算,到2040年这些适龄人口进入大学之时,将有约240所大学因缺少生源而倒闭。

图|日本短期大学面临停招危机
“韩国大学将以樱花的花期次第倒闭。”猫狗数量都超过小孩的韩国,人口问题更为严峻。在韩国《人口变动和未来展望》报告书中显示,预计到2046年,韩国现有的380余所高校将腰斩至190所。
“当前台湾高校面临的招生问题只是‘雪崩’的开始。”多家台媒报道,2024年台湾省将有4所大学倒闭,台湾行业工会则预估,未来8年间,将有约40所大学“退场”。
这些大学倒闭的前车之鉴,让人忍不住对新建大学打一个问号。
毕竟从2017年开始,我国出生人口就在短暂的“二胎政策”波动后发生剧变,以平均每年减少100多万的速率,最终在2022年跌到956万人,下滑至负增长。
与此同时,从上世纪90年代开始的扩招潮仍在持续。2022年全国普通、职业本专科共招生1014.54万人,比上年增长6.11%,高等教育毛入学率达59.6%。
中国社会科学院战略研究院院长张翼曾在一篇文章中透露,2020年,大学招生人数(967.5万人)已经大大高于普通高中的毕业生人数,如果没有社会青年和中等职业教育学校毕业生的报考,有些大学就招不满计划招生数。
人口负增长与扩招之间,一上一下的剪刀差,已经扼住了高校的生命线。我们真的还需要新大学吗?
新大学的意义所在
2023年,我国普通高校已有2820所,比上一年新增61所,其中本科院校新增5所。
中国教育科学研究院研究员储朝晖认为,目前中国高等学校的总量与实际需求,已经达到了一个基本的平衡,除非能够建出更高水平的大学,否则新建大学的需求不是太强。
21世纪教育研究院院长熊丙奇也持相同看法,“新建大学对于我国高等教育发展的重要意义,并不在于增加一所大学、扩大高等教育资源,而在于探索高等教育改革,促进高等教育质量提升。”
这也是为何,“十四五”期间高校发展总体规划是“合理调控普通本科高校增量,注重优化存量。有条件的地区可通过资源整合等方式,设置质量高、特色强、规模适度的普通本科高校。”
从2023年各省市拟向教育部申报设置的高校来看,仍在规划新设的大学多为整合资源,或具备差异化的调剂余缺之举。诸如山西文化旅游职业大学就是为填补山西省文旅院校缺失空白,整合四校资源设立。

前段时间,深圳市教育局在回复网友时透露,深圳已经终止三个合作办学项目,将集中精力提升深圳现有高校办学水平,同时高起点、高标准筹建深圳理工大学、深圳海洋大学等新高校。
而终止建设韶关健康职业学院,将校区划转给广东松山职业技术学院,也是韶关市盘活利用有限土地资源,推动已有高校建设的明智选择,未来形成“一体三翼”校区布局的松山职院将有很大可能升格为本科层次的职业技术大学。
新建大学的这场高烧渐渐退散,理性回归后,这场新的开始才会焕发生机。
注:本文内容来源青塔,由江苏招生考试网团队(微信公众号:jszkwx)排版编辑,如有侵权,请及时联系管理员删除。

