今天南京盐城2024届高三一模开考第一天,江苏招生考试网小编给大家整理了今日考试的语文、化学、数学一模试卷,供大家刷题练习。
另外,想报考综评、强基的同学一定要重视这些大考!
部分试题内容预览

领取试卷方法:
添加苏小招微信(sxz028),发送:一模,即可免费领取。

江苏招生考试网也会及时持续推送其他几门科目的试卷,其他各市的模考试题和答案、成绩划线等信息,各位同学和家长一定要保持关注。
大考的重要性
模考、期末考试对于高三考生来说,在考查自身实力的同时也是报考综合评价等特殊招生的关键之一。
如果现在还不清楚自家孩子的成绩报考哪些综评学校&专业更有优势?入围概率更高,降分幅度更大?……欢迎点击下方链接,填写表单,专家免费为您评估。
综合评价咨询:https://jinshuju.net/f/aJja1Z

(可微信扫码咨询)
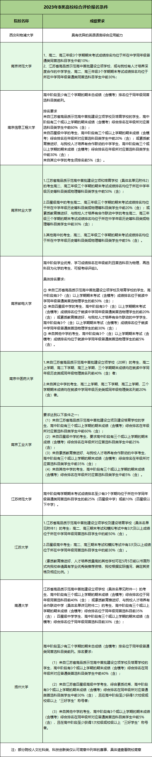
在此,江苏招生考试网小编整理了2023年B类高校在综合评价招生中对成绩要求的汇总,供大家参考哦。

上表中罗列的只是在招生简章中明确提出对期末成绩或者模考成绩有要求的高校,不符合上述成绩要求但满足学校其他报考条件的考生也可报综评,具体请以各高校的综合评价招生简章为准。
需注意的是,其他综合评价招生院校虽未在招生简章中明确提出对考试成绩的要求,但报名材料中需要考生提供高中阶段期末成绩、高三模考成绩及学业水平考试成绩,这些成绩也会成为初审的重要考核之一!
所以准备报考综合评价的考生,务必重视高一、高二、高三历次期末考试成绩、高三模考成绩以及学业水平考试成绩,不要错失报名机会!
注:本文内容来源网络,由江苏招生考试网团队(微信公众号:jszkwx)排版编辑,如有侵权,请及时联系管理员删除。

