日前,网上流传了一份2024年沙洲职业工学院提前招生专业及计划!跟着江苏招生考试网小编一起来看看沙洲职业工学院提前招生的招生专业及计划详情吧。
2024年沙洲职业工学院提前招生专业及计划
(招生代码:1278)

注:最终招生专业及计划以省考试院、教育厅公布为准。
与2023年相比较,沙洲职业24年提前招生有哪些变化?
变化一、报考条件
2023年10门合格性考试科目中:
普通类专业须达到5门及以上合格,艺术类专业须达到4门及以上合格。
2024年:10门合格性考试科目中:
普通类专业须达到6门及以上合格,艺术类专业须达到5门及以上合格。
变化二、招生计划
2023年招生总人数——1072人
2024年招生总人数——800人
对比:
2024年比2023年缩招272人,具体专业招生人数也相对减少,对于单招苏南竞争又增大了不少。
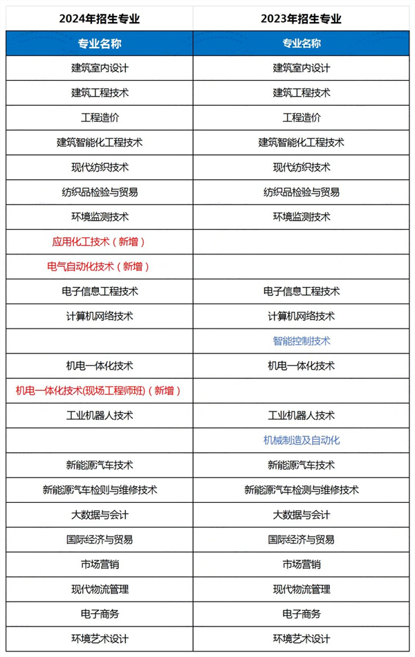
变化三:招生专业(有增有减)

说名:具体考核办法、录取规则等,待院校公布最新招生章程。
在此,江苏招生考试网小编推荐各位同学和家长关注【指点高职提前助手小程序】,小程序中会及时更新各院校最新的高职提前招生简章,还可了解到高职提前招生报考政策、查学校、查专业、高校录取情况、还可以下载往年院校模拟卷以及在线刷题等,欢迎扫码使用!

注:本文内容来源网络,由江苏招生考试网团队(微信公众号:jszkwx)排版编辑,如有侵权,请及时联系管理员删除。

