2021年,原开封籍的河南大学,启用2000多亩的郑州校区;2022年,河南大学注册地变更为郑州;2023年,“河南大学有可能搬离开封”的声音再起,引起热议。
2023年12月,郑州郑东新区管委会网站发布《郑东新区白沙组团新龙路以南、杨桥大道以西区域用地规划修改论证报告》批前公示,拟将片区内总用地面积约为152.98公顷的土地进行用地性质及道路路网等进行优化调整。其中,高等院校用地增加70.55公顷。
《调整论证公示材料》指出,此次调整符合中原科技城发展要求,可以满足高等教育院校入驻需求,有助于推进实施中原科技城规划建设。

图源:郑东新区管委会网站
据了解,目前,郑东新区中原科技城龙子湖大学城已入驻河南大学、河南农业大学、华北水利水电大学、河南中医药大学、河南财经政法大学和郑州航空工业管理学院等高校。由于这一地块离已经建成的河南大学郑州龙子湖校区较近,这就给网友留下了猜测和遐想空间,关于河南大学是否会从开封整体搬迁到郑州的讨论不断。
百年河大,两地办学
扎根开封
古城开封,是河南贡院旧址所在地,上千年的科举制度在这里画上句号。1912年,中原第一所现代大学——河南大学于此创立,拉开了河南现代高等教育的序幕。
自创立起,河南大学之名始终同开封为伴。作为一所文化底蕴深厚、国家“双一流”建设高校,在其百十载光景中,河大同开封携手并进,形成了共荣共生的命运共同体。
河南大学被视为开封的文运之塔,其不仅是开封高层次人才的主要集中地,还是开封科技创新的重要策源地,更是高端人才就业的重要培养基地。

图源:河南大学
对于河大,开封市亦是毫无保留的。
2019年初开封召开的规划引领专题座谈会上,开封市出台了一系列措施支持河南大学“双一流”建设。如,将河大纳入开封市国民经济和社会发展总体规划,且优先建设与河南大学有关项目;将铁塔公园并入河大;扩大明伦校区范围,优化整体发展环境等。
2023年11月,开封市市长李湘豫到河南大学开展现场办公。他表示,开封将以全市之力、倾城之爱支持河南大学,进一步巩固市校合作机制,在土地、规划、资金、政策等方面给予倾斜支持,为河南大学学科建设、人才引进等提供大力支持。
大学的品质决定城市的品位,大学的水平决定城市的高度。城市,也为学校提供资金、土地等区位要素支持。一个多世纪以来,作为百年名校与千年古城,两者日渐融合,正向影响彼此。
融入省会
多年以来,一直留在开封的河南大学仅有开封校区。直到2021年9月,郑州校区正式启用,河南大学融入郑州大都市圈,形成两城办学格局。
据河南大学郑州校区综合管理办公室介绍,河南大学郑州校区位于郑州市郑东新区,是河南大学“一校、两地(开封、郑州)、三区(明伦校区、金明校区、郑州校区)”办学格局的重要组成部分,是河南大学获取新动能、实现新突破的长远布局,更是推进学校“双一流”建设和新百年发展战略的重要载体,努力推进河南大学“双一流”建设和郑州国家中心城市建设。
事实上,自兴建郑州校区后,河南大学要全部搬迁至郑州的猜测就一直没有停息。有网友感叹河南大学终于搬到了省会郑州,也有网友为开封鸣不平,还有网友表示落户省会更有利于河南大学的发展。
2022年2月,河南大学党委宣传部一工作人员曾回应,目前河南大学有开封明伦校区、金明校区以及郑州校区,这三个校区的规划均没有改变,开封校区不可能搬到郑州。
在省域竞争背景下,地方强校向省会城市迁徙,是不少省份实施的动作。对于中原的高考大省河南来说,建设河南大学郑州校区实际上是对河大办学资源的优化配置,而非办学地点的取舍。古都开封是河南大学的文化之根,河南大学将继续扎根开封,携手并进。同时,也将在郑州大都市圈大展身手,做大做强。
一批高校,迁往省会!
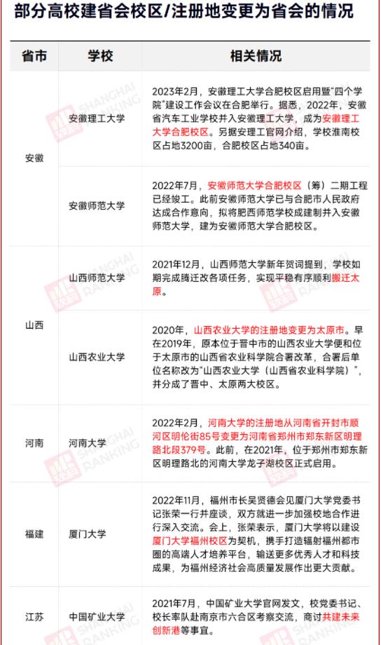
省会城市是全省政治、经济、文化的“集大成者”,显著的区位优势为高校提供了广阔的发展空间。对于那些远离省会的高校,不免会面临发展资源受限等瓶颈问题。于是,近年来,通过合并、搬迁、新建校区等方式向省会“挺进”,成为不少高校解决困局或谋求新发展的突破点。厦门大学正以建设厦门大学福州校区为契机,携手打造辐射福州都市圈的高端人才培养平台;山西师范大学“连根拔起”作别临汾迁往太原;安徽师范大学、安徽理工大学通过“院校并入”方式,入驻省会合肥;远居天津的河北工业大学在石家庄正式揭牌电子信息产业创新研究院,“曲线”回省会......

大学,可看作所在城市身份标识之一,如河南大学之于开封、中国科学技术大学之于合肥,都是一座城市响当当的品牌。未来,高校如何服务城市,城市怎样留住高校,二者又如何在彼此交融和分离中找到自身发展最好的境遇,是城市和高校需长期共同思考的重要课题。
注:本文内容来源软科,由江苏招生考试网团队(微信公众号:jszkwx)排版编辑,如有侵权,请及时联系管理员删除。

