“合肥作为快速发展中的省会城市,需要有一个以城市冠名的大学。”2016年2月,时任合肥学院党委书记蔡敬民在接受人民网采访时透露。
如今这个梦想成真。
12月14日,教育部同意4所学院更名为大学:其中合肥学院正式更名为合肥大学。历经七年的努力,合肥终于拥有了以省会命名的高校。

图|教育部同意合肥学院更名为合肥大学的函
合肥大学的顺利更名,是合肥近些年积极提升“科教名城”定位的缩影。在科教兴城的发展道路上,合肥尝到了甜头,也正在试图复制自己的成功经验。
更名之路
推动合肥学院更名为大学,合肥市是不遗余力。
2017年,经合肥市委、市政府同意,决定成立推进合肥大学建设领导小组。自此开始,创建合肥大学的工作,每年都被写入合肥市政府工作报告。
2018年,学校整体进入安徽省第一批次招生,获批硕士学位授予单位。
2020年12月,经第四届全省高等学校设置评议委员会专家考察和评议,同意合肥学院更名合肥大学等3所本科学校设置报请省政府向教育部申报。
2023年5月5日,安徽省教育厅发布关于合肥学院更名大学等事项的公示,对拟向教育部申报的合肥学院更名合肥大学、新设安徽公安学院事项向社会公示。
2023年11月20日,教育部发布《拟同意设置本科高等学校的公示》,其中拟同意合肥学院更名为合肥大学。2023年12月4日,教育部同意合肥学院更名为合肥大学。
在省会,办大学
“为什么要推动合肥学院更名为大学?”合肥日报撰文写道:“这是学校多年建设的水到渠成之举,也是这座城市发展的应有之措。”
作为新晋崛起的万亿之城,合肥市内共有19所本科高校,其中包括3所“双一流”大学。相比隔壁邻居,拥有34所高校,其中13所“双一流”的南京,有些相形见绌。
合肥正在布局更多的高校,提升自己在全省高校格局中的“首位度”。
由安徽大学江淮学院独立转设而来的合肥理工学院,正在加速筹建中。这所定位为理工类研究型的新大学,计划在2024年9月招收第一批新生。
据悉,此项目总投资48.55亿元,占地总面积约890亩。项目建成后,可容纳9800名学生,600多名教师。
安徽理工大学合肥校区于今年2月正式启用。这所1971年迁至淮南市办学的高校,将重返省会。
据学校介绍,安理工将在合肥校区一期,组建公共卫生与应急管理学院、新能源与智能网联汽车学院等4个学院;在合肥校区二期与清华大学合肥公共安全研究院共建城市安全科教融合学院。
分别地处蚌埠、芜湖的安徽财经大学和安徽师范大学,也动身布局合肥。
2021年传出消息,安徽师范大学与合肥市人民政府达成合作意向,拟将肥西师范学校成建制并入安徽师范大学,建为安徽师范大学合肥校区。同时,学校也与合肥市签约共建安师大合肥高等研究院。
今年12月8日,安徽财经大学在合肥高等研究院的基础上,成立了安徽财经大学·合肥中心。
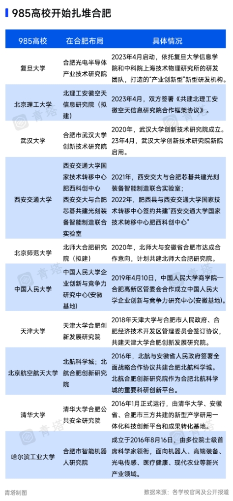
吸引985研究院落户,也是合肥提高自身科教资源的策略之一。据青塔不完全统计,目前已有10所985高校在合肥布局研究院。
高校选择合肥,也并不令人意外。合肥优势的产业资源,是高校进行科技成果转化最好的实验场。
经过多年发展,合肥的“芯屏汽合、集终生智”已经成为现象级产业地标,具体包括集成电路、新型显示器、新能源汽车和智能物联网、人工智能、生物医药等产业集群。

城校共生
合肥从建国初期的“小县城”,蜕变成今日的科创名城,自始至终离不开本地高校的贡献。
上世纪70年代,时任安徽省革命委员会的开国少将李德生,尽心竭力地让中国科学技术大学扎根在合肥。中科大至此成为合肥人的骄傲。
同时随着中科大的迁入,来自中国科学院和中国电子科技集团的一批科研院所陆续落户,为合肥注入“科创底色”。
合肥目前拥有的多个大科学装置和国家重点实验室,大多依托于中科大建设。
中科大的量子天团——郭光灿、潘建伟、杜江峰院士,纷纷在合肥高新区云飞路上创办了量子科技公司。这条仅有几百米却密布了20余家量子科技企业的街道,处处少不了中科大学子的身影。
合肥就此一跃成为“中国量子之都”。英国《新科学家》杂志曾就此报道过合肥,称其为一个“以芝麻饼和豆腐出名的城市”,已经“在量子计算的世界地图上占据一席之地”。
合肥工业大学作为教育部直属的“双一流”建设高校,始终以“工业报国”为己任,紧盯国家重大战略需求,服务地方经济社会发展。
学校与合肥市共建的合工大智能院,在“十三五”期间,围绕高端装备制造、汽车和智能网联汽车等重点产业集群,打造了18个科技研发与成果转化平台,启动了260余个科技成果转化及产业化项目。培育引入科技企业91家,其中由合工大科技成果直接落地转化46家,11家企业获国家高企认定。
省属“双一流”安徽大学,为了“服务于安徽经济社会发展对战略性新兴产业科技创新和人才培养的急迫需求”,选择将材料科学与工程作为自己的世界一流学科。
学校目前建设了“强光磁集成实验设施”“信息材料与智能感知”实验室等世界一流研究平台、教育部工程研究中心等17个高端创新平台以及38个省级科研平台,产出了金属团簇材料、新型量子功能材料等一批原创性成果。
同时,安大与合肥市共建绿色产业技术创新研究院和三创学院,与100多家大中型企业建立紧密合作关系,服务社会。
数十年扎根于合肥的安徽农业大学、安徽医科大学、安徽中医药大学和安徽建筑大学,在现代农业发展、医疗健康服务体系和城乡建筑等多个领域贡献自己的力量,与这座城市共呼吸共成长。
尝到了科教资源为城市带来飞速发展的甜头,合肥正进一步支持当地高校发展。
《安徽省“十四五”教育事业发展规划》明确提出,支持中科大国际学院和先进技术研究院建设,规划建设中科大国际校区;
支持合肥工业大学智能制造技术研究院建设,在校区土地置换等方面予以政策支持;
将建设安徽大学未来学院(新校区)、安徽医科大学新医科中心、安徽农业大学新校区……
找准科技创新之路,积极布局高等教育的战略,合肥的前途必然不可估量。
注:本文内容来源青塔,由江苏招生考试网团队(微信公众号:jszkwx)排版编辑,如有侵权,请及时联系管理员删除。

