常州市高一至高三第一学期期末考试时间出炉了,各位学生要好好复习,迎接期末考试哦。想报综合评价、强基计划的考生务必要重视起来!
下面跟着江苏招生考试网小编一起来看看常州市高中各年级期末考试时间安排及考试范围吧。
常州市2024届高三第一学期期末考试安排
考试时间

考试范围

常州市2023-2024学年第一学期高一高二年级期末质量调研

往年试题领取
江苏招生考试网的【中学资料库小程序】中,有历年各地的高三期末、模考试卷及答案,大家可前往下载打印。
微信扫一扫下方中学资料库小程序码,即可。

另外,江苏招生考试网小编提醒大家期末考试后,关注综评、强基帮孩子争取多一次录取名校的机会!
如果现在还不清楚自家孩子的成绩报考哪些综评学校&专业更有优势?入围概率更高,降分幅度更大?……欢迎点击下方链接,填写表单,专家免费为您评估。
综合评价咨询:https://jinshuju.net/f/aJja1Z

(可微信扫码咨询)
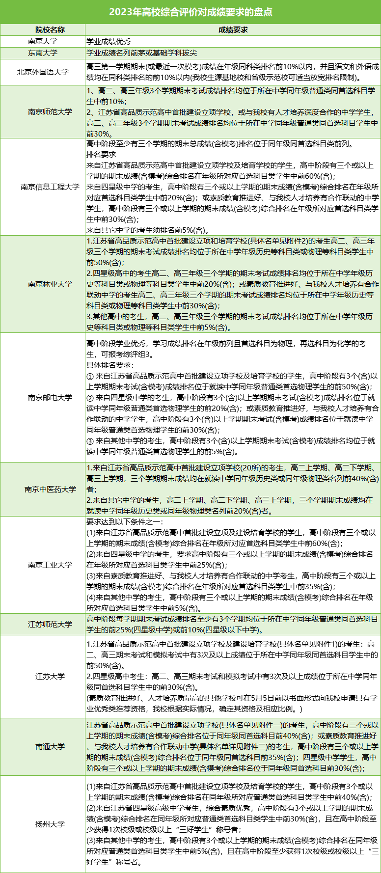
在此,江苏招生考试网小编整理盘点了2023年高校综合评价对成绩要求,供大家参考。2024年综合评价报考要求请以学校最新公布的为准!

需注意的是,部分综合评价招生院校虽未在招生简章中明确提出对考试成绩的要求,但报名材料中需要考生提供高中阶段期末成绩、高三模考成绩及学业水平考试成绩,这些成绩也会成为初审的重要考核之一。
注:本文内容来源常州市教育科学研究院、高校综评简章,由江苏招生考试网团队(微信公众号:jszkwx)综合整理,如有侵权,请及时联系管理员删除。

