江苏省不仅是我国经济较为富裕的省份之一,也是我国拥有高等教育资源比较丰富的省份。
近年来,江苏省内出现一所"网红“院校——南京信息工程大学,受到了家长和考生的颇多关注,甚至连录取分数线都直追211大学,南信大热度为什么越来越高?跟着江苏招生考试网小编一起来了解下吧。
南京信息工程大学2023年专业录取分数线

江苏招生考试网小编整理了南信大近三年的录取数据,如上图。我们从两个角度分析以上数据:
首先一所院校的录取最低分能够代表学校整体的生源质量,那么南信大无论是物理类还是历史类,近三年的录取最低分及其对应位次都在逐年上升,说明学校整体的生源质量在逐年上升;
其次一所院校的录取最高分代表学校优质生源情况和学校吸引力,数据分析发现学校物理类的录取最高分和位次进步显著;历史类略有波动。而最高分的录取专业一般都落在大气科学基地班、大厂实验班、大院大所联合培养班。
之前江苏招生考试网小编分享过南信大的大气科学学科的相关内容,点击即可查看:终于找到南京信息工程大学成为“网红学校”的原因了!(附综评vs普高分数对比)
总结来说,南信大这几年的录取数据进步还是比较显著的,热度越来越高,甚至头牌专业分数线直追211高校!除了学校宣传、学科发展及学校区位优势外,江苏招生考试网小编今天重点给大家介绍下南信大的各类联培班和大院大所联合培养班的情况。
什么是联培班

【南京信息工程大学2023年招生章程】
上图为南京信息工程大学2023年招生章程,可以看到联培班的特色的培养模式,拥有20%的推荐面试保研的资格,还是比较有吸引力的。
学校近几年来始终坚持内涵建设,与很多大院大所、知名企业建立起深度的创新人才培养模式。
从今年开始也与中国社会科学院大学合作办学,这对于我们历史类考生来说也是个福音。据学校官方宣布,今年9月中国社会科学院大学—南京信息工程大学文科联培班即将迎来首批学生,不仅采用“本硕博贯通一体化”培养,而且还将享受社科名家的授课,甚至能享受两个学校的优质资源与平台,简直是一箭三雕。
中国社会科学院大学作为专门培养人文社会科学拔尖人才的研究型大学,在文科人才的培养上可谓是经验丰富,既能为联培班配备名家大师,还能提供教学模式、教学资源、教学经验。因此,从两方阵容来看,南信大已经赢在了双非院校的起跑线上。
今年南信大还增加了两个非常富有特色的校企联合培养的实验班,分别是信息安全(奇安信实验班)、软件工程(海康威视实验班)。这两个实验班也将分别拥有20%的推荐面试保研的资格。

【2023年综合评价招生专业设置】
值得关注的是:南信大作为省内参与综评招生的院校之一,综评的报名条件相对于其他院校比较宽松,并且学校也是非常有诚意的拿出了一些热门专业和联培班专业参与招生(如上图),并且招生均有所降分。
比如今年环境科学与工程类(环境工程、环境科学)专业,对比高考裸考降29分,所以想低分进名校的考生家长务必关注综评!越早了解对报考越有利!
如果您对综评感兴趣,可以微信扫一扫下方二维码,留下您的联系方式,专家老师给您介绍。

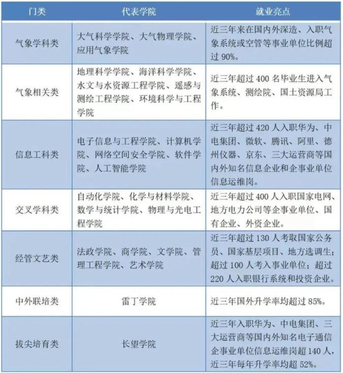
联培班毕业生就业
从今年高考录取数据来看,越来越多的家长和考生以就业为导向去择校选专业。
下图为2022年南信大的就业质量报告,可以看到南信大毕业生整体的就业情况还是比较明朗和有前景的。


【2022毕业生就业质量报告】
回到我们上文提到的南信大和各种和大院大所、知名企业联培的专业,这类毕业生就业的质量也是有一定的保障的:
据学校招生办老师介绍:“奇安信实验班是主要侧重信息安全,在我们学校软件学院单独编班管理培养,海康卫视是软件工程专业,在计算机学院单独管理和培养,一方面由我们学院研究生导师作为他们导师,企业高级工程师作为他们的企业导师,实行双向协同育人,同时在专场招聘会上会优先录用这两个实验班的同学。”
综上所述,南信大近几年专业录取分数线直线上升也不是没有原因的。
从专业的角度来说,江苏招生考试网小编也提醒家长和考生们可以把视角放宽:
如果是冲电子通信和计算机相关专业,这里推荐一些相关专业优势院校供大家参考:
三峡大学前身是武汉水利电力大学的宜昌校区,由于曾经是电力系统的前几位,所以行业内认可度是很高。目前三峡大学拥有国家级重点学科水利水电工程专业、电气工程及其自动化等。在第四轮学科排名中评级为B-,电气的学科实力和就业质量远强于南信大;

长春理工大学经过60多年的建设与发展,学校现已成为一所具有鲜明光电特色和国防特色的吉林省省属重点大学,是吉林省、国家国防科技工业局、长春市共建院校,享有“中国光学英才摇篮”的美誉,光电专业实力远强于南信大;

重庆邮电大学是国家布点设立并重点建设的邮电高校之一,是工业和信息化部与重庆市共建的一所特色鲜明、优势突出,在信息通信领域具有重要影响的高水平教学研究型大学,第四轮计算机科学与技术学科评估结果:B+。

【以上截图来源志愿通】
以上就是录取分数直追211大学!南京信息工程大学热度为什么越来越高的相关内容介绍,希望对大家有所帮助。
注:本文内容来源南京信息工程大学官网及网络,由江苏招生考试网团队(微信公众号:jszkwx)综合整理,如有侵权,请及时联系管理员删除。

